






开启您的精彩旅程
DAY 1
上海
【住宿】/
【用餐】/
◈请各位旅客提前3小时在上海浦东国际机场集合,由公司专业领队协助您办理登机手续。
◈行程说明:因出境手续杂,为确保您的顺利登机,请务必于出发前3小时准时到达指定地点统一集合!
DAY 2
上海/卡萨布兰卡-拉巴特-丹吉尔
【住宿】丹吉尔周边四星酒店
【用餐】晚餐(特色海鲜饭)
◈航班抵达后,前往游览摩洛哥首都【拉巴特】(总计游览时间约1小时)【拉巴特皇宫】迄今已有227年历史,是典型的阿拉伯宫殿建筑。皇宫大道宽广而笔直,广场四周有古炮,中央有一个很大的圆形喷水池,这里也是摩洛哥国王迎接世界来访的各国元首的广场。皇宫不可靠近,不可以长时间驻足张望,也不允许拍照。

◈【乌达雅堡】位于拉巴特老城以东,布雷格雷格河入海处,濒临大西洋,为一古城堡建筑群。始建于12世纪柏柏尔王朝,后为阿拉伯王朝所用,曾被葡萄牙人和法国人占领。现存乌达雅堡对外开放区域分三部分:一是院内花园,为伊斯梅尔国王于17世纪所建,小巧玲珑,幽雅精致,花木繁茂,具有安达鲁西亚园林建筑的典型风格;二是博物馆,分两个展室,一是展出历代珠宝乐器,另一个展出历代民族服装,包括柏柏尔人、撒哈拉人服饰以及古代红铜和土陶器皿;三是高空平台,为古时空中市场遗迹。站在平台上可俯视布雷格雷格河入海口、拉巴特古港口和萨累市全景。

◈【哈桑塔】建于1195年穆瓦希德王朝的哈里发Yaqub al-Mansur统治时期,设计师是Jabir ibn Aflah,风格近似他在西班牙塞维利亚主教座堂设计的吉拉尔达塔( Giralda tower),因此被称为姐妹塔,两座塔的原型则是马拉喀什的库图比亚清真寺。

◈【穆罕默德五世陵墓】位于摩洛哥首都拉巴特,是一座庄严的纪念建筑,纪念摩洛哥国王穆罕默德五世及其两位儿子哈桑二世和阿卜杜拉亲王。陵墓坐落在哈桑塔旁,以其精美的建筑和历史意义吸引着众多游客。建筑风格融合了传统摩洛哥和现代设计元素,外观以白色大理石为主,内部装饰则以精美的马赛克和雕刻为特色。

◈结束后,乘车前往酒店,入住酒店休息。
DAY 3
丹吉尔-舍夫沙万
【住宿】舍夫沙万特色民宿(民宿不评星级)
【用餐】早餐、晚餐
◈酒店内早餐后,乘车前往【丹吉尔】(总计游览时间约1小时) 位于摩洛哥王国的西北角,此地为欧洲之交,自古以来一直被用作贸易港,17世纪被葡萄牙当作礼物随公主嫁赠英国,23年后因当地人民反抗而回归,1912年由八个列强国家商定为国际共管自由港 。

◈推荐自费:斯帕特尔角灯塔CAPSPARTEL +非洲洞HERCULESCAVES
◈斯帕特尔角灯塔位于丹吉尔风景如画的海角,大西洋与地中海在此交汇。以其壮丽的海岸线和历史意义而闻名。游客可以欣赏到无敌海景和迷人的全景视角。
非洲洞位于丹吉尔斯巴泰尔角附近,是一处自然奇观。这些洞穴和古希腊英雄大力神有着神话般的联系,据说是他的休息地之一。洞穴内的岩石形态和开阔的海景开口形成了令人惊叹的景观,为游客探索和赞赏提供了神秘的氛围。
◈随后,乘车前往“蓝精灵之城”【舍夫沙万】(自由活动时间约1小时)具有浓浓的西班牙风格,涂满各种蓝色颜料的小镇。建于15世纪,于里夫山宽阔的山谷之中,一直都是各国游客青睐的旅游胜地。有「摩洛哥天空之城」之称。【舍夫沙万老城】依山而建,是阿拉伯人聚居区,老城密密麻麻的小道被店铺所覆盖,全是蓝色的房子,在这里会有拍不完的照片,城内餐厅的风味也十分多元化。

◈结束后,乘车前往酒店,入住酒店休息。
DAY 4
舍夫沙万-菲斯
【住宿】菲斯周边四星酒店
【用餐】早餐、晚餐
◈酒店内早餐后,乘车前往中古世纪老城区【菲斯古城】(总计游览时间约1小时)中古世纪老城区,1981年被联合国教科文组织列为世界文化遗产。

◈【布日卢蓝门】,简称蓝门,它处于古城中两条道路的起点处,蓝门非常的漂亮,城门向外一侧镶嵌满了蓝色的马赛克瓷砖,古典而充满异域风情。

◈【皮革染坊】据说非斯是世界上极少仍保持传统皮具染色方法的地区之一,当地人用驴子送来皮革,再将它们放入一格格染槽中,保留着传统搓揉及风干的古老方法,让天然植物的颜色在皮革上美丽地呈现出来。

◈【伊德里斯陵墓】建于1717年到1824年间,是菲斯老城最神圣的圣地。非穆斯林禁止进入。
◈【那扎琳娜泉】在老城place Nejjarine (木匠广场),那扎琳娜泉博物馆Musée Nejjarine旁,是菲斯众多取水口的其中一个,以精美的瓷砖图案出名。
◈【卡鲁因清真寺】是摩洛哥第二大的清真寺,建于859到862年,曾作为突尼斯难民的避难所,是目前伊斯兰世界保存最完好的图书馆之一。非穆斯林禁止进入。

◈推荐自费:南堡
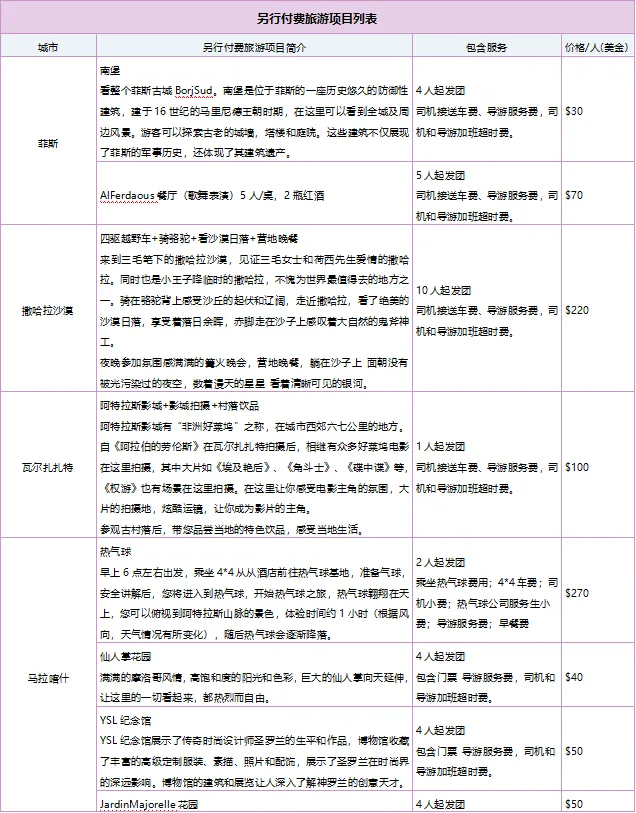
◈看整个菲斯古城BorjSud。南堡是位于菲斯的一座历史悠久的防御性建筑,建于16世纪的马里尼德王朝时期,在这里可以看到全城及周边风景。游客可以探索古老的城墙,塔楼和庭院。这些建筑不仅展现了菲斯的军事历史,还体现了其建筑遗产。

◈推荐自费:AlFerdaous餐厅(歌舞表演)5人/桌,2瓶红酒
◈结束后,乘车前往酒店,入住酒店休息。
DAY 5
菲斯-伊芙兰小镇-撒哈拉沙漠
【住宿】沙漠特色酒店
【用餐】早餐
◈酒店内早餐后,乘车前往被誉为“摩洛哥的瑞士”的【伊夫兰】(总计游览时间约1小时)以其独特的阿尔卑斯风格建筑和清新的自然环境而闻名。坐落在中阿特拉斯山脉的高原上,伊夫兰以其凉爽的气候和整洁的街道吸引着游客,尤其是在夏季和冬季。冬季时,这里甚至会下雪,成为滑雪爱好者的理想去处。城市内有多个公园和绿地,是游客拍照留念的热门地点。伊夫兰国家公园距离市区不远,提供徒步旅行和观赏野生动物的机会,是自然爱好者的好去处。市中心有多家咖啡馆和餐厅,提供当地特色美食,游客可以在此享受悠闲的午后时光。伊夫兰交通便利,距离菲斯和梅克内斯等大城市较近,适合自驾或乘坐公共交通前往。伊夫兰是一个值得探索的目的地,提供了与摩洛哥其他地区截然不同的风情。

◈推荐自费:四驱越野车+骑骆驼+看沙漠日落+营地晚餐
◈来到三毛笔下的撒哈拉沙漠,见证三毛女士和荷西先生爱情的撒哈拉。同时也是小王子降临时的撒哈拉,不愧为世界最值得去的地方之一。骑在骆驼背上感受沙丘的起伏和辽阔,走近撒哈拉,看了绝美的沙漠日落,享受着落日余晖,赤脚走在沙子上感叹着大自然的鬼斧神工。夜晚参加氛围感满满的篝火晚会,营地晚餐,躺在沙子上 面朝没有被光污染过的夜空,数着漫天的星星 看着清晰可见的银河。

◈结束后,乘车前往酒店,入住酒店休息。
DAY 6
撒哈拉沙漠-托德拉峡谷-瓦尔扎扎特
【住宿】瓦尔扎扎特周边四星酒店
【用餐】早餐、晚餐
◈酒店内早餐后,乘车前往世界上非常壮观的峡谷【托德拉峡谷】(总计游览时间约0.5小时)位于摩洛哥的东南部,距离马拉喀什约350公里,矗立于阿特拉斯山脉的东部。托德拉峡谷的宽度只有10几米,高度却达300多米,棕红色的谷壁陡峭险峻,乍一看像是前方没了去路,非常神秘。

◈随后前往【瓦尔扎扎特】(总计游览时间约0.5小时)穿过约海拔2260米的阿特拉斯山脉的山口,公路在山谷和陡峭的山峰中盘沿,向人们展示了原始的风光,在旅途几次小息中,人们可以欣赏壮丽的河山。【瓦尔扎扎特城堡】是摩洛哥一座具有历史意义的建筑,位于撒哈拉沙漠的门户。城堡曾是古代贸易路线上的重要驿站,展示了传统的柏柏尔建筑风格,以摩洛哥特有的赤土泥砖建造,充满了摩洛哥的红色魅力。古城堡建于19世纪,之前也是当地知名家族el Glaoui的住处。瓦尔扎扎特城堡不仅是历史遗迹,也是电影拍摄的热门场地,曾出现在多部国际影片中。瓦尔扎扎特城堡的独特魅力和丰富的历史,使其成为摩洛哥旅行中值得一游的目的地。

◈推荐自费:阿特拉斯影城+影城拍摄+村落饮品
◈阿特拉斯影城有“非洲好莱坞”之称,在城市西郊六七公里的地方。自《阿拉伯的劳伦斯》在瓦尔扎扎特拍摄后,相继有众多好莱坞电影在这里拍摄,其中大片如《埃及艳后》、《角斗士》、《碟中谍》等,《权游》也有场景在这里拍摄。在这里让你感受电影主角的氛围,大片的拍摄地,炫酷运镜,让你成为影片的主角。
◈参观古村落后,带您品尝当地的特色饮品,感受当地生活。
◈结束后,乘车前往酒店,入住酒店休息。
DAY 7
瓦尔扎扎特-阿伊特·本哈杜-马拉喀什
【住宿】马拉喀什周边四星酒店
【用餐】早餐、晚餐
◈酒店内早餐后,乘车前往《权力的游戏》的取景地之一【阿伊特本哈杜】(总计游览时间约1小时)阿伊特本哈杜筑垒村是一个位于摩洛哥南部阿特拉斯山脉中的小村庄,村子始建于公元8世纪,是进沙漠必经之村,也是摩洛哥柏柏尔人代表性的古村落,美丽的景色在摩洛哥享有盛誉。在这座古老的村落里,那些红色的房屋和土墙几乎座座相连,这也体现了居民的防御性特点。这里也是诸多好莱坞导演倾向的拍摄地方,在此拍摄了多部好莱坞大片,如《阿拉伯的劳伦斯》、《尼罗河的宝藏》、《木乃伊》等。这座城市本身被联合国教科文组织列为世界遗产,《权力的游戏》中丹妮莉丝·坦格利安旅行期间,它被用于拍摄潘托斯城和银凯城。《木乃伊角斗士》、《通天塔》、《波斯王子》、《亚历山大大帝》等均在此取景过。

◈推荐自费:皇宫表演餐
◈摩洛哥皇宫大型舞台摩幻肚皮舞,体验四种不同风情表演,最具奢华异域风情的表演餐厅夏天为室外的大型表演台众多摩洛哥舞台剧,摩洛哥肚皮舞表演,是欧美人最为追捧的高端表演餐厅。

◈推荐自费:热气球
◈早上6点左右出发,乘坐4*4从从酒店前往热气球基地,准备气球,安全讲解后,您将进入到热气球,开始热气球之旅,热气球翱翔在天上,您可以俯视到阿特拉斯山脉的景色,体验时间约1小时(根据风向,天气情况有所变化),随后热气球会逐渐降落。

◈结束后,乘车前往酒店,入住酒店休息。
DAY 8
马拉喀什-卡桑布兰卡
【住宿】卡萨布兰卡周边四星酒店
【用餐】早餐、晚餐
◈酒店内早餐后,乘车前往有“南方珍珠”之称的【马拉喀什】(总计游览时间约1小时)马拉喀什是柏柏尔语,意思是"上帝的故乡"。马拉喀什有摩洛哥最大的柏柏尔人市场(露天市场)。也有整个非洲最繁忙的广场。摩洛哥马拉喀什是四大皇城之一,著名旅游胜地。历史上是穿越撒哈拉沙漠的商队贸易路线起点,交通位置重要。旧城建于1062年。
◈【巴伊亚宫】是位于马拉喀什的一座典雅宫殿,由当时一位达官修建,建于十九世纪末,如今是当地现存较完整的古迹。这里的建筑布满了雕花和马赛克拼贴瓷砖,整体精美而优雅。

◈【马拉喀什老城】又称麦地那,是马拉喀什的中心区域。古老的清真寺、巨大的传统市场都位于此,还有无数的餐厅、咖啡馆,你可以在这里花上一整天和当地人一起购物,也可以找个楼顶的咖啡馆,和所有的游客一样捧上一壶薄荷茶欣赏日落。

◈【库图比亚清真寺】这座清真寺是马拉喀什规模最大的清真寺,在建设之初使用了大量的红色黏土砖,这也是马拉喀什“红色之城 ”名字的由来。
◈推荐自费:仙人掌花园
◈满满的摩洛哥风情,高饱和度的阳光和色彩,巨大的仙人掌向天延伸,让这里的一切看起来,都热烈而自由。

◈推荐自费:YSL纪念馆
◈YSL纪念馆展示了传奇时尚设计师圣罗兰的生平和作品,博物馆收藏了丰富的高级定制服装、素描、照片和配饰,展示了圣罗兰在时尚界的深远影响。博物馆的建筑和展览让人深入了解神罗兰的创意天才。

◈推荐自费:JardinMajorelle花园
◈他最初由法国画家雅克马诺雷尔设计,后来由神罗兰和皮埃尔贝尔格重建。这个迷人的花园拥有多种多样的异国植物,宁静的水景以及引人注目的建筑,它美丽的风景吸引着许多游客来此体验其杜特魅力和历史意义。

◈推荐自费:马拉喀什马车
◈在马拉喀什老城广场,时光仿佛倒转,而马车是穿梭往昔的钥匙。广场上热闹非凡,马车静静伫立,等待载客。木质车身雕刻着精美花纹,彰显着摩洛哥传统工艺的魅力。坐上马车,随着 “哒哒” 马蹄声,老城风情在眼前徐徐展开。路旁,身着传统服饰的商贩叫卖,彩色织物随风舞动。远处的宣礼塔在阳光下闪耀。乘坐马车,就像翻阅一本生动的历史书,老城的每一处角落,都写满了故事,带你沉浸式感受北非的浪漫与神秘。

◈推荐自费:里克咖啡馆(咖啡+甜点)
◈“世界上有那么多城镇,那么多酒馆,她却偏偏走进了我这一间”,40年代奥斯卡最佳影片《北非谍影》让卡萨布兰卡这座白色城市名震全球,而影片中的里克咖啡馆,成了多少影迷魂牵梦萦的爱情圣地。

◈结束后,乘车前往酒店,入住酒店休息。
DAY 9
卡萨布兰卡-巴林-上海
【住宿】飞机上
【用餐】早餐
◈酒店内早餐后,乘车前往游览【卡萨布兰卡】(总游览时间约2小时)是摩洛哥第一大城市。从海上眺望这座城市,上下是碧蓝无垠的天空和海水,中间夹着一条高高低低的白色轮廓线。《北非谍影》的拍摄地。

◈【卡萨布兰卡老城区】这是位于卡萨布兰卡中心的古市场,主要售卖手工艺品和纪念品。【穆罕默德五世广场】法国殖民时期建造的行政中心,该广场周边环绕着市政府、高等法院、警察局、旧总督府等政府部门。

◈【迈阿密海滨大道】是濒临大海的一条观景道,也是卡萨布兰卡较美的地方。海滨大道有一条宽阔的车行道,车道临海的一侧则是宽敞的木栈道,扶栏可以眺望蔚蓝的大西洋。栈道栏杆下伸向海滩的部分,是一排紧密连接的咖啡座、酒吧、泳池……充满了悠闲的度假氛围。

◈在海滨大道往南几乎到了尽头的转弯处,有一家当地知名的咖啡厅“迈阿密”,也因此命名了这座大道的名称。迈阿密咖啡馆坐落在高高的堤坝上,两边临水,坐在露天的院子里,眼前只有一望无际的大西洋。
◈推荐自费:哈桑二世清真寺入内参观
◈位于卡萨布兰卡的大西洋畔,该寺是大型海滨寺庙,其中三分之一面积建在海上,建于1993年,装饰十分复杂精细,有210 米宣礼塔为世界第二高,塔顶激光直指圣城麦加,夜晚如星光指引信仰,整座寺庙以纪念摩洛哥的阿拉伯人祖先“自海而来”,整个清真寺可同时容纳10万人祈祷,是世界第三大清真寺。

◈领队的带领下,提前3小时抵达机场进行值机。
DAY 10
上海
【住宿】/
【用餐】/
◈抵达上海,结束欧非之行。
【注意事项】
1.导游可以根据当地的实际情况,适当调整景点游览顺序,但不得减少游览时间;
2.行程中城市间的公里数为直线距离,仅作为参考;
3.行程中的景点游览时间,包括步行、游船、观光排队等候等时间总和;
4.本产品为我公司包价产品, 所有牵涉到的机票、酒店、用餐、景点门票等除特别说明的价格外均为一体价格,不得拆分,若遇境外景点、火车等对青少年、老人优惠或者免费, 均不在此列,无法退费,请谅解!
费用包含
FEI YONG BAO HAN
●机票:行程中所列航班团队机票经济舱含税;
●酒店:全程常规四星级酒店,升级1晚舍夫沙万民宿(民宿不评星级),升级1晚沙漠酒店。以两人一房为标准,含欧陆式早餐;
●门票:行程中所列景点标★符号,入内参观,其余均为外观;
说明:如遇特殊情况无法安排,则将以其他自费项目代替,所有自费项目一旦售出费用即产生,如因个人原因不参加,恕不退款;
●用车:全程游览巴士(车行按人数而定)及外籍专业司机;
●全陪:1名中文导游服务;
●用餐:行程中所列餐食(中式团餐八菜一汤或酒店晚餐),升级一餐海鲜饭,如遇退餐退还5美金/人/餐(若“X”标识为不含餐需自理);
●30万人民币保额境外旅游人身伤害意外险;
●儿童价格
6 周岁以下不占床的儿童报名,在成人价上直接扣减2000元/人结算(注:不占床儿童无早)。
●老年人:
1、70岁以上老人参团,必须自己买保险+出示健康证明+签署免责协议书;
2、75岁以上老人参团,必须自己买保险+出示健康证明+签署免责协议书+20至65岁成年亲属陪同;
费用不含
FEI YONG BU HAN
●客人因私护照费用及签证相关费用如未成年人认证、公证费用;
●出入境个人物品海关征税,超重行李的托运费、保管费;
●因交通延阻、战争、罢工、天气、飞机机器故障、航班取消或更改时间等不可抗力原因及个人原因所引致的额外费用;
●酒店内洗衣、电话、传真、收费电视、饮品、烟酒等个人消费;
●行程中未提到的其它费用:如特殊门票、游船(轮)、缆车、地铁票等费用;
●旅游费用不包括游客因违约、自身过错、自由活动期间内行为或自身疾病引起的人身和财产损失;
●单人间单房差(2000元/人全程);
●除所含费用之外的任何费用 ;
●全程司机服务费、城市税、酒店税;
游客取消规则
YOU KE QU XIAO GUI ZE
旅游者报名确认后,收取定金5000元/人以保证出游团队的名额预留;
1、团队出发前40日外取消,退还定金;
2、出发前40日(含40日)至送签前取消,收取定金5000元/人;
3、送签后,旅游者取消行程,收取机票损失、签证费、车辆、酒店、欧洲内陆机票、火车票、门票损失;
4、因客人个人原因取消行程,除5000元/人定金外,还需要根据以下标准支付已经产生的费用;
1)出发前30日至15日,团费总额的10%
2)出发前14日至7日,团费总额的20%
3)出发前6日至4日,团费总额的70%
4)出发前4日至1日,团费总额的85%
5)出发当天取消,收取100%团费
★如按上述约定比例扣除的必要的费用低于实际发生的费用,旅游者按照实际发生的费用支付,但最高额不应当超过旅游费用总额。
★因部分旅游资源需提前预订的特殊性,本产品线路在出行前30天外取消的,也将产生实际损失,具体损失包括但不限于机票、酒店等也将按实际损失收取。
关于另行付费旅游项目的说明
GUAN YU LING XING FU FEI LÜ YOU XIANG MU DI SHUO MING
说明:游客已与其报名旅行社签订《出境旅游合同》,为了丰富游客的境外行程,在行程中地接旅行社和导游将和游客充分协商后,选择性推荐另行付费的旅游项目,游客自愿选择的另行付费旅游项目。
注:该列表为格式列表,若行程中有已包含进的项目请忽略;根据每个行程的不同的可行性,导游将会做选择性推荐!



*注:以上图片来源网络,如有侵权请告知,我社立刻调整处理!
*注:以上所有图片仅供参考,具体请以实际为准!
微信扫描下方的二维码阅读本文

