21c6e8ae08e2f1eb045c8d35c6db5022b4be2e7861fc7b71dd1b4f1edd2a06e7

2026伊始

旅游圈迎来重大好消息

又一国家对中国免签

说走就走的旅游目的地又又又+1!

a431fa358c5a9a912d54daa1794475ae-sz_323781-1

作为全球唯一横跨欧亚大陆

更多次登上《孤独星球》封面的国家

土耳其的旅游费用一直是居高不下

6d658596561af7668378c53ee3397aad-sz_223001-1

如今它终于对华免签

千元签杂费也终成过去式

此时不去更待何时!

ba127dd364b092110e9fc145270a22bd-sz_131425-1

东北王2026开年重磅!

土耳其大满贯深度12天

0签杂费、0司导小费、0购物擦边

没有套路,一价全含真纯玩

52f8643f62f1a12966523047f7c4a530-sz_370785-1

产品经理亲选东航直飞航线

升级网评5钻高品质酒店

更特别安排6大特色美食

从交通到住宿再到餐食全线升级

c1f8b55168d4c25e1555021751fcdfed-sz_106478-1
77c76f164496a11253e65f35f78ec9fa-sz_164707-2
05678067893898877146a460e5a21fe0-sz_393202-1

行程景点更是不糊弄

9大入内+4大体验+3大特色小镇

全程共12个核心景区46个精华景点

从世遗到地标再到热门全覆盖

603a7bc0ce4b100dc3edea3bd9b21b2b-sz_505566-1

这条线路融合了东西方文明

一路既有古老遗迹也有自然奇观

让你一次实现土耳其大满贯

深度了解这个横跨欧亚的迷人国家!

7905e6d3e54ed30d0fb699dcbfddd4f5-sz_729601-1

11城36个精华景点

地标+世遗+热门全覆盖

番红花城

奥斯曼帝国的活化石,一座没有围墙的博物馆。因完好保存了奥斯曼时期城市结构和传统建筑而被列为世界文化遗产。

f818234846565d3bf80f0fe7a7ae78e6-sz_648074-1
4d727fdc7169193fa9f2fb010aa68cc4-sz_677643-1
dd9b97bb3bb84e5f5c6582292738e28c-sz_610403-1

仙人烟囱

卡帕多奇亚的标志,由锥形的岩石和坚硬帽石组成的特殊地质构造,是世界上独一无二的文化与自然双重遗产。

b7036b1933aa23ab6d7667b94535532a-sz_455132-1
f7428a6e68e1b44622cf59b03ecec809-sz_180245-1
8f34f90593367a3cfcc9c93827d27a12-sz_167332-1

苏丹驿站

世界遗产预备名单,土耳其明星景点之一。丝绸之路上规模最大、保存最完好的塞尔柱帝国驿站,土耳其国宝级历史建筑。

18ddac5ede041e66c1c3a7cc1da9ecab-sz_557651-1
fb932144c9f496592498a0a4fe020c4e-sz_309762-1
f86aa902fc6651a7888fb3a46291451c-sz_704641-1

卡莱伊奇老城

坐落在悬崖之上的老城,能俯瞰美丽的地中海,是土耳其最迷人、保存最完好的历史街区之一,城内保存了各时期历史遗迹。

0718c6cfdff3cc6843b8eaa60e329258-sz_515065-1
e2efec74c79e882c4b4975818a390b28-sz_785195-1
25273ab4e474979ff7211d72370b7bda-sz_537608-1

塞尔苏斯图书馆

土耳其最令人惊叹的古罗马遗迹之一,也是世界上古代图书馆建筑的典范。曾藏书1.2万卷,是世界上第三大图书馆。

50d336a02a9ced82ff60b1ff493ffae1-sz_460337-1
3af1d762b8c454f084173b3ac63eea5d-sz_536618-1
d5f3b7a374182a05aa4742746ab3b6ab-sz_375390-1

埃菲索斯大剧场

可容纳约2.5万名观众的古代世界最大露天剧场之一,土耳其乃至整个地中海世界最令人震撼的古代遗迹之一。

ac4307e42c67891bd83caefec698c6bf-sz_397800-1
5d6889b4f687a8ed79c5a02b9fe90752-sz_209882-1

绿色陵墓

奥斯曼帝国一位重要苏丹的安息之所,土耳其奥斯曼帝国早期建筑艺术的巅峰之作,也是布尔萨作为帝国第一个首都的象征。

5d7a66ee49597a75a36772c711eeb758-sz_257425-1
7a7737934ea84b257c1a2a73f9ec7904-sz_599407-1
6994dffdd71360d4d8e2674db2e556a4-sz_425696-1

圣索菲亚大教堂

土耳其的象征之一,世界最伟大建筑奇迹之一,原是拜占庭帝国主教堂,后被土耳其人占领改建成清真寺。

72fef455c9f0f20d9e4249c3237d2bdb-sz_529484-1
824a0e1d1c05e564800b339481d61fec-sz_1048943-1
fa162ca24252411015252c741a98dc83-sz_815255-1

苏丹阿合麦特广场

全世界最著名、最富历史意义的广场之一,周围环绕着世界级景点,广场上的三大纪念碑是广场最核心的历史地标。

8fdd158bff5d0a98afda09bce4eefc6c-sz_764020-1
1ee770dac18f0b4d1ac7fceda7820c1f-sz_307280-1
491275f330ac97d559566dba319a414e-sz_271045-1
e9e368a8f56cdaff4fedd74d49977407-sz_771996-1

土耳其3大特色小镇

阿瓦诺斯/卡什/希林杰

阿瓦诺斯小镇

土耳其极具特色的手工艺小镇,被誉为“陶艺之都”。镇上遍布陶器作坊和商店,还可以看到工匠们古法制陶过程。

51ae65f20e0503fdfeb8079c58dcd0c0-sz_619690-1
ab8a1ab5216c603faef18afca2d66661-sz_574769-1
5d96118440d25a79a830d5faab7507e5-sz_533521-1

卡什小镇

土耳其著名的海滨小镇,是地中海沿岸一颗“隐藏的宝石”,整个小镇充满慵懒、文艺、精致的海滨悠闲氛围。

19b2fbb2f2a9966f4653cd92662d8800-sz_925076-1
850a3ae37659ba849861c55fb2c63b63-sz_470803-1
ea7cfaa984a84b86faeffc826f3840e7-sz_386647-1

希林杰小镇

爱琴海一个极具魅力的山顶小镇,以“水果酒”和“童话般的奥斯曼老屋”而闻名,被称为“土耳其的童话村庄”。

75d4365f67028f78a75881a9cf71e7a7-sz_859518-1
6d6691dd3ed14bcd4ff40ef02b2fc562-sz_719356-1
9a820ab1eba91ecb6a5095b4cf774256-sz_716659-1
2337e428a5993db44b5549ea117ce2ac-sz_322434-1

9大世遗地标入内

走进深度游览不留遗憾

国父纪念馆

土耳其首都安卡拉的地标性建筑,为纪念土耳其国父阿塔图尔克而修建的陵墓,也是土耳其最重要的国家圣地。

b6ce6f099c2495dde92e36e416815d3f-sz_131078-1
93e947763e9c2ab40dc66fe1b374086b-sz_281550-1
b885ee471b93aad91c72600ff830714f-sz_396353-1

格雷梅露天博物馆

1985年被列入世界遗产名录,是卡帕多奇亚最重要和精华的景点,一个在自然奇观中展开的“露天修道院遗址群”。

72495ab153fd62c991f1593254330713-sz_901187-1
acac1d51db43fc53d0cdb7c04fcbdc9e-sz_723077-1
37708e9f757babef5f13b0683dced427-sz_770336-1

梅芙拉纳博物馆

土耳其文化和精神地标中极重要的一处,也是全球苏菲派信徒的朝圣中心。原是鲁米及其家族的墓地,后被取缔改为博物馆。

d22a48f618d43673c86ad71f15659198-sz_192284-1
77ced2dacd02cdea4a8ecb2525eefb0f-sz_354203-1
73e9204582709a5b2c50bd8d07ebe02d-sz_379801-1

棉花堡

1988年被列入世界遗产名录,由石灰华梯田和蓝绿温泉池组成的“棉花城堡”,是土耳其最独特、最上镜的自然奇观之一。

0eb28d4bc7fd3fb13003b05caa2a878f-sz_477328-1
2ffbb4f9c7ad0e33ee94051912368cb3-sz_241506-1
d9d0cc3ece10c7f2d3241bbc1bb677be-sz_443333-1

希拉波利斯古城

1988年被列入世界遗产名录,创建于公元前2世纪,在罗马帝国和早期拜占庭时期达到鼎盛,是著名的温泉疗养中心。

7b2a5b5d54d94e81702f19a0f86ed9c5-sz_485394-1
46b521053b33729aeb4be195cd68b25a-sz_404952-1
9e32dd199b705c5ad838ed247ee06c6f-sz_328634-1

以弗所古城

2015年被列入世界遗产名录,全世界最壮观、保存最完好的古希腊罗马城市遗址之一,被誉为“土耳其的庞贝”。

80eb63735a8444c3b4694f05e50c0a22-sz_665049-1
0307ae808ff0c88fafd690a61371ca9d-sz_669608-1
14942ed8f5b2438d7a5de1bf72e47339-sz_814406-1

绿色清真寺

奥斯曼帝国的瑰宝,也是奥斯曼帝国早期建筑艺术的巅峰之作,与绿色陵墓共同构成了布尔萨著名“绿色建筑群”。

7dda91e03e7eb4ca6c1c6bc3a13b949c-sz_328573-1
fb665b65a9da744288c1db21531c0d27-sz_278721-1
0f1643ca35fd8f16ea6276e77c404b4d-sz_278774-1

蓝色清真寺

全世界最著名、最壮观的宗教建筑之一,奥斯曼帝国古典建筑的顶峰,是世界上唯一拥有六座宣礼塔的清真寺。

cd112a5e69d57e057029ab51dce25ffb-sz_447153-1
d06d13ac10b180ebebef49a85999e70a-sz_569913-1
e69e9b834a948c934e41770e446ae69c-sz_648019-1

大巴扎集市

世界最大、最古老的封闭式集市之一,一座活着的博物馆和城市心脏,也是体验伊斯坦布尔烟火气的好地方。

c53cd800ad3b02623d639ba87c852aa2-sz_913594-1
481b2d33910a9e22d8fb4dba199f55dc-sz_402578-1
ef2b02b12e11e78f0a41889482079d85-sz_542128-1

免签纯玩 省心便捷

不超25人精品小团

一价全含,不进店0自费

无高昂签杂费,有护照就能走

产品经理亲选东航直飞

还可免费申请全国联运

让您家门口就能出发

拎包即走,丝滑入境

33f7c5ca2747b6bfbc4d2b572ab8ad82-sz_108916-1

人生必游体验+4!

穿越欧亚交界

跨越全球最美公路之一

打卡粉色天空之境

这些独属于土耳其的人生体验

统统免费赠送

来过就不能错过!

NO.1

 博斯布鲁斯海峡游船 

这是体验伊斯坦布尔灵魂的绝对核心项目

您将乘坐游船穿行在欧洲和亚洲之间

同时欣赏沿途的奥斯曼帝国宫殿

和现代富豪别墅的绝美风光

25d2834c3ce480e236726c8eb738a3c2-sz_249312-1
4e5398de670c1733343060b8fc79221c-sz_708352-1

NO.2

 D400公路 

最令人惊叹的海岸公路

被誉为全球“最美的公路”之一

我们将驶过一半地中海

一半托罗斯山脉的D400公路

40cbe0c761299a4087d0a1904ec175db-sz_632276-1
3cc50b8031c1728b83ea697184da34bb-sz_290629-1

NO.3

 图兹盐湖 

世界第二大盐湖

天气晴好时能完美倒映天空

形成粉色“天空之镜”的奇景

5ff7845e2fd6a9c38d533b0aba4e1509-sz_116336-1
bd4dba0d0ca43a2ddf6c956bb6c425dd-sz_156392-1

NO.4

 死海海滩 

这里被誉为世界上最让人心动的海滩

洁白沙滩呈圆弧状拥抱着如梦如幻的蓝海

背后的山谷蓝白绿相间宛如色彩盛宴

57eb35e498dabb4d53effb9195188dcd-sz_340963-1
df56ee0548954053d482f70c74d01d34-sz_190173-1
9fd75afbaf66cc7926d261682e68aa91-sz_239068-1

5星+民宿 高品质住宿

除番红花城&费特希耶酒店无星级外

其余皆为网评5钻酒店

卡帕多奇亚2晚连住

同级择优入住不糊弄

尊享星级贴心服务

让旅途更舒适~

64dea042f6363e64ea14cd6e131a2044-sz_345164-1
77c76f164496a11253e65f35f78ec9fa-sz_164707-3
056bc94b9e67bdb7054e7d7671a1b2a9-sz_264679-1
b2780656eb7302d189304b2c1de168d4-sz_374168-1
4b412a73ff2aa18171254fab1fc62940-sz_263220-1
bcb6c78e47ae4254abf0ab6b45726d34-sz_264765-1
ff4b035d517651c34e47a6304bd8b796-sz_360295-1
a8ace9b2a9bd462a4612e4de7bc627da-sz_330570-1
207d33d784b8c2f3aa5aa00fb7f139d1-sz_287873-1

*以上为参考酒店,如遇酒店满房则更换同级酒店,具体请以实际入住为准!*

缤纷美食 一路美味相伴

土耳其菜是世界公认的伟大菜系之一

我们特别安排多种当地美食

土耳其风味餐/瓦罐焖肉餐/孔亚特色披萨

土耳其旋转烤牛肉/特色烤羊肉餐

除此之外还有中餐6菜1汤

品类丰富,正规卫生

异国风味&中国胃全照顾到!

b2c589583c9fb2e19fe148bb36471d33-sz_1195982-1
62b2f0c570d5a2286732599f28ba26a2-sz_817515-1
a9327be2cedc925fb768dd577e8ec4ef-sz_353922-1
abb7da11ed4af9c61231da8070976cfb-sz_496699-1
be389478325381e71b61184503f745f1-sz_256663-1

行程详情

D1:

上海

食:-丨宿:-

自行前往上海浦东国际机场,公司专业领队协助您办理登机手续,搭乘国际航班直飞土耳其伊斯坦布尔。

D2:

上海浦东-伊斯坦布尔-番红花城

食:中晚丨宿:民宿

当地导游接机后,车前往土耳其最美丽的山城——番红花城,该地在1994年被列入世界遗产名录,也是最后一个奥斯曼小镇。抵达前往游览。

Carsi街区

Carsi街区是当地城中很迷人的区域,这里坐落着许许多多红顶白墙的奥斯曼老房子,行走在这里的老街巷,可以看到丰富多样的手工艺品小摊或是糖果摊,总有引人之处。

辛西公共浴室(外观)

16世纪建成的浴室,在这里您可以体验土耳其的传统洗浴,躺在搓澡床上看着穹顶,像是一场神秘仪式~
今日行程结束,前往酒店办理入住休息。
温馨提示:番红花城属于奥斯曼帝国时期小镇,现为世界遗产城市,小镇住宿为民居改造,住宿条件有限,设施略有陈旧,民宿无电梯。或许您会觉得住宿环境差强人意,但是您今晚将睡在联合国世界文化遗产的建筑内。

bf2704956eef276ff87ad1b77b6095c8-sz_487529-1
533d56881ac0d5dd58277777aeae4639-sz_514840-1

D3:

番红花城-安卡拉-卡帕多奇亚

食:早中晚丨宿:5星

早餐后,驱车前往被誉为“土耳其心脏”的首都安卡拉游览。

国父纪念馆(入内)

这里是现代土耳其之父,土耳其独立战争领导人,第一任土耳其总统和总理的凯末尔的陵墓和纪念馆。

图兹盐湖(入内)

土耳其天然盐湖,位于干旱的中央高原洼地,是土耳其中部的内陆咸水湖,在安卡拉西南50公里,面积与水深随季节变换而变化。图兹湖的湖水由于含盐量较高,呈现出非常漂亮的浅粉色。粉红色的湖水在周围白色的盐滩映照下更显幽静美丽。湖泊周围还有大片的麦田以及碧绿的草地,景色非常宜人。夏季枯水期间,露出大片白茫茫的盐滩,可供采盐,土耳其近百分之四十的盐来自此湖。抵达卡帕多奇亚后,酒店办理入住休息。
温馨提示:图兹湖面积与水深随季节变换而变化,不同季节水量有所不同,水量大小直接影响到整体的观赏效果。

0de3df8404752bc94edd114c1cecbb8b-sz_174193-1
5bd5425b3c50b62e97822268601d0704-sz_302874-1

D4:

卡帕多奇亚

食:早中晚丨宿:5星

推荐自费:土耳其热气球(全程含接送)

早餐后参加土耳其热气球,卡帕多奇亚与肯尼亚和南非齐名,是世界上玩热气球最受欢迎的三个地方之一,游客在此可以乘坐热气球俯瞰卡帕多奇亚地貌全景。

乌奇萨城堡(外观)

乌奇萨城堡是卡帕多奇亚最高和最大的岩石建筑,曾经是拜占庭时期的避难所,同时也是奥斯曼帝国的军事要塞。

鸽子谷(外观)

鸽子谷位于格莱美国家公园附近,是一个天然的自然景观,因沿途彩色的鸽舍而得名。

爱情谷(外观)

爱情谷位于土耳其中部的卡帕多奇亚地区的国家公园内。这里有很多令人脸红心跳的自然结构,这些结构高耸入云,形态逼真,故委婉的称它为爱情谷,是土耳其最受欢迎的旅游景点之一。除此之外,这里还是亚洲最好的远足路线。

仙人烟囱(外观)

这里除了有卡帕多西亚最高的仙人烟囱之外,玄武岩的仙人烟囱全是多头式、尖帽式的,非常特别。高耸入天的仙人头像下就是教堂,原来是公元5世纪时隐士圣西蒙(St Simeon)的隐修所,至今保留完整。

格雷梅露天博物馆★(含门票)

作为土耳其的世界级文化遗产,格莱梅露天博物馆集中了数量众多的装饰着精美壁画的岩窟教堂和清真寺。岩窟教堂的石灰壁画,都是用石灰涂在墙上,在石灰潮湿的时候,把颜料调好后涂在石灰上,壁画的内容以圣经为主。

阿瓦诺斯小镇

随后前往游览陶瓷之乡——阿瓦诺斯小镇,位于格雷梅小镇的北边,是卡帕多奇亚著名的陶瓷小镇。在阿瓦诺斯中央流过一条红河,这条土耳其最长的内陆河,河水清澈,成群的天鹅在水中嬉戏,红河水富含铁质,从红河边取出的土壤非常适合做陶瓷,从而造就了陶瓷小镇阿瓦诺斯。

bc824ba3b43693b0bde9ecc3e012640b-sz_435290-1
13d708e8ab44477fb065ffa6e13a394a-sz_496083-1
671a852d73328b9dc84c0b726cfec3f8-sz_364947-1
42e3c4c7bb7dec6af795cc6d96a29796-sz_488106-1

D5:

卡帕多奇亚-孔亚-安塔利亚

食:早中晚丨宿:5星

苏丹驿站(外观)

苏丹驿站也被称为苏丹哈纳驿站,这座驿站始建于公元1229年的塞尔柱皇朝时期,是古丝绸之路在土耳其科尼亚境内最宏大且保存得最为完整的一座,同时也是塞尔柱式建筑的代表作。整个建筑雕刻精美、气势恢宏,具有浓厚的宫殿城堡风格。

梅芙拉纳博物馆(入内)

抵达孔亚,前往游览梅芙拉纳博物馆,孔亚的标志性建筑,其外观十分显眼,远远就可以望见蓝绿色瓷砖装饰的尖塔。这个博物馆前身是伊斯兰苏菲教派僧侣修行的场所,对穆斯林而言是一所圣殿,每年至少有150万穆斯林不远千里前来拜谒。

午餐享用“孔亚特色长披萨”将肉糜、番茄、洋葱等混合后涂抹在一米长的面饼上烘烤,这是孔亚地区限定美食。

随后驱车前往海滨城市安塔利亚。

b45cc6df0154e0fdd881ae2250fd667f-sz_346988-1
5cee169db81aa9c45ed13eb6b65e6a68-sz_354015-1

D6:

安塔利亚-卡什小镇-费特希耶

食:早中晚丨宿:费特希耶精品酒店

D400公路(车览)

车览D400公路,跨越死海、地中海、爱琴海三大海域,全长约 200 多公里。沿途风光秀丽,一侧是山峡绿树,一侧是碧波荡漾的大海,被誉为全球“最美的公路”之一。

卡什小镇

卡什小镇位于土耳其安塔利亚卡什,卡什是一个距 Oludeniz 约100 公里的一座小镇,规模不大,以渔业和旅游业为主。

哈德良门

古罗马时期的壮丽遗迹。这座古老的石门见证了罗马帝国的辉煌,门上的浮雕依然清晰可见,诉说着千年的历史。

卡莱伊奇老城

卡莱伊奇老城位于土耳其安塔利亚市中心,拥有超过 2000 年的历史。这座古城保存了大量奥斯曼风格的建筑,红顶白墙、弯曲错杂的街道充满了古朴与宁静。漫步其中,仿佛穿越时光,领略土耳其古老文明的魅力。
抵达费特希耶土耳其的度假胜地,位于地中海沿岸。这里有湛蓝的海水、金色的沙滩和壮丽的悬崖,是水上运动爱好者的天堂。古镇与新城交相辉映,充满了异国情调和活力,是享受阳光与海滩的理想之地。游览结束后入住酒店休息。

cc139d6b9de84c4f2db73e87218a4947-sz_758483-1
1f80611c10c0f77ef6de46555aef2694-sz_411386-1
2acfca8978e28d6dce121c8a29e33bb5-sz_363705-1
a57bdda5571a36eeb92bd1aa1c4c31f9-sz_530667-1

D7:

费特希耶-棉花堡

食:早中晚丨宿:5星

死海海滩

土耳其死海海滩绵长规整,洁白色沙滩呈圆弧状拥抱着如梦如幻、波澜不惊的蓝色大海。沙滩背后的山谷间遍植绿松,蓝白绿相间的色彩盛宴,让这里被誉为世界上让人心动的海滩。
您也可以参加丰富多彩的自费项目:滑翔伞(滑翔伞受当天天气等不可抗力因素影响,具体参与时间以实际行程为准).像小鸟一样飞翔,俯瞰蓝宝石海岸线的美景。

随后驱车前往帕姆卡莱,结束后特别安排温泉酒店入住,您可享受酒店温泉的乐趣,舒解旅途的劳顿,精神饱满的迎接下一天的活动。

cb30d7caffe29bae338d6cd65fa5e02f-sz_454292-1

D8:

棉花堡-库萨达斯

食:早中晚丨宿:5星

棉花堡及希拉波利斯古城★(含门票)

早餐后前往游览棉花堡及希拉波利斯古城。棉花堡的地下温泉水不断从地底涌出,含有丰富矿物质如石灰等,经过长年累月,石灰质聚结而形成棉花状之岩石,层层叠叠,构成自然壮观的岩石群和水池。另一侧的希拉波利斯古城,于公元前190年期间建造的,在公元2至3世纪发展至鼎盛时期,成为古罗马浴场的中心,曾经一片繁荣。遗址中不可错过的地方是一半月形的古剧场,建于2世纪,是当时的云石雕刻,手工精细。

以弗所古城★(含门票)

后驱车前往爱琴海滨度假圣地——库萨达斯,以弗所古城,该城是古代商业及宗教重镇,曾为古罗马帝国的重要城市,全盛时期约有25万人口,面积超过809公顷。该城以弗所现遗留下来的有容纳二万四千人的露天剧场、市集、浴场、神殿、庙宇等,气势恢宏,令人赞叹不已。这座城市的黄金时期从亚历山大帝开始,其后成为一个基督教中心,基督教的重要人物如圣约翰、圣保罗、圣母玛利亚均在以弗所度过晚年,其中圣约翰更于古城去世。

塞尔苏斯图书馆

塞尔苏斯图书馆建于1800年前,是以弗所的标志性景点,伫立在乌斯·塞尔苏斯的陵墓之上,由这位公元两世纪的罗马统治者之子为纪念他修建而成。图书馆壁龛中的藏书曾经达到1.2万卷之多,目前只有正面部分保存完好,但仍可以感受到他建筑之雄伟壮观,细节之精致繁复,门口的四女神像栩栩如生,可窥见古罗马时期之昔日辉煌和他们对知识的敬仰与追求。

埃菲索斯大剧场

以弗所大剧场由罗马人在公元41年到公元117年间改造,高峰时可容纳2.5万人,即使在今天看来都是规模宏大的剧院。剧院曾经作为表演戏剧和角斗的场所,也是古罗马人集会活动的场所。剧场在视听效果上的设计也令人叹为观止。从舞台开始,坐席上每一排都比前一排更加倾斜陡峭,利用回音使得上层外围观众也能清楚听见舞台中央的表演。站在空旷的剧场中央,放声高呼,仿佛置身于两千年前的古罗马,身周回荡着古罗马人的欢呼与呐喊。
游览结束后前往酒店办理入住休息。

00cf2476b234c4fc878de231937f5ed3-sz_790509-1
b30cd519f54c7bbddad0de0ca377130a-sz_430526-1
ee92c8f508660895c2afb3a02fa63df8-sz_503163-1
53c7070b5dbddff9c33e049680198d3a-sz_555808-1

D9:

库萨达斯-希林杰小镇-布尔萨

食:早中晚丨宿:5星

希林杰小镇

早餐后前往彩色水果小镇——希林杰小镇,希林杰土耳其语为“美好”之意。约在公元六世纪,居住在古城艾菲斯的基督徒为了逃避喧嚣的城市,来到这个群山中的地方,建起希腊风情的山村。漫步于村庄的后街小巷之中,依然可以看见希腊风格的白色房屋,蓝色窗户和地上被磨得光滑的古老的青石板路。

布尔萨

后继续前往奥斯曼帝国初期的首都——布尔萨,2014年被列入世界文化遗产。

绿色清真寺(入内)

(如遇礼拜将无法入内,女士入内需自备头巾)

绿色清真寺是土耳其历史名城布尔萨市内一座最华美的清真寺。它已经有600多年的历史,其建筑风格为在赛尔柱风格基础上发展起来的布尔萨式,四门的门框及窗楣上有许多书法作品,顶部是世上罕见的用一块大理石连接起来的两个拱顶,内壁下部有六角形绿色瓷砖装饰,因此而得名,绿色清真寺。

绿色陵墓

绿色陵墓为奥斯曼帝国创始人之一的苏丹穆罕穆德一世的一座绿色大理石陵墓。

科扎汗市场

科扎汗市场建于1491年,是奥斯曼苏丹巴耶塞特二世时期的丝绸生产和贸易中心,这里曾是丝绸之路上的商品交易场所,如今仍有许多商铺出售桑蚕和丝绸产品。
游览结束前往酒店办理入住休息。

bfc5dd4a39601c100a149d22f1d8a471-sz_841873-1
e1cfca9a0496940f9db91d13804607ff-sz_961783-1
cd2ff5f1cb6890217cb0fb94f5b14474-sz_302342-1

D10:

布尔萨-伊斯坦布尔

食:早中丨宿:5星

蓝色清真寺(入内)

(如遇礼拜将无法入内,女士入内需自备头巾)

早餐后,驱车回到欧亚桥梁——伊斯坦布尔,前往游览蓝色清真寺(如遇礼拜将无法入内,女士入内需自备头巾)又名苏丹艾哈迈德清真寺,建于苏丹艾哈迈德一世统治时的1609年至1616年,是土耳其的国家清真寺,也是伊斯坦布尔地标之一。因室内所用砖块颜色而得名“蓝色清真寺”,一般清真寺只有四根宣礼塔,而它却有六根,宣礼塔的多少显示了清真寺的地位和规模,因此这座拥有六根宣礼塔的前镇寺无疑是是世界上独一无二的清真寺。

苏丹阿合麦特广场

该广场有三个纪念碑:君士坦丁方尖碑、青铜制的蛇柱及图特摩斯三世方尖碑。

图特摩斯三世方尖碑

图特摩斯三世方尖碑是古埃及法老图特摩斯三世的方尖碑(大约公元前1490年),曾经安放在埃及的卡纳克神庙,公元390年,罗马皇帝狄奥多西大帝将其运回君士坦丁堡,安放至君士坦丁堡赛马场。

君士坦丁方尖碑

君士坦丁方尖碑又称墙柱,碑高32米,碑身外原来镶满了镀金青铜浮雕,但公元13世纪时被拉丁军队洗劫并将其熔化,仅存核心石柱。

青铜蛇柱

顶端原有三个蛇头支撑的金碗,在第四次十字军征战期间,金碗被盗,蛇头现也不复存在。

圣索菲亚大教堂(外观)

圣索菲亚大教堂与蓝色清真寺隔街相望,建于拜占庭帝国鼎盛时期,是拜占庭建筑艺术最出色的代表作,以其举世无双的圆顶著称,气势宏大。在罗马圣彼得大教堂建成前,它曾是世界上最大的教堂。

大巴扎集市(入内)

大巴扎集市是世界上最大以及最古老的室内集市之一,建造于1461年,有近550年的历史。大巴扎集市的中央大街富丽堂皇,像棋盘一样分支出去的小街颇具土耳其特色,许多摊位分类集中经营,例如金饰、皮衣、围巾、地毯、甜点等各式各样的土耳其当地特色产品应有尽有。

博斯普鲁斯海峡

穿越欧亚大陆分界线,带您领略黑海与马尔马拉海交汇的壮丽景色。沿途可见古老宫殿、巍峨桥梁与两岸风光,如诗如画,让您深刻感受伊斯坦布尔的魅力。(此项目非包船,为赠送,如因个人原因无法参与费用不退,敬请理解)

独立大街

随后前往独立大街,被称为伊斯坦布尔的”香榭大道“,两侧分布着伊斯坦布尔著名的建筑,长约3公里的优雅步行街,遍布精品店、美术馆、糕点铺、巧克力店、著名饭店等。

塔克西姆广场

塔克西姆广场是伊斯坦布尔最大的商业中心,广场上矗立着一个环形独立纪念碑,用来纪念土耳其共和国的创建者——国父凯末尔。
游览结束后返回酒店休息。
温馨提示:大巴扎集市周日休市,届时将替换为埃及香料市场。另外,蓝色清真寺,如遇周五做礼拜,届时将调整为外观,无费用可退,敬请谅解;

3c4d57595b7a3f520fd45a506141ac18-sz_392392-1
8da38423ccb3dad2a09bc76a8699a5e1-sz_319719-1
924107c9a0da7c4776ea1da5b0bd5afe-sz_389753-1
e5177d55469c0758b062909744121706-sz_524178-1

D11:

伊斯坦布尔-上海

食:-丨宿:-

早餐后,后根据航班时间,在导游的带领下提前 3 个小时前往机场办理登机、退税等各项手续后搭乘国际航班返回,结束土耳其之旅。

D12:

上海

食:-丨宿:-

抵达上海,旅行结束。

~【完】~

• 费用包含 •

1. 上海往返国际段团队经济舱机票及税金;

2. 全程境外领队+中文导游服务;

3. 全程境外司导及领队综合服务费;

4. 行程中所列当地五星酒店双人标准间(番红花城民宿无星级无电梯,费特希耶酒店无星级)

(若团队出现单间,我社有权利提前说明情况并调整夫妻及亲属住宿安排,请您理解及知晓,如有特别要求出现单间请补单房差)

5. 行程中所列用餐,酒店内早餐,中式团队或当地午晚餐(用餐在飞机上以机餐为准,不再另补)

6. 境外空调旅游巴士/专职司机。(每人 1 正座)

7. 行程中所列入内景点首道门票。(如因自身原因放弃参观,景点门票费不退);

境外旅游意外伤害保险。

• 费用不含 •

1. 客人因私护照费用及签证相关费用如未成年人认证、公证费用;

2. 出入境个人物品海关征税,超重行李的托运费、保管费;

3. 因交通延阻、战争、罢工、天气、飞机机器故障、航班取消或更改时间等不可抗力原因及个人原因所引致的额外费用;

4. 酒店内洗衣、电话、传真、收费电视、饮品、烟酒等个人消费;

5. 行程中未提到的其它费用:如特殊门票、游船(轮)、缆车、地铁票等费用;

6. 旅游费用不包括游客因违约、自身过错、自由活动期间内行为或自身疾病引起的人身和财产损失;

7. 单人间房差:4000 元/人全程;

8. 除所含费用之外的任何费用;

因个人原因滞留产生的一切费用。

• 不可脱团说明 •

一、根据《中华人民共和国旅游法》第十六条“出境旅游者不得在境外非法滞留,随团出境的旅游者不得擅自分团、脱团。”的规定,特别提醒游客注意:

1、跟团旅游,要求全体游客团进团出,严禁游客有任何形式的离团、脱团情况发生。

2、此次旅行是跟团游,旅行社需要全程对游客的安全事宜负责。本公司在境外指定的地接社为本团唯一地接社,地接社承担游客安全责任。如游客采购第三方的旅游产品则被视为违约。为保障团队游客人身安全、财产安全等,保障旅游团队行程顺利进行:凡自行从其他途径购买境外旅游项目的游客,谢绝报名参加我社旅行团队。游客在报名后及出团期间,自行采购境外自费项目,离团、脱团行为客观发生的,且经组团社及发团社劝阻无效的,我公司将严格按照《中华人民共和国旅游法》及相关法律法规规定,向当地使领馆、当地移民局、中国边防、属地公安机关及文旅局等相关部门进行报告。所产生的一切后果,由游客本人承担。

• 游客报名注意事项 •

1、以上行程时间表仅供您参考,包括步行、观光排队、等候等时间总和。最终行程以出团通知书为准!如遇特殊情况(如堵车、恶劣天气、景点关门、突发事件等),领队将予以顺序调整,请以境外最终安排为准,敬请理解与配合;

2、本产品为我公司包价产品,所有牵涉到的机票、酒店、用餐、景点门票等(除特别说明的价格外)均为整体价格,不得拆分。若遇境外景点、火车等对青少年、儿童、老人优惠或者免费,均不在此列,无法退费,敬请谅解!行程中安排之机票、船票、车票、酒店或观光项目等,均属团体订位,一经出发前确认及订购后,不论任何情况下未能使用者,概不退回任何款项;

3、团队机票:联运上所有航段(包括国内、国际段航班)必须按顺序依次使用,不能放弃其中一程,否则航空公司有权拒绝使用其剩余航段(如第一段没有使用,相当于后面的全程机票作废,不能办理登机手续);

4、请您在行程结束时配合领队填写《游客意见书》,以便我们工作的改进,旅行社在处理投诉时,意见书是我们重要的依据,您在填写时请务必秉承公证、客观、真实的原则,空白意见单我们将视做您对此次旅行无异议;

本公司所不能控制之特殊情况下,如战争、政治动荡、天灾、恶劣天气、交通工具发生技术问题、罢工及工业行动等,本公司有权在启程前或出发后取消或替换任何一个旅游项目,亦有权取消、缩短或延长旅程。而所引发之额外支出或损失按《旅游法》规定执行。

• 游客取消规则 •

旅游者报名确认后,收取订金 5000 元/人以保证出游团队的名额预留;

1、团队出发前 40 日外取消,退还订金;

2、出发前 40 日(含 40 日)至送签前取消,收取订金 5000 元/人;

3、送签后,旅游者取消行程,收取机票损失、签证费、车辆、酒店、欧洲内陆机票、火车票、门票损失;

4、因客人个人原因取消行程,除 5000 元订金以外,需要根据以下标准支付已经产生的费用;

1)出发前 30 日至 15 日,团费总额的 10%

2)出发前 14 日至 7 日,团费总额的 20%

3)出发前 6 日至 4 日,团费总额的 70%

4)出发前 4 日至 1 日,团费总额的 85%

5)出发当天取消,收取 100%团费

★如按上述约定比例扣除的必要的费用低于实际发生的费用,旅游者按照实际发生的费用支付,但最高额不应当超过旅游费用总额。

★因部分旅游资源需提前预订的特殊性,本产品线路在出行前 30 天外取消的,也将产生实际损失,具体损失包括但不限于机票、酒店等也将按实际损失收取。

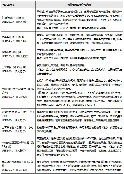
• 娱乐项目推荐表 •

1. 国际间往返机票及税项;

2. 申根签证费用,埃及落地签;

3. 行程所列船前船后行程安排地接服务;

4. 行程中所列的景区、景点首道门票费用;

5. 全程专业中文领队陪同服务及小费;

6. 埃及当地五钻酒店 5 晚+1 晚希腊四钻酒店 1 晚;

7. 全程邮轮上 3 晚,三餐及所有免费娱乐设施;

8. 行程中注明的邮轮3 晚 4 天船票及港务税费及邮轮小费;

9. 行程中所列景点标*符号含门票,其余景点未标注“入内”均为外观;

10. 30 万保额的境外医疗保险。

1627b71e84bd164981272cfe9a9d9a47-sz_92695-1
1952d80a3b38a9ed68d47081d24358c2-sz_23463-1

鉴于旅游者与旅行社已经签订旅游合同,旅行社提出另行付费旅游项目建议,经征得旅游者的同意,双方在平等自愿、协商一致的基础上,达成以下补充协议:

一、另行付费旅游项目参加与否,由旅游者根据其个人意志,自愿、自主选择,旅行社绝不要求或主动安排另行付费旅游项目。如旅游者不选择另行付费旅游项目,则根据行程单的内容进行相应活动。

二、另行付费旅游项目价格已含另行付费旅游项目的门票(如有)、司导服务费、交通费等。儿童、老人等特殊人群与成人同价。

三、达到另行付费旅游项目对应的成行人数(20人),且在时间、天气等因素允许的前提下,旅行社会予以组织。如旅行社因前述原因无法组织另行付费旅游项目的,所收款项会全额退还给旅游者。另行付费旅游项目须在保证正常游览行程的基础上进行安排,如时间不允许,则将不会安排。

四、如因报名人数不够(不足20人)无法根据另行付费旅游项目的价格安排自选项目,导游可以与客人协商确定新的价格,另行书面确认。

五、旅游者自愿选择的另行付费旅游项目,所选项目内容及价格详见《欧洲另行付费旅游项目列表》。

六、旅游者自愿选择的另行付费旅游项目费用,可以在旅行社组织另行付费旅游项目前交给导游。

七、另行付费旅游项目一旦选择并付费后,如旅游者要求取消,导游将扣除已经支付且不可退还的费用后,将余款退还旅游者。

八、本补充协议不是任何一方提出并制定的格式条款,而是经双方共同友好协商一致的结果,同时得到旅行社和旅游者双方的完全理解和认同

九、《欧洲另行付费旅游项目列表》为本补充协议不可分割的组成部分。

十、本补充协议一式两份,经旅游者与旅行社签字确认后生效。



微信扫描下方的二维码阅读本文