




MACAO
粤港澳喜来登
上海自组团
打卡双世纪之最
粤港澳大湾区核心世纪工程
亲身体验世界最长跨海大桥,最长海底隧道
"港珠澳大桥"
品质团餐感受美食
全程7早7个正餐
一共7顿正餐 特别安排7大特色
港澳风味餐、39道大龙凤、特色黄鳝饭、海鲜大盆菜、海鲜风味餐、果木烧鸭餐
(以上参考菜单,根据实际餐厅出品为准,以上图片为网络图仅供参考,以实际为准)

平/价/优/选
HONGKONG

⭐️【尊享升级】⭐️
独家升级一晚国际品牌酒店
江门鹤山福朋喜来登酒店
VIP身份象征【鹤山宝藏酒店】住进大雁山下的天然氧吧


酒店拥有379间客房和套房,每间客房都装饰典雅,配备现代化设施,如高速无线网络、平面电视、迷你吧和保险箱等。








升级一晚佛山希尔顿欢朋



澳门升级4钻酒店






注:如遇满房则安排其他同级别酒店

香港舒适3钻酒店




注:如遇满房则安排其他同级别酒店

海陵岛北洛度假区海景公寓



注:如遇满房则安排其他同级别酒店
潮/汕/美/食
CHAOSHAN
香港观光游 游览金典景点
感受热闹的市井气息与璀璨的霓虹夜景
观赏宜人的港岛海岸风情
体验中西文化碰撞下的香港独特人文




澳门的纸醉金迷 游览金典景点
要分为澳门半岛、氹仔岛和路环岛三个部分。
大桥串联的澳门半岛与氹仔岛呈现出完全不同的两种面貌!

金巴【港珠澳大桥】
可以欣赏 到“浪漫之城”珠海的美丽景色,穿越港珠澳大桥,你将俯瞰大海,感受速度与激情,更能领略港珠澳三地的独特魅力,踏上这段穿越历史的征程,去看不一样风景,去感受大桥带给人的震撼与壮观。

MACAU
澳门
SUMMER TIME
【大三巴牌坊】世界文化遗产,是澳门标志之一,也是澳门八景之一的“三巴圣迹





HONGKONG
香港
SUMMER TIME

#香港岛
HONG KONG
📍金紫荆广场
这个有时代感的建筑是香港回归祖国大典的举行场地,广场则有庄严的升旗仪式

📍太平山
太平山顶是香港最受欢迎的旅游景点之一,
在那里您可以俯瞰整个城市的美景,
特别是在晚上时更加令人惊叹。

#九龙半岛
HONG KONG
📍维多利亚港
乘邮轮夜游【维多利亚港】,欣赏香港夜間景色

GUAGNDONG
海陵岛
作为广东宝藏岛屿海陵岛成为了众多家人们的选择,阳江海陵岛的气候真的很宜人
海陵岛是位于广东省阳江市的一个美丽海岛。
这里吸引着游人们无数次的按下相机的快门,无需进入专门的景区,随便一处都是海天一色的迷人景致。



适宜居住面朝大海,春暖花开简直就是每一个人对生活的最大向往,日光浴、沙滩、海鲜、海浪,应有尽有,逃离冬日,做一只南国候鸟


【出海捕鱼+拖网】
享受捕鱼的乐趣,体验渔民的生活,感受登船出海撒网捕鱼



ZHUHAI
珠海
享受浪漫的海滨风光

详细行程
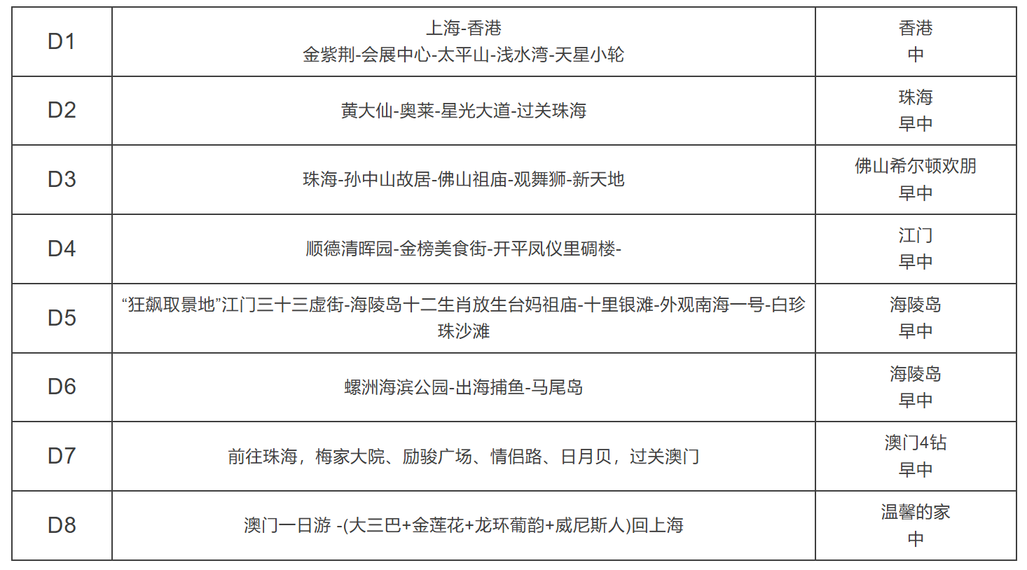
第一天
上海-香港 住香港 餐自理
●贵宾根据航班时间自行前往乘机飞往,抵达后导游温馨接团~
【温馨提示】
1、请游客务必携带好身份证以及有效签注内港澳通行证,提前180分钟,抵达机场,自行办理乘机手续;
2、请游客出发前一日保持手机畅通,便于接站人员与您取得联系;
●接机后打卡【金紫荆花广场】高 6 米的“永远盛开的紫荆花”雕塑以及“如大鹏展 翅欲 翔”的香港 会展中心新翼,伫立于湾仔香港会议展览中心海旁的金紫荆广场中,三面被维港包围,它见证了 1997 年的香港回 归, 更见证了香港回归祖国后的繁荣与昌盛,这也是维多利亚港的地标筑物。

●前往【太平山】 香港岛最高点, 海拔 554 米, 是香港的标志, 也是香港最受欢迎的名胜景点之一。登上 太平山顶,解 锁一览无余的辽阔风景, 远眺大屿山,俯瞰香港全景,近处可见层层叠叠的摩天高楼和维多利亚海港全景。山顶凌 霄阁外形呈十分独特的碗形,是集观光、娱乐、购物于一身的香港必游地点。

前往【浅水湾】浅水湾英文名为Repulse Bay ,据说源自一艘昔日在湾内驻守以防海盗的英国皇家军舰,意思是“击退”。浅水湾成名已久,近代著名小说家张爱玲的经典之作《倾城之恋》中白流苏和范柳原两个情场高手斗法的场地就是浅水湾饭店。

●乘坐天星小轮漫游【维多利亚港】,是世界三大天然良港之一,有着“东方之珠”及“世界三大夜景”的美誉,漫步港边,吹吹海风,可以欣赏璀璨迷人的夜景,还可以坐着游轮慢慢欣赏两岸的景色,感受顶级浪漫港湾的风光。

第二天
香港-珠海 住珠海 餐早中
●前往香港当地餐厅享用港式早餐,随后前往
●游览【黄大仙祠】 又名啬色园,香火非常旺盛,是香港九龙有名的胜迹之一,在本港及海外享负盛名。主祭东晋道教仙 人黄初平, 这 里也是香港最热衷参拜及占卜的庙宇之一, 相传“有求必应”, 同时也供奉儒、佛两教如孔子、观音等,三教融合颇具特色


●【KJI或者瑞士奥特莱斯国际免税店】(因为团多店铺会调整不同品牌商场保证客人体验度)欣赏瑞士原装机械手表,香港本地药妆一体式免税购物综合体(120分钟)
●前往【星光大道】(约20分钟)是位于香港九龙尖沙咀东部的尖沙咀海滨花园,是为表扬香港电影界的杰出人士的特色景点,仿效好莱坞星光大道,杰出电影工作者的芳名与手掌印镶嵌在特制的纪念牌匾,以年代依次排列在星光大道上,此外,星光大道也有多尊以电影拍摄情况及香港知名艺人为题材的塑像,供游人拍照留念,是热门的旅游景点。

●乘金巴前往珠海【港珠澳大桥观光巴士】 --在茫茫的大海上,保你大饱眼福 。“风帆双塔” 、“中国结双塔” 、途中经常会“偶遇中华白海豚” 、经“西人工 岛 ”、香港“东人工岛” 、在“香港大屿山”区域,抬头望天, 一分钟一架飞机;(金巴优惠大巴价,老人小孩无费用退)
【温馨提示】注:香港用车导7小时。

第三天
珠海- 佛山 住佛山希尔顿欢朋 餐早中
●前往参观【孙中山故居】了解伟人生平事迹。孙中山故居纪念馆位于广东省中山市翠亨村,是以翠亨村孙中山故居为主体的纪念性博物馆,建立于1956年11月,首批国家一级博物馆。

●【佛山祖庙】(游览时间约1小时)是佛山的一张明信片,包括了祖庙古建筑群、孔庙、黄飞鸿纪念馆、叶问馆等景点。

大门进去后,沿着中轴线,由南自北分别是万福台、锦香池、三门、前殿、正殿、庆真楼等建筑物,这些建筑物都极富有特色。

游览《新天地》岭南新天地与佛山祖庙相邻,这里留存着大量清末时期岭南民居风格建筑,镬耳墙、雕花屋檐、蜿蜒街巷等元素极具岭南象征意义 。简氏别墅、龙塘诗社等历史建筑均保存良好,同时沿街开设有众多咖啡厅、陶艺店、文艺杂货铺等,将古韵和现代时尚气息相互融合,适宜游客漫步休闲,发掘特色魅力 。

第四天
顺德-江门 住 江门 餐早中
早餐后,前往顺德的 “岭南四大园林” 之一 【清晖园】作为顺德现存最完整、最具代表性的古典园林,清晖园始建于明代,历经数百年修缮,融合了江南园林的精巧与岭南水乡的灵动,一步一景皆成画。

直奔顺德的 “美食圣地”【金榜美食街】这条藏在老巷里的小街,虽不长,却汇集了数十家地道顺德小吃店,是本地人私藏的 “味觉天堂”,街边的小店多是家庭经营,烟火气十足,你可以边逛边吃,在热闹的市井氛围中,感受顺德 “世界美食之都” 的独特魅力。

探访 “世界文化遗产” 的重要组成部分【凤仪里碉楼群】开平碉楼是近代珠三角侨乡人民为抵御匪患、防范洪涝而建造的特殊民居,集防卫、居住、中西建筑风格于一体,被誉为 “凝固的史诗,立体的画卷”。凤仪里碉楼群虽规模不大,却保留了十余座形态各异的碉楼与民居,更显原生态的历史质感。其中 “铭石楼”“锦江里碉楼” 等尤为经典,登楼远眺,周围的稻田、池塘与散落的村落相映成趣,仿佛一幅百年前的侨乡画卷在眼前展开。

入住酒店自由活动适时休息。
第五天
江门-海陵岛 住海陵岛 餐早中
享用早餐后,前往江门的 “网红地标”【三十三虚街】这条藏在江门老街深处的街道,因成为电视剧《狂飙》的重要取景地而广为人知,剧中高启强早年卖鱼的 “旧厂街市场”、充满年代感的骑楼商铺,都能在这里找到原型。

驱车前往有着 “南方北戴河” 之称的【海陵岛】开启海滨之旅的第一站 —— 十二生肖放生台妈祖庙。这座妈祖庙紧邻海边,背靠青山,面朝大海,是当地渔民祈福许愿的重要场所,而旁边的十二生肖放生台,则以十二生肖雕塑环绕而成,既具观赏性,又承载着 “保护海洋、祈福平安” 的美好寓意。

前往海陵岛的 “黄金海岸”【十里银滩】这里是国内为数不多的超长海滩,沙滩绵延 10 里,沙质洁白细腻,如银粉般铺满海岸,海水清澈见底,能见度可达数米,因 “滩长、沙白、水净、浪软” 而闻名。

我们前往【南海一号博物馆】外观参观“南海一号” 是我国发现的宋代沉船,船上装载着数万件宋代瓷器、铁器等文物,被誉为 “海上敦煌”,而博物馆则以 “水晶宫” 为设计理念,将沉船遗址与展览融为一体,极具科技感与历史厚重感。
我们来到海陵岛的 “小众宝藏”【白珍珠沙滩】相较于十里银滩的热闹,白珍珠沙滩更为静谧,这里的沙滩同样洁白细腻,因沙滩在阳光下泛着珍珠般的光泽而得名,海水湛蓝纯净,周边植被茂密,充满原生态的自然之美。

入住酒店自由活动适时休息。
第六天
海陵岛 住海陵岛 餐早中
享用早餐后,前往紧邻海陵岛的核心区域【螺洲海滨公园】是集休闲、观光、运动于一体的滨海公园,一边是郁郁葱葱的绿植,一边是辽阔无垠的大海,海风裹挟着草木与海水的清新气息扑面而来,让人倍感舒适。

体验【出海捕鱼+拖网】享受捕鱼的乐趣,体验渔民的生活,感受登船出海撒网捕鱼,尽享人欢鱼跃的欢乐气氛,畅游百岛风情、观海上风光。


GO

我们前往海陵岛西侧的【马尾岛】这座岛屿因形状酷似马尾而得名,是海陵岛最西端的岛屿,也是观赏海上日落的绝佳地点,同时还以独特的 “乱石滩” 景观闻名。没有细腻的沙粒,取而代之的是大片形态各异的黑色礁石,礁石经过海浪长期冲刷,变得光滑而富有质感,在夕阳的映照下更显独特韵味。

入住酒店自由活动适时休息
第七天
海陵岛-珠海 住澳门 餐早中
早餐后,驱车前往珠海周边极具特色的【梅家大院】是由当地梅氏族人共同修建的骑楼建筑群,整体呈长方形布局,108 间骑楼整齐排列,形成一个巨大的 “回” 字形,规模宏大、风格统一,堪称 “岭南骑楼建筑的活化石”,你可以沿着骑楼街道漫步,寻找电影《让子弹飞》的取景痕迹,或是在复古的建筑前拍照打卡,感受这份跨越近百年的历史厚重感。

前往充满欧式风情的励【励骏广场】这座广场位于珠海横琴新区,以 “澳门风情” 为设计灵感,建筑风格复刻了澳门著名的励骏庞都广场,白色的外墙、绿色的穹顶、精致的浮雕,搭配着环绕广场的喷泉水池与热带绿植,仿佛置身于欧洲宫廷庭院,是珠海新晋的 “网红打卡地”

车沿着情侣路一路行驶,外观珠海市标志【珠海渔女像】-游览【珠海歌剧院(日月贝)】(外观)位于野狸岛上,是有一大一小两组“贝壳”的形体,构成了歌剧院的整体形象。

人工岛口岸过关前往【澳门】。入住酒店。
第八天
澳门-上海 住温馨的家 餐早(打包早/中餐)
前往【大三巴牌坊】 澳门之魂, 澳门最著名的历史地标, 《世界遗产名录》中的一员, 是圣保禄大教堂正面 前壁的遗 址,融合了东西方建筑风格,不仅是西方文明进入中国历史的重要见证,还是最具代表性的“澳门八景” 之一的 “三巴圣迹”不来大三巴, 就等于没来澳门!妈祖庙: 澳门三大禅院中最古老的一座, 著名古迹, 至今已有 500 多年的历史, 庙门口的石狮雕工 精美逼真 , 庙内常年香火旺盛, 游客一入庙即可看到紫烟弥漫, 妈阁庙前地是葡萄牙人最早登陆澳门的地方

游览【金莲花广场、会展中心】这个富有时代感的建筑是香港回归祖国大典的举行场地,广场有庄严的升起仪式!

逛【澳门手信百货超市】自由选购,感受本土文化。
*超值套餐另行付费140元/人,包含永利皇宫发财树&银河钻石3D秀&品尝澳门美味葡挞一人一个


前往【威尼斯人度假城】自由活动 (自理晚餐, 享受美食)。这里是集美食、休闲、娱乐和购物于一体 的度假村。除了 赌场之外, 最热闹的, 便是大运河购物中心。整个购物中心无论是外部造型还是内部装潢都完全 照搬意大利威尼斯 人的水乡风格。穿梭于各拱桥间,仿佛置身意大利威尼斯水都,尽享异域风情。

根据航班前往澳门机场乘坐飞机返回上海,返回温馨的家,我们下次再见!
费用包含
1、上海-香港 澳门-上海经济舱,不含税
2、行程所列团队用餐:全程7早7正
酒店早餐(香港和澳门为打包早),国内正餐:30元/人/餐,十人一桌,八菜一汤,不足人数菜品相应减少;港澳段正餐50元/人/餐,若自动放弃团队餐,不退任何费用;团队餐口味清淡,客人可自行准备榨菜等,自由活动期间餐食由客人自理。
3、行程内标明景点的第一道门票:
所有门票为打包价,老人证、残疾证均不退费,行程中所列景点大门票均按照年龄优惠/团队优惠政策已含
4、当地全程旅游用车(按人数定车型,保证一人一正座)
5、旅行社责任险
6.酒店标准 :国内商务酒店+升级1晚五钻酒店,香港3钻酒店,澳门4钻酒店,
海陵岛北洛度假区
江门喜来登
佛山希尔顿酒店
香港青衣或同级
澳门金宝莱或同级
团队用房为 2 人一间,不保证夫妻房,如团队出现单男单女(含领队)采取拆分夫妻或加床处理,如客人不愿意拆分夫妻由客人现场补足房差;在团队不产生单男单女的情况下,会优先考虑夫妻用房一间。
*备注:若指定酒店满房则改用同级酒店,敬请见谅!
8、此团基本成团人数20人,不足出团人数我社将提前7天通知,客人可选择退团或更改我社其他团期。
费用不含
1、单房差1000
1、导游销售各种纪念品。
2、行程外个人一切费用。如:酒店内的酒水、洗衣、收费视讯节目等一切私人开支。
3、景点内园中园门票及行程中注明不包含情况、旅游意外保险、航空意外保险。
4、如出现单男或单女参团出现无法安排拼住时,要补单人房差。
5、因罢工、台风、交通延误等一切不可抗拒因素所引致的额外费用。
6、境外旅游意外保险(强烈建议客人购买)。
7、前往出发地集合的交通费用(注明可代出大交通除外)。
*链接内图片仅供参考,以实物为准

【报名须知】
1、 建议客人出游前购买旅游意外保险;潜水、自驾车、骑马、滑雪、漂流、攀岩等高风险项目旅行社在此特别提醒,建议投保高风险意外险种。根据中国保监会规定:意外保险投保承保年龄范围调整为2-75周岁,其中70周岁以上游客出险按保额的50%赔付,属于急性病的只承担医疗费用,不再承担其他保险责任;
2、 客人必需自备前往港澳有效证件,报名时请提供参团人的 姓名、性别、出生年月日、签发地
联系电话,通行证签注类别是团队(L)或是个人旅游(G)。如因个人原因导致无法正常出行,责任自负;
3、 请游客认真填写意见书,我社将以自填的意见书,以处理投诉及反馈为依据;
4、 此线路不接受孕妇、患有传染病等可能危害其他旅游者健康和安全的客人及80岁以上游客的报名,如有隐瞒自身健康状况而产生意外或导致其他损失,概由游客承担,旅行社不承担责任;另外不接受65岁以上老人家、18岁以下未成年人、残障人士、外籍人士等特殊人群单独参团,此类人群需有亲戚朋友、监护人、中文翻译陪同方可参加;65岁以上人士参团需要签署“健康声明书”。
【安全须知】
1、请贵宾确认自身健康状况适合此次行程。在临行前应考虑自身身体状况,必要时旅行前征得医生同意,方可启程。
2、 游客从事潜水、漂流、骑马、游泳、攀岩等具有人身危险性的活动和自由活动时,一定要根据自身的健康状况来自主决定,老人和孩子应有家人陪同不能单独活动;游客在活动期间不遵守规定、自身过错、自由活动期间内的行为或者自身疾病引起的人身和财产损失责任自负,旅行社不承担责任。
3、 抵达景区后,请谨记集合地点、时间、所乘游览的巴士车牌号。听取当地导游有关安全提示和忠告,应预防意外事故和突发性疾病的发生。在景区参观游览时,请听从导游的安排,不要擅自离队,如果迷失方向,原则上应原地等候导游的到来或者打电话求救、求助,千万不要着急。
【特别提示】
1、 维港夜游为赠送项目,如因天气等不可抗力因素或客人自身原因不能游览, 概不退款。敬请谅解!
2、 节假日期间行程中如有景点被政府征用或管制则取消,费用不退,望周知。
3、 由于旺季口岸过关的人流比较多,会导致我们团队过关比较慢,过关时间比较长,敬请客人积极配合,并耐心等待。
4、 如因客人个人原因迟到须游客自行前往香港追团,追团产生的车费须游客自理。如因迟到要改期或游客临时取
消、证件签注等问题无法正常出行等情况须收取已产生的费用。
5、 请随身携带并保管好自己的港澳通行证,以备当地警察随时查验,如有遗失,请速报警。
6、 香港多数酒店不提供一次性洗漱用品,请客人自带备用,敬请配合!
7、 香港通用货币为港币;大型商场/超市均可刷内地银联卡消费。
8、 遵守交通法则:因港澳地区汽车靠马路左侧行驶,过马路时,请先看右再看左,遵守信号灯,走人行横道。
9、 根据中国海关总署颁布的2010年54号令,入境公民旅客携带在境外获取的个人自用物品总值在港币5000元以内(含5000元)的,海关予以免税放行。烟草制品、酒精制品、照相机、摄像机等20种商品不在免税范围内,敬请知晓。
10、寻求紧急救援: 遇有紧急事件,包括遗失、遇贼、意外、受伤、急症、火警等等,均可拨打999电话救援,香港的公共电话均可免费拨通此号码。另外,也可向在街上的巡警或到警局报案。
【免责情况】
1、 因不可抗力因素造成团队行程更改、延误、滞留或提前结束时,旅行社可根据当时的情况全权处理,如发生费
用加减,按未发生费用退还游客,超支费用由游客承担的办法处理。非因组团社、地接社的原因导致原有行程顺序无法履行,游客有义务与我社就行程顺序的变更予以积极协商。如遇旅行社不可控制因素(如塌方、塞车、天气、航班延误、车辆故障等原因)造成行程延误或不能完成景点游览,游客有义务与我社就行程的变更予以积极配合。
2、 自由活动时间,请听从导游安排的准确集合时间及地点!如因客人自行参加非旅行社组织的活动,出现任何意外受伤情况,责任由客人个人承担,旅行社不承担责任;
3、 意外情况发生时,旅行社已经采取措施尽量避免扩大损失,但游客不予配合而产生的费用,旅行社不予承担;
4、 按照国家旅游局的规定,旅游者在境内、外不准许参与色情场所等其他法律所不允许情况的活动,如有前往者,
须负责自己的行为后果,本公司已作说明,对此不承担任何责任。
【澳门段特别注意事项】
1、穿拖鞋短裤、衣冠不整及未满21周岁者均会被禁止进入赌场!
2、报名港澳联游线路请确保有效的澳门签注,因无签注或签注过期等证件原因导致无法入澳,未游览团费概不退换。
附件:补充协议
经旅游者与旅行社双方充分协商,就本次旅游行程外的的购物场所达成一致,旅游者自愿签署本补充协议。
1. 行程外的购物或参加当地的自费活动,由旅游者根据自身需要和个人意志,自愿、自主决定,旅行社全程不予以负责;
2. 如遇不可抗力(天气、罢工、政府行为等)或其他旅行社已尽合理义务仍不能避免的事件(公共交通延误或取消、交通堵塞、
重大礼宾等),为保证景点正常游览,旅行社可能根据实际需要减少本补充说明约定的购物场所,敬请游客谅解。
3. 本线路为散客拼团,目前收满30+人成团,如果不成团我们提前两天通知游客更改日期,没有合适日期安排无损退团。
4. 客人可能来自不同地域‘参加不同线路、且中途可能会更换导游,但不影响正常浏览顺序。
5. 因游客自身原因(如疾病、怀孕、携带违禁品、证件有误、护照抽查等等)造成的行程延误,需自理费用追赶团队。
6. 未成年人必须有成年人家属或监护人陪同参加,否则不予接待,敬请谅解!
【旅游需知】
一、健康及药品:旅游大巴酒店空调温度较低,建议可携带保暖衣物,可携带准备一些常用药品,如感冒药、晕车药等等,以防万
二、安全事宜:一切贵重物品(包括通行证,身份证,相机等等)必须随身携身带,不可放车上或酒店内,以防不测,如果有遗失,本公司概不 承担赔偿责任!
我已阅读并充分理解以上所有内容,并愿意在友好、平等、自愿的情况下确认:
旅行社已就上述购物及自费的相关风险对我进行了全面的告知、提醒。我经慎重考虑后,如自愿前往行程外的购物场所购买商品或参加自费活动,与旅行社任何关系,我将自行承担相关的损失。
我同意双方签署以上的旅游合同。
旅游者确认签字:
签字日期:
1
特别提示
特别提示
4月22日起
香港酒店新规定
2024年4月22日起,2023年农产品质量安全监督责任(修订)条例正式实施第一阶段管制。
1、酒店禁止在房间内提供塑料制成或包装的牙刷、牙膏、瓶装水、梳子、浴帽、刮胡刀、指甲钳,以及小瓶装的沐浴露、洗发液、护发素、洗手液等,以上物品只能收费提供。
2、餐厅不得使用塑料刀叉碟、吸管、搅棒及发泡胶制成的餐具。塑胶碗及塑胶餐盒限外卖使用或收费提供。
3、在香港不得销售贩卖荧光棒、派对帽、气球棒、充气棒、胶棉棒、雨伞袋、胶牙签。
4月22日起需要使用一次性牙刷等备品,请自行准备,否则只能在酒店前台自行
购买。

微信扫描下方的二维码阅读本文

