






开启您的精彩旅程
DAY 1
上海
【住宿】飞机上
【用餐】/
◈根据航班时间自行前往机场(上海浦东国际机场),由领队协助办理值机手续,搭乘国际航班飞往北非明珠-卡萨布兰卡。
温馨提示:
1、国际航班请提前至少3.5小时抵达机场办理登机手续。
2、集合当天请务必带好有效护照原件;手机保持畅通便于联系。
DAY 2
上海-卡萨布兰卡-马拉喀什
【住宿】马拉喀什周边四星酒店
【用餐】晚餐
◈抵达后当地导游接机,驱车前往马拉喀什老城-世界文化遗产,开启梦幻的摩洛哥之行。

今日游览:
◈【库图比亚清真寺】(外观约15分钟)库图比亚清真寺是摩洛哥马拉喀什最标志性的建筑,其雄伟的尖塔统治着整个城市的天空线。它的外观简洁、宏伟,是穆瓦希德王朝建筑的典范之作。宏伟的尖塔是清真寺最突出、最著名的部分,高约77米,是马拉喀什的法定最高建筑。通体由玫瑰红色的砂岩砌成,这种石材来自马拉喀什周边的山区,在一天中不同的阳光照射下,会呈现出从粉红、赭石到深红等变化的色彩,尤其在日落时分尤为壮观。

◈【不眠广场】马拉喀什的心脏地带,是一座充满活力的露天广场。这里白天是摊贩和街头艺人的舞台,到了晚上则变成热闹的美食集市。您可以看到蛇舞者、杂耍艺人、传统音乐表演等,让人流连忘返。

◈特别赠送【马拉喀什马车巡游】(车夫小费自理),坐在马车上游览红城美景。

特别提示:赠送项目,如天气原因或个人自身因素放弃参与,无费用可退。
DAY 3
马拉喀什-瓦尔扎扎特
【住宿】瓦尔扎扎特四星
【用餐】早餐、中餐、晚餐
◈指定时间集合出发,驱车前往马约尔花园。
◈【YSL马约尔花园】(约1小时)是马拉喀什的一颗瑰宝,一个与外面喧嚣的红城形成鲜明对比的宁静、时尚的艺术绿洲。它不仅仅是一个花园,更是艺术、植物学和时尚的完美结合体。高耸的各种仙人掌,形态各异的龙舌兰婀娜的竹子,美丽的睡莲池,棕榈树、鸡蛋花树等
◈这些植物被精心布局,创造出一种充满现代感的异国情调。

◈之后驱车前往瓦尔扎扎特,途经阿伊特本哈杜游览:
◈【阿伊特本哈杜村-世界文化遗产】(约1小时)是摩洛哥乃至全世界最令人惊叹的景点之一。它不仅是摩洛哥传统建筑艺术的典范,更是一座“活的好莱坞外景地,电影:木乃伊,角斗士,权利的游戏多部好莱坞电影曾在此取景,1987年被列入联合国教科文组织世界遗产名录。

◈午餐后继续驱车前往摩洛哥横店-瓦尔扎扎特,抵达后游览:
◈【瓦尔扎扎特影视诚】(约1小时)沙漠中的好莱坞造梦工厂,参观影城更像是一次“电影场景之旅”而不是一个现代化的功能性工作室之旅。你会看到众多为不同电影搭建的、被永久保留下来的大型布景。

◈游览结束驱车前往酒店入住并享用晚餐。
DAY 4
瓦尔扎扎特-梅祖卡
【住宿】沙漠特色酒店
【用餐】早餐、中餐、晚餐
◈指定时间集合出发,驱车前往梅祖卡-撒哈拉沙漠,途中游览:
◈【托德拉峡谷】(约20分钟)是摩洛哥最令人叹为观止的自然奇观之一,峡谷位于阿特拉斯山脉的东部,靠近小镇廷吉尔。它由托德拉河亿万年来冲刷红色砂岩山体而形成。峡谷最著名的部分是其最狭窄、最垂直的段落,两岸峭壁高耸入云,仅留一线青天,脚下是清澈的溪流,景象极为震撼。

◈【柏柏尔小镇】(约30分钟),柏柏尔民族是摩洛哥的最早的部落民族,拥有传统的撒哈拉文化和习俗。
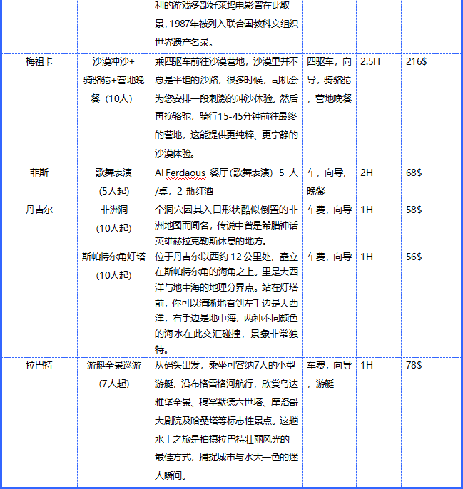
◈午餐后继续驱车前往梅祖卡,抵达后换乘四驱车前往沙漠营地,沙漠里并不总是平坦的沙路,很多时候,司机会为您安排一段刺激的冲沙体验。然后再换骆驼,骑行15-45分钟前往最终的营地,这能提供更纯粹、更宁静的沙漠体验。

特别提示:
1、今日车程较长,请注意休息调整,根据自身需求准备饮用水或小零食,晕车药等。
沙漠骑骆驼为赠送项目,如天气原因或个人自身因素放弃参与,无费用可退。
DAY 5
梅祖卡-伊夫兰-菲斯
【住宿】菲斯四星酒店
【用餐】早餐、中餐、晚餐
◈指定时间集合出发,驱车前往四大皇城之一的菲斯,我们会途经齐兹山谷-摩洛哥一处宏大而壮观的沙漠绿洲走廊,它不像托德拉或达德斯峡谷那样以狭窄的峭壁闻名,而是以其令人震撼的规模、绵延不绝的棕榈树林和生命之河的景象让人过目不忘。
◈【伊夫兰小镇】(约15分钟)稍作停留,伊夫兰小镇因其欧式建筑和高山气候而常被称为“小瑞士 ”。您将有机会看到猕猴栖息的雪松林。

◈抵达菲斯后享用晚餐,之后入住酒店。
DAY 6
菲斯-舍夫沙万
【住宿】特色民宿
【用餐】早餐、中餐、晚餐
◈指定时间集合出发,今日游览:
◈【菲斯皇宫】(外观约10分钟)摩洛哥菲斯皇宫华丽的青铜门。菲斯皇宫建于1276年,而这些富丽堂皇的大门是在20世纪六七十年代建造的,由木头和青铜制成,辅以复杂的马赛克瓷砖,是古代和现当代艺术的象征。

◈【菲斯古城-世界文化遗产】(约1.5小时)世界上最大的无车城区之一 。迷宫般的老城到处是工匠、市场、皮革厂和清真寺,有9000多条小街道。在老城体验菲斯的皮革工艺与文化传承,菲斯古城是摩洛哥传统皮革制造的中心,拥有全球最大的传统皮革制造厂。著名的菲斯大染缸世界上最古老的手工制革中心之一,其历史可追溯到公元11世纪(甚至更早)。标志性的“调色盘”便在这里拍摄。你可以看到工人们在其中徒手操作,浸泡、清洗、刮擦皮革,仿佛时光倒流了数百年。

◈午餐后驱车前往著名的蓝色山城-舍夫沙万,抵达后享用晚餐,并入住当地特色民宿。
特别提示:古城小巷多且复杂,游览途中务必不要擅自脱离团队。
DAY 7
舍夫沙万-丹吉尔
【住宿】舍夫沙万特色民宿(民宿不评星级)
【用餐】早餐、中餐、晚餐
◈指定时间集合出发,千万游览:
◈【蓝白小镇】(不少于60分钟)能瞬间将人带入一个蓝白相间、如梦似幻的山城迷宮。整个老城佛被温柔的蓝色巨浪淹没。墙壁、阶梯、门扉、窗棂,甚至蜿蜒的小路,都被粉刷成各种层次的蓝色:天蓝、湖蓝、钴蓝、宝蓝、勿忘我蓝、黛蓝…… 行走其中,如同在一幅巨大的、立体的抽象画中漫游。

◈之后驱车前往丹吉尔,途经游览:
◈【得土安老城-世界文化遗产】(约1小时)得土安始建于公元前3世纪。公元42年被罗马军队摧毁,1307年莫利尼德苏丹阿布·塔比德重新建城,形成了现在这座城市的雏形。l399年得土安被西班牙军队洗劫一空,从此以后的一个世纪,得土安都处于衰退时期。直到16世纪才开始复苏、繁荣,被称为“文化与高尚之城”。

午餐后继续驱车前往丹吉尔,抵达后游览:
◈【非洲洞】(约30分钟)这个洞穴因其入口形状酷似倒置的非洲地图而闻名,传说中曾是希腊神话英雄赫拉克勒斯休息的地方。

◈【斯帕特尔角灯塔】(外观约15分钟)位于丹吉尔以西约12公里处,矗立在斯帕特尔角的海角之上。里是大西洋与地中海的地理分界点。站在灯塔前,你可以清晰地看到左手边是大西洋,右手边是地中海,两种不同颜色的海水在此交汇碰撞,景象非常独特。

◈晚餐后入住酒店。
DAY 8
丹吉尔-拉巴特-卡萨布兰卡
【住宿】卡萨布兰卡四星
【用餐】早餐、中餐、晚餐
◈指定时间集合出发,驱车前往摩洛哥首都-拉巴特-世界文化遗产,途经大西洋畔的文艺小镇艾西拉游览:
◈【艾西拉小镇】(约1小时)摩洛哥的每座城市都有自己的个性,不可复制。艾西拉给人不一样的摩洛哥印象,它是一座宁静的艺术小城。老城内各式各样的涂鸦可能只出现在这段时间到访游客的相片里,因此艾西拉是一个可以不断给人新鲜感的小城。

之后继续驱车前往拉巴特,今日特别安排:
◈【拉巴特全景游艇地标之旅】(约1小时)从码头出发,乘坐可容纳7人的小型游艇,沿布格雷格河航行,欣赏乌达雅堡全景、穆罕默德六世塔、摩洛哥大剧院及哈桑塔等标志性景点。这趟水上之旅是拍摄拉巴特壮丽风光的最佳方式,捕捉城市与水天一色的迷人瞬间。

◈【默罕默德五世皇陵】(约20分钟)它不仅仅是一座陵墓,更是一座国家纪念碑,象征着摩洛哥的现代独立与复兴。陵墓安葬着,穆罕默德五世,哈桑二世,穆莱·阿卜杜拉,摩洛哥现代历史上三位至关重要的国王。

◈【哈桑塔】(外观约10分钟)摩洛哥首都拉巴特 最著名、最具有历史意义的标志性建筑。它是一座未完成的清真寺宣礼塔,但其宏伟的规模依然令人震撼。

◈游览结束后乘车前往卡萨布兰卡,抵达后享用晚餐入住酒店
DAY9
卡萨布兰卡-上海
【住宿】飞机上
【用餐】早餐、中餐
◈指定时间集合出发,今日游览:
◈【哈桑二世清真寺】(约1小时)位于卡萨布兰卡西部的海岸线上,一部分建筑悬于大西洋之上,故又称海上清真寺,是卡萨布兰卡无可争议的地标,也是整个摩洛哥的象征。它是一座将古老传统与现代工程技术完美结合的建筑奇迹。也是世界第三大清真寺(仅次于麦加和麦地那的清真寺),但拥有世界最高的210米高的宣礼塔。

◈【里克咖啡馆】(外观约10分钟)一家极具传奇色彩的餐厅和酒吧。它的存在,完美诠释了 “因电影而生的现实”。1942年的经典好莱坞电影《卡萨布兰卡》(又名《北非谍影》)。电影中由亨弗莱·鲍嘉饰演的里克·布莱恩开设了一家名为“里克咖啡馆”的酒吧,是电影中各种剧情上演的核心舞台。
◈【迈阿密海滨大道】(约30分钟)一条蜿蜒于酒店、海滩和大西洋之间的标志性步道,让你能以最惬意的方式欣赏无敌海景和都市活力。

◈根据导游约定时间集合,驱车前往机场,准备搭乘国际航班返回上海。
DAY 10
上海
【住宿】/
【用餐】/
◈抵达上海,结束此次梦幻北非彩色之旅。
费用包含
FEI YONG BAO HAN
●上海-卡萨布兰卡往返经济舱机票含税含行李(手提1件*7KG+托运行李1件*23KG,具体可查询航司官网)团队机票不得改签不得退票。
●当地5晚四星酒店,1晚舍夫沙万特色民宿,1晚梅祖卡沙漠酒店-参考酒店如下:
卡萨布兰卡:Oum Palace/Best Western/Odyssee Boutique 4 * 或同级
马拉喀什:Hotel Ayoub / Wazo Hôtel / Palm Menara Hotel/Meriem 4* 或同级
瓦尔扎扎特:Hotel Karam Palace / Hôtel Club Hanane/Al Baraka des Loisirs4*或同级
菲斯:Hôtel Menzeh Zalagh/ Hôtel L'Escale/Across Hotels & Spa/ Hotel Atlas saiss Fès 或同级
丹吉尔:Hôtel Occidental Tanger /Kenzi Solazur Tanger/ Hotel Andalucia Golf & Spa Tanger/Pastana 4* 或同级
舍夫沙万:Hôtel Parador / Hôtel Ziryab/ Hôtel Jibal Chaouen /Vancii Hotel/Hôtel Tarek/Hotel Dar Annasr或同级
梅祖卡:Hôtel Les Portes du Désert / Hôtel Nasser Palace / Palais des Dunes/ Ksar Bisha / Hotel Yasmina/Hotel Sahara Garden或同级
●行程内所列餐食(早餐为酒店含早,特色美食:大西洋海鲜餐,摩洛哥Couscous,沙漠营地晚餐,特色烤鱼餐,烤肉餐,塔吉锅),行程中团队用餐客人自愿放弃费用不退。
●行程所列入内游览项目首道门票;
●当地旅游巴士,根据人数安排用车;
●中文领队兼导游服务或者中文领队和当地导游服务;
费用不含
FEI YONG BU HAN
●全程单房差2200元/人;
●护照等私人证件办理费用;
●境外服务费(根据境外习俗及国际礼仪,需向境外导游、司机支付服务费 2000 元/人), 与团费一起支付;
●因交通延阻、罢工、天气、飞机机器故障、航班取消或更改时间等不可抗力原因所引致的额外费用;
●酒店内洗衣、理发、电话、传真、收费电视、饮品、烟酒等个人消费;
●根据国际惯例,导游和司机每天工作时间不得超过10小时(如超出服务时间则应支付司机导游相应的加班费);
●自由活动期间的用车、导游服务、餐食费和交通费;
●旅游人身意外保险(强烈建议游客自行购买);
●当地参加的自费以及“费用包含”中不包含的其他项目;
●摩洛哥为小费制国家,不含当地的马车,行李搬运等小费;
游客取消规则
YOU KE QU XIAO GUI ZE
旅游者报名确认后,收取定金5000元/人以保证出游团队的名额预留;
(1)定金留位后或开票开票后,客人取消行程,收取机票损失,签证费,地接已产生损失:
(2)若内陆段机票,火车,轮船等其他交通需要提前开票的,开票后,按实际损失额外收取。
(3)客人原因,出团当天取消,收取100%团款;
(4)旅游者出发前取消行程的,按下列标准向旅行社支付业务损失费;
出发前45日至31日,按旅游费用总额5%
出发前30日至21日,按旅游费用总额15%
出发前20日至15日,按旅游费用总额40%
出发前14日至7日,按旅游费用总额60%
出发前6日至4日,按旅游费用总额80%
出发前3日以内,按旅游费用总额90%
出发当日,按旅游费用总额100%的违约金。
★如按上述约定比例扣除的必要的费用低于实际发生的费用,旅游者按照实际发生的费用支付,但最高额不应当超过旅游费用总额。
★因部分旅游资源需提前预订的特殊性,本产品线路在出行前30天外取消的,也将产生实际损失,具体损失包括但不限于机票、酒店等也将按实际损失收取。
*注:以上图片来源网络,如有侵权请告知,我社立刻调整处理!
*注:以上所有图片仅供参考,具体请以实际为准!
微信扫描下方的二维码阅读本文

