








价值888元大礼包:特色美食+好礼相送


特色美食:
- 山海关御膳宴
- 东北饺子宴
- 长白山朝鲜风味餐
- 俄罗斯西餐
- 蒙古烤羊宴

好礼赠送:
- 北戴河贝壳手串一条
- 哈尔滨网红拍照红丝巾一条
- 呼伦贝尔大草原哈达一条
- 草原奶酪一包
- 长白山人参一只
- 沈阳不老林糖果一袋
- 景区每人每天一瓶矿泉水
- 团队集体照一张


住宿升级:
满洲里升级一晚吉尼斯最大异形酒店-套娃酒店
再额外升级一晚当地四星酒店
满洲里口岸套娃主题酒店
HAPPY 2026 NEW YEAR

满洲里套娃主题酒店地处闻名遐迩的国家5A级景区——套娃景区的黄金地段,是国内唯一一家以套娃为主题的特色旅游度假酒店,是满洲里最大的主题酒店;拥有豪华主题客房千余间。店内风格独特,景色宜人,与套娃景区紧密相连,足不出户便可欣赏俄罗斯大马戏、品尝正宗西餐、体验6D电影,感受浓郁的俄罗斯异域风情。
1号楼通高72米是目前世界上最大的套娃建筑,全楼共16层,采用欧式宫廷奢华装修风格,匠心独具融合了多种经典建筑元素和全球顶级酒店内饰设计;高端定制的各类套娃饰品与皇家尊贵金色系主题相结合,使套娃酒店成为国内独具特色不可复制的精典酒店。舒适奢华的配套设施一应俱全,房间内一处一景,别具风情。
套娃造型的外观形象、欧式风格的建筑底座、中心通透的内部结构、回廊式的观光平台,使其成为世界最大的套娃主题建筑,更是世界了解满洲里的地标性窗口。
套娃酒店







河北(秦皇岛 、山海关、北戴河、老龙头、大型演出《长城》)
辽宁(沈阳故宫、少帅府、丹东鸭绿江断桥、奉上河口景区)
黑龙江(哈尔滨、圣索菲亚大教堂、太阳岛公园、中央大街、斯大林公园、防洪纪念塔、观音山、李金镛祠堂、松苑原始森林公园)
内蒙(满洲里、海拉尔、二卡跨国湿地、国门、呼伦贝尔大草原)
吉林(敦化、长白山)东北全景专列12日环游
2025
世界最深高山湖泊-长白山

长白山位于吉林省东南部,是中朝两国的界山,主峰白头山因多白色浮石与积雪而得名。它是国家5A级旅游景区,以天池、瀑布、雪雕、林海等景观闻名,是中华十大名山之一,拥有丰富的自然资源和深厚的文化底蕴。
一朝发祥地 两代帝王城

沈阳故宫 又称盛京皇宫,是清朝初期的皇宫。它是中国仅存的两大皇家宫殿建筑群之一,集汉、满、蒙族建筑艺术为一体,具有极高的历史和艺术价值。
留下·醉美体验之旅 感受旅途的欢乐
东亚之窗-满洲里
满洲里是内蒙古自治区的边境城市,北接俄罗斯,拥有中国最大的陆运口岸。这座城市融合了中俄蒙三国风情,以套娃广场、中俄互市贸易区等景点著称,是文化交流与贸易的重要窗口,被誉为“东亚之窗”。

天下第一关-山海关
山海关位于河北省秦皇岛市,是明长城的东北关隘之一,有“天下第一关”之称。它依山襟海,地势险要,是连接东北与华北的咽喉要道。山海关历史悠久,文化底蕴深厚,是著名的旅游胜地,以其雄伟的城楼和丰富的历史文化而著称。

魔幻冰堡-哈尔滨
哈尔滨 别称“冰城”,以冰雪文化闻名,拥有众多历史人文景观,如圣索菲亚教堂、中央大街等,是东北地区的政治、经济、文化中心,也是一座充满活力和魅力的城市。

抗美援朝战争历史见证
丹东鸭绿江断桥是原鸭绿江大桥被炸毁后的残余部分,现为国家级AAAA景区。断桥全长944.2米,宽11米,是抗美援朝战争的重要历史见证,也是国家级爱国主义教育基地。游客可登桥游览,感受历史的沧桑与和平的珍贵!

牧草王国-呼伦贝尔大草原
呼伦贝尔大草原位于内蒙古东北部,是中国四大草原之一,因水草丰美、景色壮丽而闻名。这里蓝天白云下,一望无际的绿草地上点缀着成群的牛羊,是体验蒙古族风情、欣赏草原风光的绝佳之地,被誉为“牧草王国”。

舌尖上的东北美味
东北三省、内蒙古以及北戴河拥有丰富的美食文化!
东北三省 如哈尔滨的红肠、锅包肉,齐齐哈尔的烤肉、铁锅炖鱼,都令人垂涎欲滴。吉林的鸡汤豆腐串、长春酱肉,辽宁的沈阳鸡架、大连铁板鱿鱼等也各具特色。
内蒙古 美食同样诱人,如手扒肉、烤全羊、羊肉火锅等,原汁原味,肉质鲜美。风干牛肉、羊杂碎、赤峰对夹等地道小吃也深受欢迎。
北戴河 海鲜更是一绝,蟹、清蒸加吉鱼、皮皮虾等都是必尝美味。这里的酱焖鲅鱼、小螃蟹炖南瓜等家常菜也别有一番风味。
这些美食各具特色,让人回味无穷😍


为什么选择空调专列游玩大东北?5大优势告诉你!

哇
优势一
有氧列车更安全!游客出行更放心!
★1、人员构成简单 (全部是游客,没有闲杂乘客)
★2、出行目的相同(都是为了旅游,都具备长途旅行的健康身体)
★3、乘客来源地相同 (您所在整节车厢、您身边乘客,基本都来自相同城市)
哇
优势二
列车只停靠指定车站,没有闲杂乘客上下车,人员和行李都更安全。
哇
优势三
列车上不仅有乘务员、乘警,还有导游和工作人员,专列还配有医护人员、常用药品,旅游更安全。
哇
优势四
专列避免了大量的汽车颠簸。这趟旅途要去很远的地方,如果乘飞机前往,在当地只能换乘汽车,汽车时间非常长,坐在汽车上还不能动,腰酸背疼甚至晕车,再美的景观也无心观赏了。而乘专列就很舒服,更安全、更平稳,在车厢里可以随意走动、围坐聊天、喝酒、打牌、娱乐、躺在卧铺睡觉,全无颠簸之苦。
哇
优势五
专列真正实现轻装旅游。
长线旅游有很多行李,每到一地,如果所有行李都要搬上搬下,游览时还要带着大包小包,哪里还有体力享受旅途乐趣。而乘专列就很轻松,整个旅途都是同一趟火车,每到一地,游览多久,列车就等候多久,游客可以带着轻便小包去游览或住宿,笨重行李可以放在列车上。哇,轻装,这样的旅游才是真的舒服。
安全、舒适、景点更多、价格实惠,尤其适合中老年游客!




敲重点啦


秒懂行程+旅游安排早知道

行
程
安
排
- Itinerary -
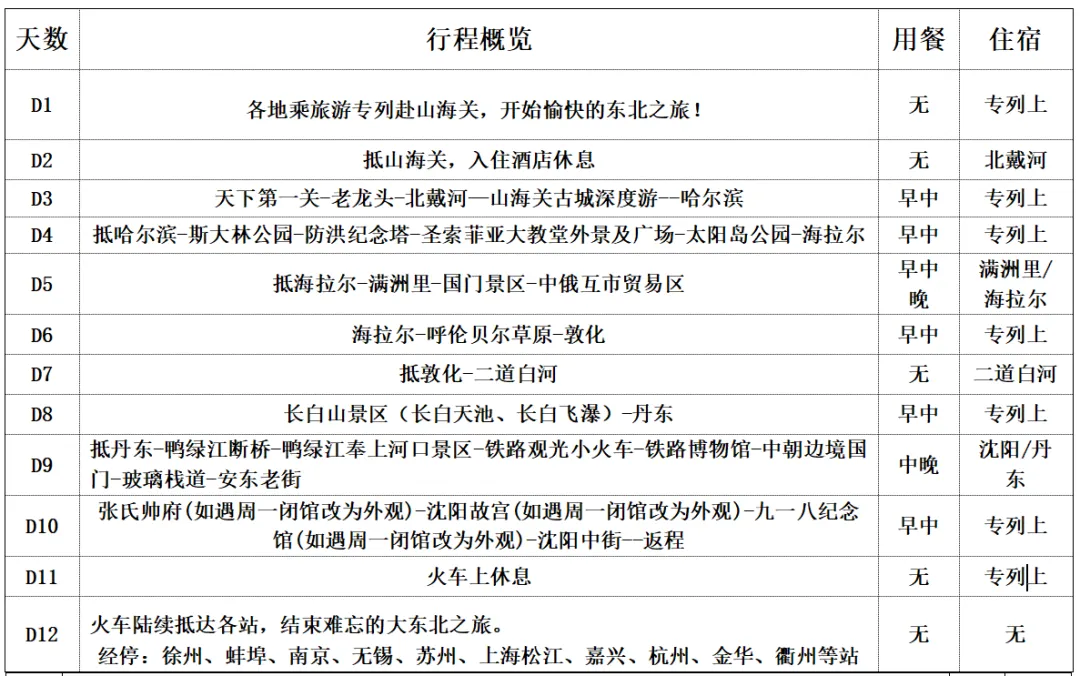
1
出发地 · 沿途观光
各地乘旅游专列赴山海关,开始愉快的东北之旅!
沿途经停:衢州、金华、义乌、杭州、嘉兴、上海松江、苏州、无锡、南京、蚌埠、徐州等站。
用餐:无 住宿:专列
2
山海关 ·北戴河
山海关-北戴河
抵达山海关站,入住酒店休息。
用餐:无 住宿:北戴河

3
山海关 -哈尔滨
山海关-北戴河-哈尔滨
早餐后,参观壮观的—【天下第一关】(游览约80分钟),登城楼顶,体验“两京销钥无双地,万里长城第一关”的意境。明洪武十四年(1381年)筑城建关设卫,因其依山襟海,故名山海关。山海关城周长约4千米,与长城相连,以城为关,城高14米,厚7米,有四座主要城门,多种防御建筑。包括“天下第一关”箭楼、靖边楼、牧营楼、临闾楼、瓮城以及1350延长米的明代平原长城等景观。观万里长城东部起点【老龙头】(游览不少于60分钟):老龙头景区位于河北省秦皇岛市山海关区城南4公里渤海之滨,是明长城唯一的海中长城段,隶属国家5A级旅游景区秦皇岛市山海关景区。该景区由入海石城、澄海楼、宁海城、海神庙等28处景观组成,其中宁海城为现存最完整的明代海堡城,内设龙武营、守备署等复原场景,该景区1991年获评"中国旅游胜地四十佳"。【山海关古城深度游】(约2小时):参观【闯关东文化园】,展现中国历史最大规模的移民潮,身临其境感受这场中国近代史中最为宏大、悲壮的移民史诗;听【山海关堂会】,以山海关历史故事、名胜古迹为题材,在欣赏传统曲艺的同时,生动的了解山海关古城的风土人情、前世今生。后乘专列赴哈尔滨东。
用餐:早中 住宿:专列


4
哈尔滨 · 海拉尔
哈尔滨-海拉尔
抵达哈尔滨,早餐后游览沿江带状开放式公园【斯大林公园】(游览约30分钟),漫步松花江畔,观看哈尔滨标志性建筑【防洪纪念塔】(游览约20分钟),参观远东最大的东正教堂【圣索菲亚大教堂外景及广场】(游览约20分钟),乘车赴驰名中外的【太阳岛公园】(游览约2小时):太阳石、太阳山、太阳湖、水阁云天等。游览百年老街【中央大街】:中央大街是亚洲最长、中国最早的步行街,哈尔滨的城市名片,国家AAAA级旅游景区,中央大街北起松花江防洪纪念塔,南至经纬街,建有欧式及仿欧式建筑71栋,汇集了文艺复兴、巴洛克、折中主义以及现代多种风格等欧式风格市级保护建筑13栋。主要景点有防洪胜利纪念塔、马迭尔宾馆等。中央大街已经有近百部电影电视剧在此取景拍摄,成为哈尔滨一张亮丽的电影名片,非常值得一去。下午哈尔滨东乘火车赴海拉尔。
用餐:早中 住宿:专列



5
海拉尔 · 满洲里
海拉尔—满洲里
抵达海拉尔,车赴【二卡湿地公园】(约30分钟),二卡湿地自然保护区位于内蒙古自治区呼伦贝尔满洲里市东湖区东北部,与俄罗斯接壤,总面积达68.51平方公里。由于地形复杂,生成的植物种类很多。湿地内生长着大片芦苇,年产量可达6000吨左右,有呼伦贝尔第二森林之称。 二子湖风光独特,山水间充满了宁静与祥和。夏天与夏秋之间是由二子湖的最佳季节。远眺二子山,群山含黛,近望芦苇成片,洲渚相连;登高望远,俄罗斯的山水历历在目,在二子湖,特别适合开展是界河探险游,观鸟游,垂钓野炊等游乐项目。后乘车赴口岸城市满洲里,游览【国家5A级景区-国门景区】(游览约90分钟)。登国门俯瞰俄罗斯后贝加尔小镇,参观【红色旅游展厅】、【红色秘密交通线遗址】等景观,和界碑留影;参观【中俄互市贸易区】,可自费前往【蒙古马颂】草原景区(游览不少于60分钟),观看呼伦贝尔大型实景演出“蒙古马颂”演出,再现了一代天骄成吉思汗征战草原的英雄画面,通过蒙古族一个部落民族在战争中不断崛起的震撼场面,同时配以盛大的那达慕大会、精湛的马术表演,后入住酒店休息。
用餐:早中晚 住宿:满洲里/海拉尔


6
满洲里 · 敦化
满洲里—敦化
早餐后,乘车赴呼伦贝尔草原,前往【呼伦贝尔草原景区】(车程约1.5小时,整个草原游览约3小时),《我和草原有个约会》,蒙古安达盛情欢迎您相聚呼伦贝尔,抵达后接受蒙古族迎接远方客人的传统仪式—下马酒,随后祭敖包(这是蒙古人传统的祭祀活动),草原上观看马术表演和蒙古民族特有的博克摔跤表演,在此您可与蒙古安达进行才艺交流与切磋,下午乘火车赴敦化。
用餐:早中 住宿:专列




7
敦化·沿途风光
敦化
火车上休息,欣赏沿途风光,下午抵达敦化,汽车赴二道白河入住(车程约3小时)。
用餐:无 住宿:二道白河

8
长白山 ·沈阳
长白山-沈阳
早乘车赴中华十大名山的大美【长白山】(山内游览时间约3小时),途中欣赏大自然田园风光,到达长白山后换乘摆渡车,再换乘当地环保车进入景区,后换乘倒站车,游览世界上海拔最高的火山口湖---【长白山天池】:尽情欣赏天池美景,上山途中可观赏到欧亚大陆从温带到极地四个垂直景观带;观落差68米的高山瀑布——【长白飞瀑】,远观郁郁葱葱的原始森林,敦化乘火车赴丹东。
用餐:早中 住宿:火车上


9
沈阳 ·丹东
沈阳-丹东
抵达丹东,乘车前往参观【鸭绿江断桥】(游览时间约30分钟)站在桥上可饱览中朝两岸风光。乘车前往游览【鸭绿江奉上河口景区】,这里是蒋大为【在那桃花盛开的地方】歌曲创作地,这首脍炙人口的歌曲就是从这里传遍中国,传唱了几代人!【铁路观光小火车】(乘景区内小火车,游览时间约40分钟)真正行驶在铁道上的小火车,连接从上河口车站到国门景点,途径铁路抗美援朝博物馆,乘坐观光小火车沿途欣赏鸭绿江边境中朝两岸的各色风景,还可以感受到东北农家院的风土人情;【铁路博物馆】(游览时间约30分钟)、【中朝边境国门】(游览时间约30分钟)观看通往朝鲜清水县的一条铁路-抗美援朝铁路大桥,远处眺望,沿江两岸群峰竞秀,而后登上惊险刺激的45米长的辽宁探江式【玻璃栈道】。乘车至丹东【安东老街】自由活动,老街仿造了民国时期主要建筑及街景装饰。安东老街内各种美食最能引得遊客驻足,这里的美食几乎是一部横跨南北,纵越古今的美食杂典,信步徜徉于安东老街,仿佛感受到近百年丹东的变迁。
用餐:中晚 住宿:丹东/沈阳



10
丹东 ·沈阳
丹东-沈阳
早餐后,参观【张氏帅府】(如遇周一闭馆改为外观,游览时间约1小时)又称“大帅府”或“少帅府”,是张作霖及其长子张学良的官邸和私宅。主要有大青楼、小青楼、西 院红楼群及赵四小姐楼等建筑。参观【沈阳故宫】 (如遇周一闭馆改为外观,游览时间约1.5小时)沈阳故宫主体部分,是清太宗皇太极时期(1627 年-1643 年) 皇宫,具有浓厚的满族特色和中国东北地域建筑特色。沈阳故宫具有重要的历史地位。从辽东地区兴起的清帝国在这里奠定基础,并从地方政权发展为统治中国268年的统一王朝。参观【九一八纪念馆】(游览约40 分钟,如遇周一闭馆改为外观),【沈阳中街】自由活动,自由用晚餐,是沈阳最早的商业街,有近 400 年历史,有着“东北第一街”的美誉,也是沈阳乃至中国第一条步行街。晚上乘专列返回。
用餐:早中 住宿:火车上


11-12
结束旅程 ·温暖的家
火车陆续抵达,返回温馨的家,结束难忘的大东北之旅。
用餐:无 住宿:温暖的家
接
待
标
准
- Reception standards -
接待标准
1、住宿:
当地舒适型酒店双人标准间(空调、彩电、独立卫生间);如产生单男单女,则安排三人间或加床或拼房;若客人要求住单人房则补房差600元/人);
2、用餐:正餐八菜一汤,十人一桌。(人数多于十人,则菜数略增,少于十人,则菜数略减。酒店早餐特殊情况下需打包。因南北方口味差异,如若放弃用餐,费用不退。注:火车上不含餐,有餐车可提供盒饭,费用自理)。
3、交通:空调火车往返空调硬卧/软卧;全程空调旅游大巴(各地市往返出发地的火车交通费用自理);
4、陪同:当地地接导游服务,全程导游陪同服务;专列上保健顾问跟踪服务。
5、保险:我社按规定已投保责任险。不含旅游意外险(强烈建议客人购买旅游意外险。因自身疾病引起的费用自理;意外事故具体赔付责任、赔付标准、理赔由保险公司负责解释和履行,旅行社概不垫付医药费,也不再进行其他任何赔偿)。
6、赠送:集体照一张,专列期间生日者可赠送生日礼品一份。
7、门票:不含门票。根据各地景区、景点对不同年龄段老年游客的优惠政策,我们把各景区不同年龄段的收费标准列表如下,请各位老年朋友统一在专列上凭借本人身份证上的实际年龄把对应的门票费用交给全陪导游。旅游途中如因身体原因或其他特殊情况,没有参观的景点门票或景区小交通费用在返程专列上由全陪退还。各位游客也可根据当时当地的体力情况自由购票。(表格所列门票价格和政策仅供参考,以当天、当地旅游景区政策为准,费用多退少补!)

8、报价不含:门票、单房差,景区内自由选择的小交通以及个人消费。
特别提醒
特别说明和注意事项【此款内容均作为游客与旅行社旅游合同附件的重要内容,游客签订协议即为同意以下条款】:
1、有效证件:请参加本次活动的老年朋友随身携带好身份证、老年证、离休证、军残证等相关证件原件,以便享受可能的门票优惠,以当地景点优惠政策为准。
2、大交通:火车的车容车貌、设施、卫生、沿途站点加水、开水供应和餐车服务均由铁路部门负责,不属于旅行社范畴,若有意见或建议可拨打12306自行向铁路主管部门反映。
3、小交通:根据客人体力和精力的不同,部分景区设有方便客人观光的景区小交通(如索道、观光电梯、换车费等),可自由自愿选择,具体价格以景区政策为准!
4、发团条件:专列、包船、系列团均有不同成团人数,专列如未达到要求人数则改走正班车,开行日期和路线以铁路部门最终命令为准,系列团最低成团人数以合同签订为准。
5、健康说明:因个人既有病史和身体残障在旅游行程中引起的疾病进一步发作和伤亡,旅行社不承担任何责任,现有的保险公司责任险和意外险条款中,此种情况也列入保险公司的免赔范围。 旅行社为非健康医疗专业咨询机构,无法判定游客的身体健康状况是否适合参加本次旅游活动,游客在旅行社签订旅游合同,即视为游客已经了解本次旅行的辛苦程度和行程中医疗条件有限的前提,并征得专业医生的同意; 报名时旅游者应确保身体健康,保证自身条件能够完成旅游活动,身体健康状况不佳者,请咨询医生是否可以参加本次旅游活动,根据自身情况备好常用药和急救药品,因自身疾病而引起的后果,游客自行承担责任;出团前游客须签字确认《旅游者健康状况确认书》;有听力、视力障碍的游客须有健康旅伴陪同方可参团;个人有精神疾病和无行为控制能力的不能报名参团。虽然专列上有配备医护人员,但主要是处理行程中的临时小疾病;并且专列条件有限,不能将此行为作为您的医疗保障。有严重高血压、心脏病、哮喘病、有过中风病史等易突发疾病及传染病、精神疾病患者谢绝参加。
6、安全防范:旅行社的导游人员和其他工作人员无法为游客提供一对一的服务,旅行社工作人员在接待游客报名时已经充分告知本行程中的注意事项和对游客身体健康的要求,旅游活动中游客必须注意自身安全和随行未成年人的安全,保管好个人财务,贵重物品随身携带。
7、旅游保险说明:旅行社已经购买旅行社责任险,为自己提供全方位的保障。旅行社责任险是旅行社投保,保险公司承保旅行社在组织旅游活动过程中因疏忽、过失造成事故所应承担的法律赔偿责任的险种。旅游人身意外伤害险:建议客人出行前自行购买一份旅游意外险。
8、不可抗力免责说明:由于不可抗力等不可归责于旅行社的客观原因或旅游者个人原因,造成旅游者经济损失的,旅行社不承担赔偿责任。如恶劣天气、自然灾害、火车延误、汽车塞车等不可抗力原因如造成团队行程更改,延误、滞留或提前结束时,旅行社不承担责任。因此发生的费用增减,按未发生费用退还游客,超支费用由游客承担的办法处理。
9、特别说明:以上行程届时在保证不减少景点不降低服务标准的情况下,旅行社有权根据实际情况对行程顺序做出相应调整;行程景点顺序以实际安排为准,如遇政府和景区原因性景点暂时关闭,调整游览时间,如行程时间内无法安排,按照游客缴纳的实际门票费用退游客。
10、购物和自费游览活动说明:按照《旅游法》第三十五条规定,“旅行社组织、接待旅游者,不得指定具体购物场所,不得安排另行付费旅游项目。但是,经双方协商一致或者旅游者要求,且不影响其他旅游者行程安排的除外”。游客如有购物和自费活动需要,抵达当地后,在不影响其他旅游者的行程安排前提下,另行签订补充协议后安排。
团队补充协议书
甲方:游客 乙方:旅行社 本补充协议是对旅游行程单中的行程安排,旅行社应旅游者要求,并经双方协商一致,达成本补充协议,作为包价旅游合同的组成部分,旅遊者到达旅遊目的地后自愿參加以下相关自费项目及进以下购物店的书面约定。
一、自费项目(允许导游在时间行程安排允许的情况下做推荐(以下自费做参考,具体以出团通知为准),自愿参加)

自费项目说明:
1、上述安排是为了丰富旅游者的娱乐活动,游客自愿选择;
2、上述项目参加人数若未达到約定最低参加人数的要求,双方同意以上项目协商条款不生效,且对双方均无约束力;
3、上述项目履行中遇不可抗力或旅行社,履行辅助人已尽合理注意义务仍不能避免的事情,双方均有权解除,旅行社在扣除已向履行辅助人支付且不可退还的费用后,将余款退还旅游者;
4、签署本协议前,旅行社已将自费项目的安全注意风险注意事项告知旅游者,旅游者应根据身体条件谨慎选择,旅游者在本协议上签字确认视为其已明确知悉相应安全风险注意事项,并自愿承受相应后果;
5、旅游者参加本协议以外的自费项目导致人身安全和财产损失的,旅行社不承担任何责任。
6、以上自费项目仅供参考,以实际抵达的为准,可根据当天情况做适当调整。
二、购物场所(以下购物店做参考,具体以出团通知为准。游客一经签署本协议,则视为此行程必须包含的项目,不得离团)

三、特别提醒
1、购物场所出卖的物品价格可能与市场价格略有差异,甲方应谨慎选择购买,购物前请斟酌品质价格等因素。如甲方购买的物品经权威部门鉴定为假冒伪劣产品,乙方不负赔偿责任,但应当协助甲方办理退换货。
2、向当地公众开放服务的大中型综合百货商店、商业街等,不属于旅行社指定或推荐的具体购物场所,旅行社不负责办理退换货,甲方应保持慎重并根据自身需要购物。
3、以上购物店仅供参考,以实际抵达的为准,可根据当天情况做适当调整。
四、附则
本协议一式两份,自甲、乙双方签字或盖章后生效。
甲方(签字): 乙方代表(签字):
签约日期: 签约日期:
微信扫描下方的二维码阅读本文

