




悠然自得地开启穿越中世纪的旅程...
随着欧洲内河游轮业蓬勃发展
乘坐内河游轮观光
成为一种颇受欢迎的旅行方式
有越来越多的中国游客
选择搭乘内河游轮巡游欧洲各国




哪个游轮内部竟然还有艺术博物馆?
小包团的实惠价格能享受定制游的体验?
乘海德堡号以“度假”的方式游欧洲
行驶平稳、如履平地
停靠欧洲城镇市区,核心景点步行即达!

打卡布拉格的文艺街角
沉醉维也纳的美泉宫
在布达佩斯拥抱璀璨的多瑙河
探秘布拉迪斯拉发的袖珍风光……





抵达海上游轮无法前往之处
住宿移动化,省时省力

更是一座移动艺术博物馆
拜占庭油画与巴洛克浮雕相互辉映
如此悠久历史与深厚底蕴
是普通内河游轮难以企及的




配备可打开法式落地窗,独立控制的空调、淋浴/卫生间、吹风机、卫星电视、保险箱、冰箱和电话;提供毛巾、沐浴露、洗发露。




配备游轮舷窗,独立控制的空调、淋浴/卫生间、吹风机、卫星电视、保险箱、冰箱和电话;提供毛巾、沐浴露、洗发露。






















感受匈牙利首都的法式风情与东欧的独特韵味


360°俯瞰多瑙河蜿蜒流淌
佩斯城区与国会大厦尽收眼底


探访手工艺品店与咖啡馆
感受波西米亚艺术气息


俯瞰“多瑙河弯道”的壮丽全景


跨越边境桥眺望斯洛伐克风光


梯田葡萄园及巴洛克风格建筑
依山傍水,景致旖旎秀丽
完好地保存了其原有的历史旧貌


奏响时光乐章
城市就像永不停歇的黑胶唱片
放着欧洲黄金时代的经典老歌


被誉为“奥地利的凡尔赛宫”
是哈布斯堡王朝的夏宫
见证了玛丽娅·特蕾莎女皇和弗朗茨一世的爱情
也经历了茜茜公主传奇的一生




见证着匈牙利王冠的兴衰


哥特式尖顶直插云霄
伏尔塔瓦河把城堡的辉煌揉碎成粼粼波光
老城广场钟声、街头琴声一唱一和
石板路都在讲波西米亚的浪漫故事






仿佛穿越中世纪




人骨教堂的骷髅却披着月光织就的缎带
四万具白骨在哥特式肋拱下跳着永恒圆舞曲
烛光里,头骨堆砌的祭坛绽放死亡之花
肋骨编织的吊灯摇曳幽蓝火焰
每一块骨头都刻着中世纪的瘟疫密码
风穿过骷髅窗棂,呜咽成黑死病的安魂曲



自由广场的鹅卵石却记得拿破仑的马蹄声
喷泉池里,青铜海神三叉戟搅动三个世纪的倒影
有轨电车叮咚穿过,惊起一群白鸽掠过中世纪钟楼



【用餐】午餐、晚餐(河轮自助)
◈接机后乘车前往多瑙河三镇,开始今天的游览:
◈【圣安德烈 昵称“山丹丹”】(游览不少于45分钟)圣安德烈虽没有大城市的繁华和热闹,却有着瑰丽的色彩和宁静的生活,古色古香 的小巷、圆石铺成的小道以及风情万种的咖啡馆和小店构成了圣安德烈优雅浪漫的街景,漫步在街巷间仿佛回到了十八世纪,这份穿越时空的古朴让久居都市的人们感受到了一份难得的闲适和安宁。匈牙利很多的艺术家也喜欢聚集在此, 因此这里也被称作“艺术小镇”。

◈【维谢格拉德镇】(游览不少于45分钟)坐落在多瑙河怀抱中,地势险要,自古以来就是兵家必争之地。古罗马人曾在此修建城堡,14-15世纪是匈牙利国王的行宫之一。虽然城堡如今只剩下一片废墟,但登上山顶的要塞“云堡”,可以俯瞰多瑙河的大拐弯。小镇曾是匈牙利重要的政治和文化中心,历史底蕴深厚。

◈【埃斯泰尔戈姆镇】(游览不少于45分钟)是匈牙利最初的国王加冕地,也是匈牙利基督教的总部。曾是匈牙利的首都,皇家的居住地,直到贝洛四世时期,首都才迁至维斯格拉德,后来再迁至布达佩斯。小镇的旧城山丘上矗立着全国第一、欧洲第二的埃斯泰尔戈姆大教堂,珍藏着米开朗琪罗等名家的作品。尽管历史沧桑,但小镇依然保持着庄严肃穆的氛围。

◈(每日上下船时间仅供参考,具体时间以船方/领队当日通知为准)
◈19:00 享受河轮晚餐。
【用餐】早餐(河轮自助)、晚餐(河轮自助)
◈【布拉迪斯拉发】斯洛伐克的首都,由新、老两个城区组成。旧城区名胜古迹众多,标志性建筑为布拉迪斯拉发城堡。 这里原是古罗马人建造的要塞。

◈10:00 下船后步行前往布拉迪斯拉发进行市区游览(游览时间:不少于1小时)
◈下船后我们将首先带您游览【布拉迪斯拉发城堡】(外观)在城堡露台俯瞰整个城市。接着漫步来到老城区,这里是中世纪风格特色的原貌展现,布拉迪斯拉发历史和文化的实体写照。在旧城区的街道上,有许多深受观光客喜爱的雕塑作品,包括法国士兵、下水道工人、拿帽子的老绅士等,每一个雕塑的背后都流传著一个有趣的故事,为古城之旅增添了许多乐趣。

◈其中,【老市政厅】(外观)是典型十四世纪风格的建筑;游览斯洛伐克第一广场的【罗兰喷泉】不要忘记和广场上著名的劳动者塑像合影哦。位于多瑙河边的【圣三位一体柱】(外观)三位一体柱是纪念欧洲18世纪消除黑死病而立,【斯洛伐克国家大剧院】(外观)。

◈19:00 回船享受河轮晚餐。
【用餐】早餐(河轮自助)、午餐、晚餐(河轮自助)
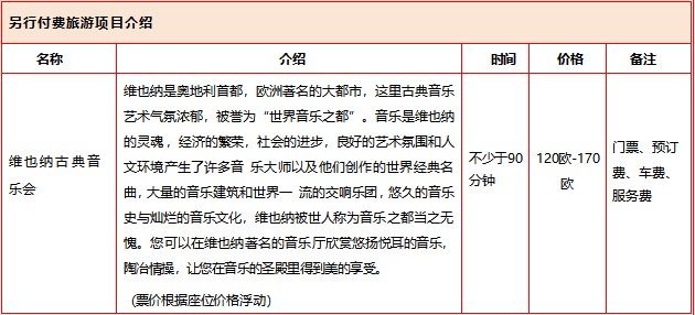
◈【维也纳】(UNESCO 世界遗产)神圣罗马帝国、奥地利帝国、奥地利共和国的首都,位于多瑙河畔。市内古典音乐气氛浓厚,引来各国音乐家聚集于此,具有“世界音乐之都”的美誉。

◈8:00 河轮抵达维也纳(游览时间:不少于1小时)
◈【维也纳金色大厅】(外观)维也纳最古老、最现代化的音乐厅。是每年举行“维也纳新年音乐会”的法定场所。金色大厅始建于 1867 年,1869 年竣工。是意大利文艺复兴式建筑。外墙黄红两色相间, 屋顶上竖立着许多音乐女神雕像,古雅别致。之后带您游览维也纳最著名的环城景观带。

◈【霍夫堡宫】(外观)是奥地利哈布斯堡王朝的宫苑。在1918年以前一直由皇室居住,13 世纪时它是一座城堡,后来随着哈布斯堡家族权力的扩张和统治地域的扩大,这座城堡被扩建成为了豪华的皇宫;【城市公园】是维也纳最受游客欢迎的公园。公园内有众多名人塑像,如约翰•施特劳斯的镀金塑像,俗称“小金人”。

◈【美泉宫】*(入内,游览时间:不少于1小时)茜茜公主曾经的行宫,是强盛的哈布斯堡王朝标志性的宫殿,美仑美奂的内部陈设,金碧辉煌的雕刻,彰显着这座历经了几个帝国的首都皇宫的风华绝代。而电影中茜茜公主与约瑟夫皇帝的爱情故事,如童话般凝结着无数人的少女梦,让这座宫殿显得更意义非凡。在属于茜茜公主的宫室里,挂着一幅幅这位绝代佳人的油画与照片。在妆台上,摆着她使用过的梳子、梳妆盒和首饰。

◈19:00 回船享受河轮晚餐。
【用餐】早餐(河轮自助)、午餐(河轮自助)、晚餐(河轮自助)
◈【瓦豪河谷】(UNESCO世界遗产)是奥地利最迷人的葡萄酒产区,被联合国教科文组织列为世界文化遗产。这里以蜿蜒的多瑙河、梯田葡萄园和中世纪小镇闻名。

◈09:00 欣赏着两岸层层叠叠的葡萄园,探访瓦豪河谷小镇,感受多瑙河、葡萄园与古堡的完美融合。漫步在小镇的鹅卵石街道上,仿佛穿越回中世纪,街道两旁是传统的葡萄酒农庄和古朴的建筑,空气中飘散着淡淡的酒香,让人流连忘返。
◈11:30 返回游轮。
◈12:00 游轮上用餐,途中欣赏两岸美丽风光。
◈15:00 下午我们步行前往【梅尔克修道院】(外观)是一座本笃会修道院,位于多瑙河畔山上高处,鹅黄色的外墙十分耀眼,宏伟的建筑令人惊艳、惊叹。由于其名望和学术价值,在1780年到1790年约瑟夫二世大量解散奥地利的修道院时,梅尔克修道院得以幸免,并且逃过了拿破仑战争的破坏。

◈19:00回船享受河轮晚餐。
【用餐】早餐(河轮自助)、晚餐(河轮自助)
◈河轮上早餐后,步行【林茨】多瑙河上游重要的河港和经济中心,作为多瑙河旅游的重要一站,其丰富的历史文化使它成为2009年的欧洲文化之都。

◈【市政厅】(外观)广场中央矗立着三位一体的大理石纪念碑,是当时为了感谢上帝让林茨免于战争、火灾和瘟疫而建。
◈【玛利亚教堂】(外观)它是天主教林茨教区的主教座堂。

◈您可自由活动或乘车前往“音乐神童”-莫扎特的故乡,电影《音乐之声》的拍摄地-萨尔茨堡(自愿自费项目)和“世界最美小镇”—哈尔施塔特(自愿自费项目)(UNESCO世界遗产)萨尔斯卡默古特湖区,像是一本美丽的画册,一页一页地呈现在眼前,大自然以、其无与伦比的天工,给人类馈赠了五彩缤纷的奇迹,整个地区有众多湖泊,湖水均清澈见底;迷人的群山上点缀着碧绿的牧场,奇异的山崖峭壁使海拔三千多公尺的达赫施泰因山脉显得十分壮观。

◈19:00 回船享受河轮晚餐。
【用餐】早餐(河轮自助)、晚餐
◈【克鲁姆洛夫】(UNESCO 世界遗产)(游览时间:不少于45分钟)色彩缤纷的中世纪小镇,进入此城时空彷佛倒转700年,克鲁姆洛夫的任何事物都像未曾改变过。伏尔塔瓦河呈S型地贯穿全镇,小镇的所有道路皆是由小石头及石板块所铺成,满城红色的屋顶,迷人的景致,令人陶醉其中,外观克鲁姆洛夫城堡、克鲁姆洛夫历史中心不同特色呈现出不同风情。

◈结束后前往布拉格。
【用餐】早餐、晚餐
◈【布拉格】(UNESCO世界遗产)被成为“千塔之城”、“金色城市”、“欧洲最美丽的城市之一”、“欧洲建筑博物馆”以及“全球第一个整座城市被指定为世界文化遗产的城市”。

◈【天文钟】(外观)布拉格天文钟是一座中世纪天文钟,安装在布拉格老城广场的旧市政厅南面墙上。
◈【旧市政厅】(外观)位于老城广场,古老的中世纪建筑群中是其中小有名气的一座。

◈【查理大桥】(外观,不少于15分钟)横亘伏尔塔瓦河上,连接旧城区与城堡区的百年石桥,欣赏早期的建筑工艺与雕像艺术,仅供行人步行的查理桥,不论白天或是夜晚皆散发出不同的韵味,永远络绎不绝的游客与街头艺人的景象。

【用餐】早餐、晚餐
◈早餐后前往【库特纳霍拉】在全盛时期的波希米亚王国,库特纳霍拉在经济和政治力量上仅次于布拉格的第二个最重要的城市,这个城市影响力的秘密被隐藏在地下—当地的银矿财富。“库特纳”在古捷克语是“采银”的含义,该城市不但为自己带来了名气及权力,同时也由此得名。其鼎盛时期从这里开采出的银矿占整个欧洲约三分之一。 (游览时间:不少于1小时)

◈【圣巴巴拉教堂】(外观)于公元1380年始建,至16世纪才完成。拥有巨大的网状肋梁及装饰细致的玫瑰窗,两侧有装饰性的27座尖塔耸立于飞拱壁之上,是独特的波希米亚哥德式设计。

◈结束后前往布尔诺。
【用餐】早餐、晚餐
◈【绿色广场】位于车站和自由广场之间,与马萨里克大街位置平行。这个广场上每天开设早市,新鲜的蔬菜和水果在这里出售。广场中央有建于17世纪的帕尔纳斯喷泉。
◈【圣保罗教堂】(外观)位于山坡上的圣彼得与圣保罗大教堂是布尔诺最显著的地标,两个高耸的尖塔是其新哥德式建筑的最佳标记。圣保罗教堂每到上午11点就会敲响12下。如果要欣赏布尔诺市景,可以爬124个阶梯登上教堂塔顶。

◈【圣保禄主教堂】(外观)圣保禄主教堂位于捷克尔诺市中心的彼得罗夫区,教堂非常宏伟,是布尔诺的城市地标,捷克的文化古迹。

◈【布尔诺自由广场】自由广场是布尔诺的主要繁华区,周围有许多商店、咖啡店和餐厅,也是观光客三三两两聚集谈天的地点,展现无限活力。从Masarykova街到自由广场之间,有许多贩售纪念品和服饰的商店,布尔诺著名的波西米亚水晶当然在此也能找到踪迹,主要的服饰品牌也都设有分店,其它如刺绣、陶瓷、绘画,或是银行、咖啡店、餐厅都比肩相邻,很容易在此满足所有旅途中的需求。广场周围是古建筑荟萃之地,这里的杰特里赫斯特尼宫(现为摩拉维亚博物馆)和建于1600年的布尔诺剧院均为典型的古代建筑。老市政厅建于1240年,现已改建为布尔诺市历史博物馆,大厅的拱门上方有5条精雕木柱,木柱上的神像精巧别致,走廊上悬挂的鳄鱼模型则是布尔诺市的象征。新市政厅建于16世纪,曾为摩拉维亚议会和省法院所在地,里面建有哥特式客厅、走廊和巴罗克式议会厅,厅内的古代壁画具有很高的艺术价值。

【用餐】早餐、午餐、晚餐
◈布达佩斯城市观光(游览时间约1小时)
◈【渔人堡】*(入内,游览约30分钟)位于布达佩斯的城堡山上是一座具有古罗马风格、造型别致且面向多瑙河的建筑。登上二层观景平台,可俯瞰多瑙河流域,

◈【马加什教堂】(外观)位于布达佩斯城堡山,属新哥特式教堂。极富艺术性的南侧的尖塔钟楼,瑰丽的教堂拱顶值得细细品味。

◈【文利连纪念碑】(外观)顶端是一尊女天使铜雕,长着双翅。她一手高举十字架,一手高举焊接在一起的两个王冠,表明匈牙利人取得了建国的定居权。

◈【堡垒山】布达佩斯最早的旧城,它就像一座巨大的博物馆,展示了布达佩斯城市发展的历史和匈牙利民族的过去。
【用餐】早餐
◈早餐后,在领队的带领下提前3小时前往机场,搭乘国际班机返回上海。
【用餐】/
*温馨提示:抵达机场后请第一时间将您的护照、登机牌交予领队或导游,以便递交领馆进行销签工作。根据领馆的要求,
部分客人可能会被通知前往领馆进行面试销签,请提前做好思想准备,谢谢您的配合!
【酒店】5晚陆地住欧洲当地4星酒店双标间,含早餐;
【河轮】5晚河轮船票住宿及所包含餐食费用;
【门票】行程中所列景点的首道门票:美泉宫、渔人堡
【用车】空调旅游大巴,外文司机;
【全陪】全程专业中文领队兼导游服务;
【用餐】行程中除河轮外,行程所列午、晚餐,即中餐7菜1汤;
【保险】境外30万旅行意外伤害保险;
【签证】申根签证费用;
● 洗衣、电话、饮料、烟酒、付费电视、行李搬运等私人费用
● 航空保险费、出入境的行李海关课税 ,超重行李的托运费、管理费等;
● 行程中未提到的其它费用:如特殊门、游船(轮)、缆车、地铁票等费用;
● 行程中未提到的其它费用:如特殊门、游船(轮)、缆车、地铁票等费用;
● 旅游费用不包括旅游者因违游览约、 自身过错、 自由活动期间内行为或自身疾病引起的人身和财产损失;
● 单间差费用不含,11000元/人/全程;(单人入住一间房,需补单房差);
● 河轮上自主购物、酒水饮料、娱乐设施等相关费用;
● 码头停靠费 ,工作人员服务费及全程境外服务费总计220欧元/人(机场现收);
因河轮产品特殊,根据河轮公司及航空公司的规定,报名后因个人原因导致的行程取消将依据以下具体政策执行:
1)出发前60天外,无损取消。
2)出发前45-60天(含) 收取合同金额的25%。
3)出发前31-45天(含) 收取合同金额的50%。
4)出发前30天 (含) 收取合同金额的100%。
儿童价格:
1位成人带1名儿童请用1间房,儿童价格同成人。
2位成人带1名儿童,3周岁及以上儿童必须占床占船票与成人同价。
预订限制:
1)70-79周岁老年人报名需至少两人同行,并提供《健康状况声明书和旅游直系亲属担保书》
2)18周岁以下未成年人需要至少一名家长或成年旅客全程陪同。
3) 出于安全考虑,本产品不接受孕妇和婴儿(2周岁内)预订。
特别提醒:
1. 导游可以根据当地的实际情况,适当调整景点游览顺序,但不得减少游览时间;
2. 行程中城市间的公里数为直线距离,仅作为参考;
3. 行程中的景点游览时间,包括步行、游船、观光排队等候等时间总和;
4. 本产品为我公司包价产品,所有牵涉到的机票、酒店、用餐、景点门票等除特别说明的价格外均为一体价格,不得拆分,若遇境外景点、火车等对未成年、老人优惠或者免费,均不在此列,无法退费,请谅解!
5. 特别注意: 欧洲参观古堡均有流量控制, 旺季如果超过流量, 可能会出现不能入内参观的情形, 在此情况下, 行程将作最大合理化调整, 根据不同情况于出团前告知。
6. 我公司提供的WIFI设备在旅行中由客人自行保管,需在旅行结束后统一回收,如发现设备破损,赔偿方案如下:
(1) 遗失或无法正常开机:500元/台;
(2) 外观损坏明显,碎屏等:200元/台;
(3) 屏幕刮花,接口损坏等:100元/台;
数据线或充电头等配件损坏或遗失:50元/个




*注:以上所有图片仅供参考,具体请以实际为准!
微信扫描下方的二维码阅读本文

