





如何用一张船票
悠然自得地开启穿越中世纪的旅程...
随着欧洲内河游轮业蓬勃发展
乘坐内河游轮观光
成为一种颇受欢迎的旅行方式
有越来越多的中国游客
选择搭乘内河游轮巡游欧洲各国




你知道东欧游轮内河游有多精彩吗?
哪个游轮内部竟然还有艺术博物馆?
小包团的实惠价格能享受定制游的体验?
乘海德堡号以“度假”的方式游欧洲
行驶平稳、如履平地
停靠欧洲城镇市区,核心景点步行即达!

12天10晚带你游遍欧洲四国
打卡布拉格的文艺街角
沉醉维也纳的美泉宫
在布达佩斯拥抱璀璨的多瑙河
探秘布拉迪斯拉发的袖珍风光……





为什么选择内河游轮?
TOP1. 深入小众
一深入内陆小众区域
抵达海上游轮无法前往之处
TOP2. 服务周到
载客体量小,服务更贴心,尽享惬意时光
TOP3. 平稳舒适
航行平稳,不怕晕船,无惧风浪
TOP4. 行程高效
夜航昼停,游览时间充裕
住宿移动化,省时省力
TOP5. 全包式服务
免费Wi-Fi、观景甲板,行程中随时休整

为什么选择海德堡号河轮?
这可不只是一艘船
更是一座移动艺术博物馆
拜占庭油画与巴洛克浮雕相互辉映
如此悠久历史与深厚底蕴
是普通内河游轮难以企及的
✅ 国人自己的欧洲内河游轮品牌
海德堡号是星途游轮旗下的一艘高性价比内河游轮,提供专为国人量身定制的河轮游+陆地游一站式舒适旅行方式。



✅入住移动中的“星级酒店”
海德堡号的房型主要为法式阳台舱及高级舷窗房,面积在13㎡-18㎡之间,分布在1-3层甲板。客房设施完善,为您带来舒适住宿体验。

1
法式阳台双人间
窗型:法式落地窗 面积:≈18㎡ 楼层:2/3层 入住:2人
配备可打开法式落地窗,独立控制的空调、淋浴/卫生间、吹风机、卫星电视、保险箱、冰箱和电话;提供毛巾、沐浴露、洗发露。




2
高级舷窗双人间
窗型:舷窗 面积:≈18㎡ 楼层:1层 入住:2人
配备游轮舷窗,独立控制的空调、淋浴/卫生间、吹风机、卫星电视、保险箱、冰箱和电话;提供毛巾、沐浴露、洗发露。


✅中文礼宾服务 专人搬送行李
海德堡号提供中文礼宾服务,配备专人搬送行李,避免出国旅游语言不通的烦恼。而且海德堡号只搭载百余位旅客,让您可以享受到更全面的服务。

✅丰盛美食体验&缤纷娱乐活动
海德堡号配备餐厅、咖啡厅、酒吧,为您提供丰富的美食选择,从维也纳猪排,德国猪肘餐,再到中华美食,带您开启一次舌尖上的河轮之旅!







船上还配有棋牌室、阅览室、KTV以及阳光甲板,让各位宾客拥有更放松的休憩时光。


✅ 多瑙河上艺术博物馆
海德堡号艺术博物馆陈列着各类油画、彩绘、浮雕。从拜占庭式色彩的油画到巴洛克式风格的浮雕,处处彰显回艺术之旅的独特。





来自游客的“美好”体验





享松弛感“慢”游东欧四国
01
布达佩斯-多瑙河畔的浪漫明珠
Life is more than this
“小巴黎”美誉
漫步链子桥
感受匈牙利首都的法式风情
与东欧的独特韵味


渔人堡(含门票)
登上二层观景台
360°俯瞰多瑙河蜿蜒流淌
佩斯城区与国会大厦尽收眼底


城市公园
岁月织锦中的浪漫回响
塞切尼温泉的氤氲热气漫过百年石阶
旋转木马的彩漆木马仍转着旧日童谣
小径旁
维拉格瑟特湖的睡莲藏着茜茜公主的私语
过山车呼啸而过
惊散一池波光中映出的奥匈旧梦



布达佩斯中央市场
烟火诗篇里的匈牙利魂
彩绘穹顶下,香料与辣椒铺成斑斓画卷
熏肠的咸香混着新鲜面包的麦香飘散
摊位间
铜壶煮着土耳其遗风的浓咖啡
手工艺人的银饰叮当
敲醒多瑙河畔流淌的千年商贸记忆



哈尔施塔特
湖光晕染的童话秘语
木筋房檐垂落着晨雾编织的薄纱
湖畔长椅上
铜制风铃摇响中世纪的渔歌悠扬
彩绘小船悠悠划过
搅碎一湖翡翠般的粼粼波光
盐矿巷道里
古朴油灯晕染着千年开采的沧桑
天鹅优雅游弋
划开明信片般完美的湖岸风光
教堂尖顶刺破云朵
钟声荡漾着岁月静好的模样




萨尔茨堡
音律流淌的巴洛克诗章
米拉贝尔花园的大理石雕像凝着晨露
霍亨萨尔茨堡要塞的城墙刻满岁月纹路
粮食胡同里
莫扎特故居的钢琴键藏着灵动的音符
彩绘窗棂透下
斑驳光影轻吻着中世纪的地图
萨尔茨河悠悠淌过
倒映着教堂尖顶与天鹅共舞
钟楼报时的钟声
惊起鸽群掠过巴洛克风格的廊柱



02
多瑙河小镇-艺术与历史的交响
Life is more than this
圣安德烈(山丹丹)
漫步鹅卵石街道
探访手工艺品店与咖啡馆
感受波西米亚艺术气息


03
瓦豪河谷-世界遗产的诗意长廊
Life is more than this
瓦豪河谷
河谷两岸分布中世纪城堡废墟
梯田葡萄园及巴洛克风格建筑
依山傍水,景致旖旎秀丽
完好地保存了其原有的历史旧貌


梅尔克修道院
山巅圣殿中的中世纪余晖
多瑙河弯处的白色巨构俯瞰着流动的诗行
大理石楼梯盘旋而上,壁画里天使轻舞
回廊中
羊皮卷手稿的墨香浸透神学沉思
管风琴的低吟漫过
彩色玻璃窗洒下的光斑,如上帝指纹


04
奥地利音乐之都
奏响时光乐章
Life is more than this
连石头缝里都藏着音符-维也纳
古典与现代撞个满怀
城市就像永不停歇的黑胶唱片
放着欧洲黄金时代的经典老歌


05
美泉宫-茜茜公主的童话世界
Life is more than this
美泉宫(含门票)
维也纳美泉宫是欧洲第二大宫殿
被誉为“奥地利的凡尔赛宫”
是哈布斯堡王朝的夏宫
见证了玛丽娅·特蕾莎女皇和弗朗茨一世的爱情
也经历了茜茜公主传奇的一生




06
布拉迪斯拉发-中欧的幽默之都
Life is more than this
老市政厅
布拉迪斯拉发棱角分明的城堡
见证着匈牙利王冠的兴衰


07
布拉格-千塔之城的魔幻时刻
Life is more than this
老城广场
查理大桥被晨雾温柔包裹
哥特式尖顶直插云霄
伏尔塔瓦河把城堡的辉煌揉碎成粼粼波光
老城广场钟声、街头琴声一唱一和
石板路都在讲波西米亚的浪漫故事



查理大桥
捕捉不同时段伏尔塔瓦河上的金色波光



布拉格城堡区(含门票)
石阶上的波西米亚幻梦
圣维特教堂的尖塔刺破云层里的金色光芒
城墙上
查理大桥的石雕天使凝视着伏尔塔瓦河
街头艺人的手风琴声
与中世纪钟声交织,荡开一城涟漪



08
克鲁姆洛夫-波西米亚的时空胶囊
Life is more than this
彩绘塔之恋
满城的红屋顶古城与伏尔塔瓦河S弯
仿佛穿越中世纪




09
赫卢博卡城堡-月光织就的哥特绮梦
(含门票+官导)
Life is more than this
赫卢博卡城堡
白色尖塔刺破夜幕的寂静
护城河倒映着茜茜公主的裙裾轻盈
大理石回廊深处
巴洛克镜厅旋转着十七世纪的烛影
彩绘玻璃窗漏下星芒
为波斯地毯织就银河的纹路
管风琴低吟时
水晶吊灯惊醒了沉睡的骑士浮雕
露台铁艺栏杆缠绕着玫瑰的私语
远处黑森林传来夜莺的啼鸣
与城堡地窖里陈年葡萄酒的呼吸共鸣



10
库特纳霍拉-死亡诗篇的诡谲乐章
Life is more than this
人骨教堂
圣巴巴拉教堂的穹顶垂下晨曦金纱
人骨教堂的骷髅却披着月光织就的缎带
四万具白骨在哥特式肋拱下跳着永恒圆舞曲
烛光里,头骨堆砌的祭坛绽放死亡之花
肋骨编织的吊灯摇曳幽蓝火焰
每一块骨头都刻着中世纪的瘟疫密码
风穿过骷髅窗棂,呜咽成黑死病的安魂曲



11
布尔诺-时光褶皱里的巴洛克心跳
Life is more than this
自由广场
老市政厅的青铜日晷停在正午十二刻
自由广场的鹅卵石却记得拿破仑的马蹄声
喷泉池里
青铜海神三叉戟搅动三个世纪的倒影
有轨电车叮咚穿过
惊起一群白鸽掠过中世纪钟楼



开启您的精彩旅程
DAY 1
上海
【住宿】河轮上
【用餐】午餐、晚餐(河轮自助)
◈提前一天晚上,于国际航班起飞前3小时在浦东机场集合,准备搭乘班机前往欧洲。
◈接机后,乘车前往布达佩斯(UNESCO世界遗产)位于多瑙河畔,是匈牙利首都,有“东欧巴黎”和 “多瑙河明珠”的美誉。
◈布达佩斯城市观光(游览时间约3小时)
◈【堡垒山】布达佩斯最早的旧城,它就像一座巨大的博物馆,展示了布达佩斯城市发展的历史和匈牙利民族的过去。
◈【渔人堡】*(入内,游览约30分钟)位于布达佩斯的城堡山上是一座具有古罗马风格、造型别致且面向多瑙河的建筑。登上二层观景平台,可俯瞰多瑙河流域。

◈【马加什教堂】(外观)位于布达佩斯城堡山,属新哥特式教堂。极富艺术性的南侧的尖塔钟楼,瑰丽的教堂拱顶值得细细品味。

◈【塞切尼链桥】(外观),布达佩斯最古老壮美的桥梁,因其赞助人而得名,后又因铁链牵引的建造方式而被人们俗称为链子桥。这是一座横跨多瑙河,连接布达城与佩斯城的大桥,也是城市合并后的象征和地标。桥身以锁链为骨架,桥面两侧设有人行走道,中间可通行车辆。

◈【国会大厦】(外观)匈牙利国民议会的办公地点,也是匈牙利著名地标和布达佩斯的人气观光景点之一。

◈18:00 各位游客在河轮码头登船并办理入住手续. 行李贴上标签后将由水手送至您的房间.河轮离港后首先水手们会为大家进行必要的“救生演习”课程,结束后船长与会来到餐厅与大家一起进行启航仪式预祝此次航行顺利。
(每日上下船时间仅供参考,具体时间以船方/领队当日通知为准)
◈19:00 享受河轮晚餐。
DAY 2
布达佩斯-河轮-布拉迪斯拉发
【住宿】河轮上
【用餐】早餐(河轮自助)、午餐、晚餐(河轮自助)
◈【布拉迪斯拉发】斯洛伐克的首都,由新、老两个城区组成。旧城区名胜古迹众多,标志性建筑为布拉迪斯拉发城堡。 这里原是古罗马人建造的要塞。

◈09:00 河轮早餐
◈10:00 下船后步行前往布拉迪斯拉发进行市区游览(游览时间:不少于1小时)
◈下船后我们将首先带您游览【布拉迪斯拉发城堡】(外观)在城堡露台俯瞰整个城市。接着漫步来到老城区,这里是中世纪风格特色的原貌展现,布拉迪斯拉发历史和文化的实体写照。在旧城区的街道上,有许多深受观光客喜爱的雕塑作品,包括法国士兵、下水道工人、拿帽子的老绅士等,每一个雕塑的背后都流传著一个有趣的故事,为古城之旅增添了许多乐趣。

◈其中,【老市政厅】(外观)是典型十四世纪风格的建筑;游览斯洛伐克第一广场的【罗兰喷泉】不要忘记和广场上著名的劳动者塑像合影哦。位于多瑙河边的【圣三位一体柱】(外观)三位一体柱是纪念欧洲18世纪消除黑死病而立,【斯洛伐克国家大剧院】(外观)。

◈19:00 回船享受河轮晚餐。
DAY 3
布拉迪斯拉发-河轮-维也纳
【住宿】河轮上
【用餐】早餐(河轮自助)、午餐、晚餐(河轮自助)
◈【维也纳】(UNESCO 世界遗产)神圣罗马帝国、奥地利帝国、奥地利共和国的首都,位于多瑙河畔。市内古典音乐气氛浓厚,引来各国音乐家聚集于此,具有“世界音乐之都”的美誉。

◈7:00 河轮早餐
◈8:00 河轮抵达维也纳(游览时间:不少于1小时)
◈【美泉宫】*(入内,游览时间:不少于1小时)茜茜公主曾经的行宫,是强盛的哈布斯堡王朝标志性的宫殿,美仑美奂的内部陈设,金碧辉煌的雕刻,彰显着这座历经了几个帝国的首都皇宫的风华绝代。而电影中茜茜公主与约瑟夫皇帝的爱情故事,如童话般凝结着无数人的少女梦,让这座宫殿显得更意义非凡。在属于茜茜公主的宫室里,挂着一幅幅这位绝代佳人的油画与照片。在妆台上,摆着她使用过的梳子、梳妆盒和首饰。

◈【维也纳金色大厅】(外观)维也纳最古老、最现代化的音乐厅。是每年举行“维也纳新年音乐会”的法定场所。金色大厅始建于 1867 年,1869 年竣工。是意大利文艺复兴式建筑。外墙黄红两色相间, 屋顶上竖立着许多音乐女神雕像,古雅别致。之后带您游览维也纳最著名的环城景观带。

◈【国家歌剧院】(外观)建于1869年的皇家歌剧院是世界最有名的歌剧院之一,而维也纳爱乐乐团则是举世公认的世界上首屈一指的交响乐团,也是"音乐之都"维也纳的主要象征,素有“世界歌剧中心”之称。

◈【城市公园】是维也纳最受游客欢迎的公园。公园内有众多名人塑像,如约翰•施特劳斯的镀金塑像,俗称“小金人”。
◈【霍夫堡宫】(外观)是奥地利哈布斯堡王朝的宫苑。在1918年以前一直由皇室居住,13 世纪时它是一座城堡,后来随着哈布斯堡家族权力的扩张和统治地域的扩大,这座城堡被扩建成为了豪华的皇宫;

◈【圣斯蒂芬大教堂】(外观)位于维也纳老城区的心脏地带,是奥地利重要的哥特式建筑。教堂建成于1433年,高137米。锥形入云的南塔,镶嵌在两侧屋顶的青黄拼花瓦片格外惹人注目。

◈19:00 回船享受河轮晚餐。
DAY 4
维也纳-河轮-瓦豪河谷小镇-河轮-梅尔克
【住宿】河轮上
【用餐】早餐(河轮自助)、午餐(河轮自助)、晚餐(河轮自助)
◈【瓦豪河谷】(UNESCO世界遗产)是奥地利最迷人的葡萄酒产区,被联合国教科文组织列为世界文化遗产。这里以蜿蜒的多瑙河、梯田葡萄园和中世纪小镇闻名。

◈07:30 早餐
◈09:00 欣赏着两岸层层叠叠的葡萄园,探访瓦豪河谷小镇,感受多瑙河、葡萄园与古堡的完美融合。漫步在小镇的鹅卵石街道上,仿佛穿越回中世纪,街道两旁是传统的葡萄酒农庄和古朴的建筑,空气中飘散着淡淡的酒香,让人流连忘返。
◈11:30 返回游轮。
◈12:00 游轮上用餐,途中欣赏两岸美丽风光。
◈15:00 下午我们步行前往【梅尔克修道院】(外观)是一座本笃会修道院,位于多瑙河畔山上高处,鹅黄色的外墙十分耀眼,宏伟的建筑令人惊艳、惊叹。由于其名望和学术价值,在1780年到1790年约瑟夫二世大量解散奥地利的修道院时,梅尔克修道院得以幸免,并且逃过了拿破仑战争的破坏。

◈当地小贴士: 瓦豪河谷游客较少,请注意不要脱团行动。进入修道院请小声以免打扰到其他人。
◈19:00回船享受河轮晚餐。
DAY 5
梅尔克-河轮-林茨-萨尔茨堡-哈尔施塔特-林茨
【住宿】河轮上
【用餐】早餐(河轮自助)、午餐、晚餐(河轮自助)
◈河轮上早餐后,步行【林茨】多瑙河上游重要的河港和经济中心,作为多瑙河旅游的重要一站,其丰富的历史文化使它成为2009年的欧洲文化之都。

◈【中央广场】周边大都是巴洛克风格的建筑和文艺复兴风格的庭院,广场东侧是
◈【市政厅】(外观)广场中央矗立着三位一体的大理石纪念碑,是当时为了感谢上帝让林茨免于战争、火灾和瘟疫而建。

◈【玛利亚教堂】(外观)它是天主教林茨教区的主教座堂。

◈游览结束后前往【萨尔茨堡城市观光】(游览时间:不少于1.5小时)位于奥地利的西部,是阿尔卑斯山脉的门庭,城市的建筑风格以巴洛克为主,它是音乐天才莫扎特的出生地,也是指挥家卡拉扬的故乡,电影《音乐之声》的拍摄地。萨尔茨堡老城1996年被联合国科教文组织列入世界文化遗产名单。
◈【萨尔茨堡老城区】是世界上唯一一个包含了中古世纪和巴洛克风格两种建筑群的城区。左侧老城区起于萨尔茨河岸,包括Nonntal中心地区、Festungsberg山丘和萨尔茨堡城堡、整Mönchsberg山(位于萨尔茨堡城堡的右侧)。

◈【米拉贝尔花园】较受游人喜爱的拍照地。这个集聚了罗马雕塑、喷泉、迷宫的巴洛克式花园,曾是知名电影《音乐之声》中,女主角玛丽亚带着孩子们欢唱“Do-Re-Mi”的地方。

◈【莫扎特故居】(外观):著名音乐大师莫扎特曾经居住的地方,他曾在此创作了无数作品。

◈【莫扎特广场】位于主教广场东北侧,广场上的莫扎特塑像由萨尔茨堡人捐款于 1842 年9月5日落成,莫扎特的两个儿子出席了落成典礼。

◈【粮食胡同】萨尔茨堡老城区,与大教堂毗邻,它是萨尔茨堡较繁华、也是很有魅力的购物街。石板铺就的街道十分狭窄,但也别有风情。这里常年游人如织,热闹非凡。

◈【哈尔施塔特观光】(游览时间:不少于1小时)位于哈尔施塔特湖畔,一个充满魅力的小镇,是欧洲历代皇室钟爱的度假胜地。在一个世纪前,人们只能通过划船或者驮畜 到达这里。在湖边不远处的山坡上,耸立着小镇的标志建筑罗曼式尖顶教堂。

DAY 6
林茨-克鲁姆洛夫-赫卢博卡城堡-布拉格
【住宿】当地4星酒店
【用餐】早餐(河轮自助)、午餐、晚餐
◈河轮早餐后,离船,,驱车前往捷克CK小镇游览:
◈【克鲁姆洛夫】(UNESCO 世界遗产)(游览时间:不少于45分钟)色彩缤纷的中世纪小镇,进入此城时空彷佛倒转700年,克鲁姆洛夫的任何事物都像未曾改变过。伏尔塔瓦河呈S型地贯穿全镇,小镇的所有道路皆是由小石头及石板块所铺成,满城红色的屋顶,迷人的景致,令人陶醉其中,外观克鲁姆洛夫城堡、克鲁姆洛夫历史中心不同特色呈现出不同风情。

◈【赫卢博卡城堡】*(含门票+官导讲解)又称“白堡”(Zámek Hluboká) ,被誉为“捷克最美的城堡”。位于CB小镇以北约11公里车程的伏尔塔瓦河畔赫卢博卡小镇,始建于13世纪,原来是波希米亚国王的私人领地。十九世纪城堡成为德国贵族出身的施瓦岑贝格(Schwarzenberg)家族的财产。城堡有着纯白色的唯美外观,气派非凡,散发着浪漫的气息,这座城堡并不接待散客,但有由讲解员带领参观游览,按时段开放。在参观城堡之余也可以在旁边的绿地公园里休闲,十分惬意。(备注:城堡每年开放时间为4.1-10.31,逢周一不开放,团队需提前预约,如遇不开放,则改为外观)

◈游览结束后前往布拉格。
DAY 7
布拉格 深度游+自由活动
【住宿】当地4星酒店
【用餐】早餐、午餐、晚餐
◈早餐后,布拉格城市观光 (游览时间:不少于1小时)
◈【布拉格】(UNESCO世界遗产)被成为“千塔之城”、“金色城市”、“欧洲最美丽的城市之一”、“欧洲建筑博物馆”以及“全球第一个整座城市被指定为世界文化遗产的城市”。

◈【布拉格古堡区】*(含门票)布拉格城堡其实是一大片建筑区域,形成了集教堂、宫殿和庭院等于一身的规模庞大的建筑群,面积约有7个足球场那么大,创下了世界上大的古城堡吉尼斯世界纪录。1992年布拉格城堡被选列入世界文化遗产目录。

◈【圣维特教堂】圣维特大教堂是布拉格较大、较重要的教堂,也是当年王室加冕和辞世后的长眠之所。

◈【圣乔治教堂】圣乔治教堂是布拉格城堡内古老的教堂,位于圣维特大教堂的东面。

◈【查理大桥】(外观,不少于15分钟)横亘伏尔塔瓦河上,连接旧城区与城堡区的百年石桥,欣赏早期的建筑工艺与雕像艺术,仅供行人步行的查理桥,不论白天或是夜晚皆散发出不同的韵味,永远络绎不绝的游客与街头艺人的景象。

◈【旧市政厅】(外观)位于老城广场,古老的中世纪建筑群中是其中小有名气的一座。
◈【天文钟】(外观)布拉格天文钟是一座中世纪天文钟,安装在布拉格老城广场的旧市政厅南面墙上。

◈【布拉格广场】布拉格老城广场建于大约900年前,是布拉格历史上知名的广场,位于瓦茨拉夫广场和查理大桥之间,也是整座城市的心脏地带。歌手蔡依林的一首《布拉格广场》更是吸引着络绎不绝的游客。
◈下午特别安排自由活动(不少于2小时),自由活动期间不含车导服务,请注意人身财产安全。
DAY 8
布拉格-库特纳霍拉-布尔诺
【住宿】当地4星酒店
【用餐】早餐、午餐、晚餐
◈早餐后乘车前往【库特纳霍拉】在全盛时期的波希米亚王国,库特纳霍拉在经济和政治力量上仅次于布拉格的第二个最重要的城市,这个城市影响力的秘密被隐藏在地下—当地的银矿财富。“库特纳”在古捷克语是“采银”的含义,该城市不但为自己带来了名气及权力,同时也由此得名。其鼎盛时期从这里开采出的银矿占整个欧洲约三分之一。 (游览时间:不少于1小时)

◈【圣巴巴拉教堂】(外观)于公元1380年始建,至16世纪才完成。拥有巨大的网状肋梁及装饰细致的玫瑰窗,两侧有装饰性的27座尖塔耸立于飞拱壁之上,是独特的波希米亚哥德式设计。

◈【人骨教堂】(外观)教堂本身建造于15世纪后期,建筑风格混合了哥特式和曼努埃尔式,内部的装饰是用人骨做成的,让死亡和美丽联结了起来,令人唏嘘感慨。
◈结束后前往布尔诺。
DAY 9
布尔诺-多瑙河小镇“山丹丹”-布达佩斯
【住宿】当地4星酒店
【用餐】早餐、午餐、晚餐
◈早餐后,游览【布尔诺】(Brno)是捷克的第二大城市,自1641年起成为摩拉维亚的中心城市。现在是南摩拉维亚州首府。市内建有很多古教堂。(游览时间:不少于1小时)

◈【绿色广场】,位于车站和自由广场之间,与马萨里克大街位置平行。这个广场上每天开设早市,新鲜的蔬菜和水果在这里出售。广场中央有建于17世纪的帕尔纳斯喷泉。
◈【圣保罗教堂】(外观)位于山坡上的圣彼得与圣保罗大教堂是布尔诺最显著的地标,两个高耸的尖塔是其新哥德式建筑的最佳标记。圣保罗教堂每到上午11点就会敲响12下。如果要欣赏布尔诺市景,可以爬124个阶梯登上教堂塔顶。

◈【圣保禄主教堂】(外观)圣保禄主教堂位于捷克尔诺市中心的彼得罗夫区,教堂非常宏伟,是布尔诺的城市地标,捷克的文化古迹。

◈【布尔诺自由广场】自由广场是布尔诺的主要繁华区,周围有许多商店、咖啡店和餐厅,也是观光客三三两两聚集谈天的地点,展现无限活力。从Masarykova街到自由广场之间,有许多贩售纪念品和服饰的商店,布尔诺著名的波西米亚水晶当然在此也能找到踪迹,主要的服饰品牌也都设有分店,其它如刺绣、陶瓷、绘画,或是银行、咖啡店、餐厅都比肩相邻,很容易在此满足所有旅途中的需求。广场周围是古建筑荟萃之地,这里的杰特里赫斯特尼宫(现为摩拉维亚博物馆)和建于1600年的布尔诺剧院均为典型的古代建筑。老市政厅建于1240年,现已改建为布尔诺市历史博物馆,大厅的拱门上方有5条精雕木柱,木柱上的神像精巧别致,走廊上悬挂的鳄鱼模型则是布尔诺市的象征。新市政厅建于16世纪,曾为摩拉维亚议会和省法院所在地,里面建有哥特式客厅、走廊和巴罗克式议会厅,厅内的古代壁画具有很高的艺术价值。
◈结束后乘车前往多瑙河小镇【圣安德烈】昵称“山丹丹”(游览不少于45分钟)圣安德烈虽没有大城市的繁华和热闹,却有着瑰丽的色彩和宁静的生活,古色古香的小巷、圆石铺成的小道以及风情万种的咖啡馆和小店构成了圣安德烈优雅浪漫的街景,漫步在街巷间仿佛回到了十八世纪,这份穿越时空的古朴让久居都市的人们感受到了一份难得的闲适和安宁。匈牙利很多的艺术家也喜欢聚集在此,因此这里也被称作“艺术小镇”。

DAY 10
布达佩斯
【住宿】当地4星酒店
【用餐】早餐、午餐、晚餐
◈早餐后,布达佩斯城市观光(游览时间不少于1.5小时)
◈【英雄广场】是布达佩斯的中心广场,是一个融合了历史、艺术和政治的胜迹。整个建筑群壮丽宏伟,象征着几经战争浩劫的匈牙利人民,对历史英雄的怀念和对美好前途的向往。
◈【文利连纪念碑】(外观)顶端是一尊女天使铜雕,长着双翅。她一手高举十字架,一手高举焊接在一起的两个王冠,表明匈牙利人取得了建国的定居权。

◈【城市公园】毗邻英雄广场,占地逾90万平方米,建于1817年,是世界上第一个人工规划的城市中心公园。

◈【沃伊达奇城堡】(外观)位于城市公园内,一座兼具历史魅力和建筑奇观的景区最初建于1896年,为庆祝匈牙利建国一千周年而设计,这座城堡融合了多种建筑风格,包括哥特式、巴洛克式和罗马式,仿佛是一部活生生的建筑史书。此外,城堡的庭院和周边环境也是游客放松和拍照的理想场所,尤其是在春夏季节,周围的绿地和湖泊为城堡增添了自然的美感。

◈【安德拉升大街】(车游)安德拉什大街是位于匈牙利首都布达佩斯的一条林荫大道,始建于1872年,到1876年8月20日完工,主要是为了缓解与其平行的国王大街(Király utca)的沉重交通压力而建造的。

◈【匈牙利国家歌剧院】(外观)是一座于19世纪晚期建成的新文艺复兴式建筑,也是匈牙利很富盛名的歌剧院,仅仅是其波澜壮阔的外形就足以给人留下深刻印象。

◈【布达佩斯中央市场】(自由活动约2小时)(Nagy Vasarcsarnok)在布达佩斯欣赏了无数令人难忘的遗迹和展览馆之后,你还可以到中央大市场来走走,也许可以在这里发现有趣的纪念品和特色的食品。中央大市场位于多瑙河畔,在自由桥桥头附近,这里是布达佩斯规模较大的市集,始建于1897年,由建筑师Samuil Pecz设计,是欧洲最古老且规模最大的室内市场之一,被誉为“欧洲最美菜市场”。这座大市场不仅有众多蔬菜、食品铺子,还有匈牙利民族风格的手工艺品小铺,吸引很多外国游客光顾。众多的小卖部、小酒吧也是这里的特色之一。

DAY 11
布达佩斯-上海
【住宿】飞机上
【用餐】早餐
◈早餐后,在领队的带领下提前3小时前往机场,搭乘国际班机返回上海。
DAY 12
上海
【住宿】/
【用餐】/
◈抵达上海,结束愉快的行程。
*温馨提示:抵达机场后请第一时间将您的护照、登机牌交予领队或导游,以便递交领馆进行销签工作。根据领馆的要求,
部分客人可能会被通知前往领馆进行面试销签,请提前做好思想准备,谢谢您的配合!
费用包含
FEI YONG BAO HAN
【机票】上海-往返国际段团队经济舱机票及税费;
【酒店】5晚陆地住欧洲当地4星酒店双标间,含早餐;
【河轮】5晚河轮船票住宿及所包含餐食费用;
【门票】行程中所列景点的首道门票:美泉宫、渔人堡、赫卢博卡城堡(含门票+官导)、布拉格城堡区
【用车】空调旅游大巴,外文司机;
【全陪】全程专业中文领队兼导游服务;
【用餐】全程含餐共20次,行程中除河轮自助餐外,行程所列午、晚餐,即中餐7菜1汤;
【保险】境外30万旅行意外伤害保险;
【签证】申根签证费用;
费用不含
FEI YONG BU HAN
●护照费、申请签证中准备相关材料所需的制作、手续费 ,如未成年人所需的公证书、认证费;
●洗衣、电话、饮料、烟酒、付费电视、行李搬运等私人费用
●航空保险费、出入境的行李海关课税 ,超重行李的托运费、管理费等;
●行程中未提到的其它费用:如特殊门、游船(轮)、缆车、地铁票等费用;
●旅游费用不包括旅游者因违游览约、 自身过错、 自由活动期间内行为或自身疾病引起的人身和财产损失;
●单间差费用不含,11000元/人/全程;(单人入住一间房,需补单房差);
●河轮上自主购物、酒水饮料、娱乐设施等相关费用;
●码头停靠费 ,工作人员服务费及全程境外服务费总计220欧元/人(机场现收);
预订须知及退改政策
YU DING XU ZHI JI TUI GAI ZHENG CE
客人付款政策:定金支付期限:预定即交:10000元/人定金。以订金到账保留位置。
因河轮产品特殊,根据河轮公司及航空公司的规定,报名后因个人原因导致的行程取消将依据以下具体政策执行:
1)出发前60天外,无损取消。
2)出发前45-60天(含) 收取合同金额的25%。
3)出发前31-45天(含) 收取合同金额的50%。
4)出发前30天 (含) 收取合同金额的100%。
儿童价格:1位成人带1名儿童请用1间房,儿童价格同成人。
2位成人带1名儿童,3周岁及以上儿童必须占床占船票与成人同价。
预订限制:
1)70-79周岁老年人报名需至少两人同行,并提供《健康状况声明书和旅游直系亲属担保书》
2)18周岁以下未成年人需要至少一名家长或成年旅客全程陪同。
3) 出于安全考虑,本产品不接受孕妇和婴儿(2周岁内)预订。
特别提醒:
1. 导游可以根据当地的实际情况,适当调整景点游览顺序,但不得减少游览时间;
2. 行程中城市间的公里数为直线距离,仅作为参考;
3. 行程中的景点游览时间,包括步行、游船、观光排队等候等时间总和;
4. 本产品为我公司包价产品,所有牵涉到的机票、酒店、用餐、景点门票等除特别说明的价格外均为一体价格,不得拆分,若遇境外景点、火车等对未成年、老人优惠或者免费,均不在此列,无法退费,请谅解!
5. 特别注意: 欧洲参观古堡均有流量控制, 旺季如果超过流量, 可能会出现不能入内参观的情形, 在此情况下, 行程将作最大合理化调整, 根据不同情况于出团前告知。
6. 我公司提供的WIFI设备在旅行中由客人自行保管,需在旅行结束后统一回收,如发现设备破损,赔偿方案如下:
(1) 遗失或无法正常开机:500元/台;
(2) 外观损坏明显,碎屏等:200元/台;
(3) 屏幕刮花,接口损坏等:100元/台;
数据线或充电头等配件损坏或遗失:50元/个
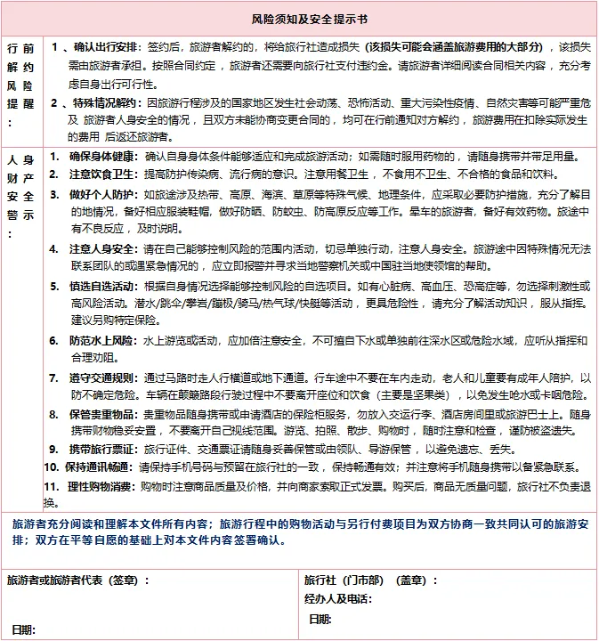
风险须知及安全提示书
FENG XIAN XU ZHI JI AN QUAN TI SHI SHU

*注:以上图片来源网络,如有侵权请告知,我社立刻调整处理!
*注:以上所有图片仅供参考,具体请以实际为准!
微信扫描下方的二维码阅读本文

