
TRIP HIGHlIGHTS
行程亮点
《五钻·闽粤》
闽粤文化、客家文化、潮汕文化
✨ 6天玩转山海古城+影视海岛+美食之都!
✅ 穿越闽粤5城:福州+泉州+潮州+汕头+惠州
✅ 打卡3大绝美海岛:东山岛/妈屿岛/南澳岛
✅ 沉浸2大度假湾区:青澳湾沙滩+巽寮湾·海景房
福州进惠州出
双飞6日游
不走回头路,节省路上颠簸10小时
少走800公里
把时间留在游览上
| 闽粤·新玩法 |
闽粤精华·5城3岛2湾
福州+泉州+潮汕+东山岛+妈屿岛+南澳岛+巽寮湾
福惠·5钻潮汕
| 出行·无忧 |
早去晚回航班,不走回头路
天天有行程,玩足整整6天
潮玩·福泉
| 臻品·美宿 |
全程优选网评4-5钻酒店
潮汕升级:3晚5钻酒店,连住不挪窝
升级1晚:巽寮湾4钻酒店·海景房
潮玩·福泉
| 美食荟萃· 5早7正 ,餐餐有特色|
泉州·姜母鸭、潮汕·牛肉火锅、南澳岛·海鲜餐
潮汕·香卤鹅、巽寮湾·海鲜大盆菜、闽南风味餐
巽寮湾·海鲜烧烤+篝火晚会
潮玩·福泉
| 旅游意外险·伴您出行无虑 |
赠送最高保额50万元意外险为您出行保驾护航!



部分美景
mei jing ▶▶▶
展示
福州·三坊七巷
做有福之人,来有福之州

三坊七巷历史文化街区,全称福州市三坊七巷历史文化街区 [39-40],又称福州市三坊七巷景区 [38],位于福建省福州市鼓楼区南后街,总占地约45公顷,是从南后街两旁从北至南依次排列的坊巷总称。🏞️
~~~~


探索千年古城 半城烟火半城仙
【泉州】
✨ 一座城,一段历史,一种文化,一场旅行 ✨
这不仅是中国古代海上丝绸之路的起点之一,
还是一座被联合国教科文组织列入
世界文化遗产的城市。
...... ......


走进古街巷酢,感受时光穿梭
仿佛能听到千年前商贾们忙碌的脚步声
古老的建筑、精致的木雕、热闹的小吃摊,
每一步都充满了故事
探访古迹,触摸历史的痕迹
不可错过的
开元寺、清净寺和天后宫等地标性建筑

来一趟闽南泉州
簪满头锦绣花 做半日蟳蜅女

感受向海而生的生命力
体验国家非物质文化遗产
簪满头锦绣花
来体验一回“今生戴花,来世漂亮”吧!



中国绝美浪漫海岛【东山岛】
邀请你一起看海
福建的隐秘蓝宝石
...... ......


一个名字里藏着诗和远方的地方。
🌊这里,海风轻拂,仿佛大自然的低语,
每一寸沙滩都藏着故事





秋
冬

Autumn and Winter
邂逅北纬20度的浪漫
国内最理想的梦中度假天堂【南澳岛】
载着气球 🎈陪你兜风 🌬看遍所有会笑的星空🌌
来南澳岛度过一次难忘的海岛之旅吧

📍青澳湾
阳光☀️沙滩🏖️海浪🌊老船长⛵️
这是儿时对沙滩和大海的美好向往
倾听着大海的波涛声,让自己放松一下心情吧~

📍潮汕
🍰这里有让人味蕾狂欢的美食
⛩有韵味悠长的历史建筑
📸还有热闹非凡的民俗盛景
🎉每一处都散发着独特的魅力

📍潮汕美食,味蕾的盛宴,舌尖上的潮汕!
🍜以其独特的风味和深厚的文华底蕴,成为美食界的一颗璀璨明珠
🍝这里每一道菜都承载着潮汕人的情感和记忆
🥢快来潮汕《一起品味这场舌尖上的盛宴》
【茶馆】听潮剧
喝工夫茶品生活烟火气
体验潮州慢生活

千年古城·潮州
🔝一座拥有1600年历史文化的古城
🔝一条矗立了22座石牌坊的文化古街
漫步古城,探寻古城千年历史遗迹,体验千年古城风韵


美食之乡·汕头
🔝一座人文感与烟火气并存的城市,除了极具特色的风味美食外,“百载商埠”的人文气韵和“内海湾城市”的地域景色也很值得探寻.......

📍汕头
📸自然与文化的完美邂逅
🏞礐石风景区由沿海台地和43座山峰组成,站在山顶俯瞰,整个汕头海湾尽收眼底
🌊碧波荡漾,船只穿梭
👣漫步在骑楼下,仿佛穿越回到了那个充满故事的时代
惠州|📍巽寮湾🏖️
轻柔的海风拂面而来⛱️
带着海水🌊的咸香与微凉🍃
吹散了白日🌝的疲惫与喧嚣
让人感到无比惬意与放松🌈
🈶 拥有27公里银白色海岸
💯 海水清澈,沿岸礁石奇美
✅ 必玩景点
🈶 惠州小镰仓
👉 水天一色,沿海的公路,白色的斑马线,有日本小镰仓的感觉,随手拍出日系海景大片。
🈶 磨子石公园
👉 海天一线的落日,搭配奇形怪状大石头,拍照很出片,沙软细白。
🈶 三角洲岛
👉 沙滩晶莹洁白,海水清澈,有马尔代夫的感觉
吃吃海鲜,傍晚看看日落晖霞
📍惠州#惠州西湖
✔“人间胜绝略已遍,匡庐南岭并西湖”
✔这是一座让苏轼留下六百诗篇的城市
✔而西湖则承载了惠州的历史
✔也构成了城市的气质基调
全程网评四钻酒店:
潮汕升级3晚连住:网评5钻碧辉园酒店
巽寮湾升级1晚海景房:网评4钻华美达酒店 或同级





1
【携程钻级】网评五钻
【酒店标准】豪华高档型
【酒店周边】酒店地理位置优越,交通便捷
●空调为中央空调,按控制面板即可开机
大堂配置有:自助茶水区、自主售货机
2
【酒店早餐】中西自助早餐
早餐时间:早上7:00-10:00
3
💪【迎宾楼五楼自助洗衣房】洗衣房免费使用,有洗衣机、烘干机。
【机器人服务】机器人服务
【寄存服务】酒店前台
【接送服务】酒店免费高铁站接送服务
【餐饮服务】酒店配备粤潮菜明档餐厅(新辉园小渔村)
【休闲服务】酒店配备恒温泳池(温泉游泳馆)
粤东海平面上的一颗明珠,AAAA级国际滨海旅游度假区--【巽寮湾】
以其石奇美、水清、沙白著称,有着“动物石景公园”、“蓝色翡翠”和“天赐白金堤”的美誉









酒店图片仅供参考,以实际为准
Let's go
详细行程
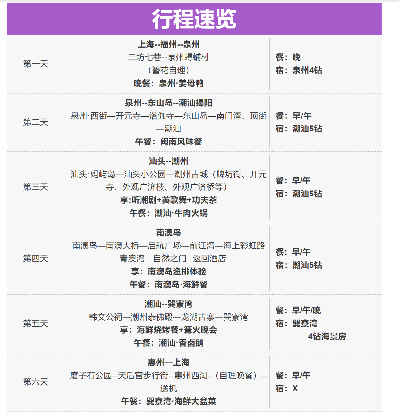
第一天 / 上海--福州--泉州
2025·
餐:晚餐 住宿:泉州
参考航班:浦东-福州:HO1113 / 08:05-09:50
游客根据航班时间,乘坐飞机飞往福州,抵达后工作人员安排接机后,随后前往参观【三坊七巷】,三坊七巷是南后街两旁从北到南依次排列的十条坊巷的简称。三坊是:锦秀坊、文儒坊、光禄坊;七 巷是杨桥巷、郎官巷、塔巷、黄巷、安民巷、宫巷、吉庇巷。由于吉庇巷、杨桥巷和光禄坊改建为马路,现在保存的实际只有二坊 五巷。即使如此,在这个历史悠久的居民区内,仍然保留着丰富的文物古迹,保存一批名人故居和明清时代的建筑。在这居民区内, 坊巷纵横,石板铺地;白墙青瓦,结构严谨;房屋精致,匠艺奇巧,集中体现了闽越古城的民居特色,是闽江文化的荟萃之所,被 建筑界喻为一座规模庞大的明清古建筑博物馆, 自由漫步步行街。 自费品尝福州风味小吃(特色鱼丸、肉宴、面线等等)

后驱车前往历史名城【泉州】,抵达后,前往【蟳埔渔村】蟳埔村是一个地道的渔村,位于泉州市丰泽区丰海路, 其独特的地理环境使得这里以盛产红蟳、蚵虾而闻名。蟳埔村有两大特色文化,蚵壳厝建筑和头戴簪花的【蟳埔女】。还可自行体验蟳埔女的造型拍照纪念。
入住酒店休息;

第二天 / 泉州--东山岛--潮汕
2025·
餐:早、午餐 住宿:潮汕
早餐后,前往游览福建省最大的寺庙—【开元寺】国家 AAAA 级旅游景区开元寺始建于唐代,已有 1300 多年的历史,文化底蕴丰富,多种宗教相融合的一座密宗寺院,院内大雄宝殿佛像庄重,殿内“百柱”飞天叹为观止、甘露戒坛 24 尊飞天乐伎栩栩如生,东西双塔巍峨壮观、印度石柱雕刻得精美绝伦、千年桑树,聆听一段“桑开白莲”神奇故事。这里留下了许多古泉州海丝对外的重要史迹。

打卡【网红西街】是泉州最早开发的街道和区域,早在宋朝,它就已经象征了泉州的繁荣,它还是泉州市区保存最完整的古街区,保留着大量具有历史原貌的建筑,打卡网红景点小西埕等。自行穿梭在古城的街头巷尾间,品尝西街的美食小吃:面线糊、煎包、润饼、鼠曲粿、菜头酸、牛肉羹、蒜蓉枝、三合面、猪油粑、麻薯 等。

随后参观游览海上仙山【洛伽寺】,洛伽寺位于石狮市闽南黄金海岸东畔宫屿岛,占地面积二十多亩对台湾海峡。该寺由香港友帮集团捐献二十多亩地给石狮市佛教协会作为建观音菩萨 之道场。

后前往有国内最美海岛之美誉的【东山岛】:因电影《你的婚礼》《左耳》综艺《我们来了》而走进我们的视线,这里有蓝天、白云、大海、沙滩、帆船、海风以及彩色小屋等一切的海岛美景,数不胜数。
抵达东山岛后,参观游览堪称“圣托尼里”的【南门湾】,电影《左耳》的拍摄地,这里的风,这里的水,这里的五颜六色的房子都让人流连忘返,是一个你来了不想走,走了还想再来的小岛。这里有东海最干净的海水、建在铜山古城的古嵝山上,这里是铜山古城的最高点,又是风景绝佳的地方。
入住酒店休息;
第三天 / 汕头--潮州
2025·
餐:早、午餐 住宿:潮州
早餐后,驱车前往汕头【妈屿岛】,汕头港出海口的袖珍岛,面积仅 0.206 平方公里,2024 年 7 月被评为国家 4A 级景区。岛上有诸多亮点:海滩浴场沙软水清,漫步其上,可尽情享受滨海风光;妈屿蓝是网红书店,其外围栈道视野开阔,可将海景与海湾大桥全貌尽收眼底;陶铸亭由陶铸倡建于 1962 年,在此可全方位饱览海岛风光。

随后前往【汕头小公园】逛吃逛吃看文化古迹。小公园文化街区精彩纷呈的文化与艺术盛宴为鮀城增色,给游客们带来一次全新的潮汕民俗文化享受。●汕头老市区的商业中心和文化中心,是汕头老城的核心地标和文化标志。老汕头地标建筑【南生百货】、【小公园亭游览区】,【汕头开埠馆】。

午餐:舌尖上的美食——潮汕牛肉火锅
一盘盘刚刚切好的新鲜牛肉,筷子一撩滑进漏勺,翻掂几下,迅速捞起在沙茶酱中一滚,入口便是鲜甜到忍不住闭上眼睛的满足感。毫不夸张地说,只要吃过潮汕牛肉火锅的人,即使离开万里,做梦都会惦记这锅红艳艳的牛肉。

之后前往“中国潮菜之乡”“全国美食地标城市”【潮州】走街串巷游览【甲第巷】,【资政第】、【大夫第】等等,游览全国最大的牌坊建筑群【牌坊街】,去领略22座牌坊承载着深厚历史积淀的背后故事。走进央视《2018春节戏曲晚会》潮州分会场—【古城广济楼】,感受靓丽的灯光再现央视录制节目的精彩现场。外观世界第一启闭式桥梁,中国四大古桥之一的潮州【湘子桥】漫步【滨江文化长廊】将江滨美景尽收眼底。几公里的长廊,近江一边是宽达数十米的园林绿化带,雅致中更带现代气息。路的另一边是逶迤连绵的重新翻建的【宋明代古城墙】,朴实里突显思古之幽情。(因古城交通限制,游客需自愿自理电瓶车往返20元/人)

前往【观潮楼茶楼】【潮剧+功夫茶+英歌舞】听潮剧喝工夫茶品生活烟火气,坐在茶馆内喝茶聊天、观赏潮剧、听潮人讲古是一种无比美妙的体验,宛如时光倒流,回到旧时潮州,感受她昔日的繁华!感受潮汕人“炉来起,茶来冲”的生活日常。更有潮汕非遗英歌舞表演以及醒狮表演。

游览结束,送往酒店休息;
第四天 南澳岛
2025
餐:早、午餐 住宿:潮州
早餐后,乘车往广东最美丽海岛,被称为“暖冬秘境小岛”“东方夏威夷”-【南澳岛】, 途经海上巨龙-【南澳大桥】领略海上奇观,全长约 11.08 公里;其中桥梁全长9341米,全线采用设计速度60公里/小时的二级公路标准。

后游览进岛前很值得停车驻足欣赏的【启航广场】海鸟翱翔,背景就是让天堑变通途的南澳大桥;
【长山尾灯塔】红色塔身,黄色基底,非常的鲜艳显眼,瞬间穿越到济州岛南澳第一站网红打卡点;南澳的东南方向,灯塔一到夜晚就亮起灯,为出海的渔船指引航港口,安静地屹立在山海交界之处,和周边的环境融成一幅绝美的风景;

【南澳北纬23°】不负此生之行、以其独特的纬度浪漫,诠释着山海交融的秘境之美。这里随便一拍都出片,转角的天海交汇成一副绝美的画面。
【彩虹栈道】蜿蜒于海岸的彩虹路,像一条跃动的彩练,是南澳新打卡地,在这里欣赏彩虹于海岸线的交辉相映,它代表着青春,充满了浪漫的色彩。
【北回归线标志塔】它占地面积33亩,长约225米,自西向东,景点依次是前广场,如茵绿草坪和主景点北回归线标志塔。总设计师郑少文融合了天文现象和常识,又叫自然之门;
--午餐品味:南澳岛海鲜餐
随后进行【鱼排体验】,通过观光行程,看看我们习大大所说的耕海牧渔是什么样的,看看聪明智慧的现代海民如何以海为田,感受万亩生蚝养殖海田的壮美!了解如何生蚝如何区分公母,生蚝宝宝从何而来,如何成长,如何养殖,如何区分品质好坏等等相关知识。船上现割即食生蚝 。
游船观光十讲解生蚝养殖技术·生蚝+参观郑成功训练水兵泳池古迹十收获海鲜免费加工+品尝蚝(每人半打)


【青澳湾沙滩】广东省著名沐浴海滩之一,金黄柔软的沙湾绵延,坡度平缓,沙质洁净,无礁石无淤泥,海水无陵质无污染。在海边,吹海风吃海鲜,最惬意的一顿海鲜餐。
前往【前江湾】,蓝天白云美如画。”在这里,不但能欣赏到海天一色的美景还能够亲身参与到许多的水上运动!帆船、摩托艇、水上飞人、动力冲浪、飞鱼船香蕉船、水上沙发、桨板滑水游船观光、快艇海钓……缤纷多样的水上游乐体验,落日时分,夕阳慢慢收敛了光芒,像一只光焰柔和的大红灯笼,悬在海与天的边缘。整个世界仿佛都沉浸在这片美丽的落日景色中,让人感到无比的宁静和美好。太阳慢慢地落下海平面,留下一片灿烂的晚霞,像是为这个美丽的世界画上了一个完美的句号。

第五天 / 潮州--巽寮湾
2025·
餐:早、午餐、晚餐 住宿:巽寮湾
早餐后,游览潮州【韩文公祠】是省市级重点文物保护单位,始建于北宋咸平二年(公元 999 年),最初建在金山,后来迁到州南七里,韩祠现存有历代官员文人所留下的 37 块石刻,是我国现存历史最久、保存最完整的纪念唐代大文学家韩愈的韩文公祠。


之后前往游览【泰佛殿】位于韩江大桥东侧,慧如公园对面,是旅泰侨领、大慈善家谢慧如(1913—1996)捐巨资敬建,经国务院宗教事务局批准,由潮州市自行设计、施工的中国大陆首座规模宏大的泰国式佛教梵宇,于1992年元宵落成剪彩,4月11日又举行泰式铜铸大佛开光法会。这是中泰友谊的一朵新花,中外佛教交流的硕果,为潮州历史文化名城添彩。

【龙湖古寨】千年古寨 ——地处韩江中下游西岸,始建于1000多年前的南宋年间。明、清为发展的盛期,是潮汕滨海的贸易重镇,仍保存着100多座古建筑,堪称“潮汕古建筑博览”


午餐:舌尖上的美食——【香鹅宴】

后乘车巽寮湾【巽寮湾海滨度假区】。年平均气温21.7℃,总面积105平方公里。区内拥有得天独厚的滨海旅游资源,总长20多公里的海岸线内,有八个海湾,以石奇美、水奇清、沙奇白著称,被誉为“绿色翡翠”和“天赐白金堤”。
前往沙滩举行【海鲜烧烤+篝火晚会】(如遇到天气原因,则无法安排),唱响海滨激情之夜。
入住酒店休息;

第六天 / 巽寮湾--惠州--上海
2025·
餐:早、午餐 住宿:X
早餐后,前往游览【磨子石公园】磨子石是巽寮浅海石林景观的典型代表,是巽寮湾十八景之一。据说每逢风云变幻时节,巨磨飞转,呼呼作响,各种形态奇特的石群吸引了国内外的游客观光旅游,感受“风涛摧磨”的鬼斧神工。


【天后宫步行街】天后宫是祭拜“海上女神”天后圣母妈祖的场所,始建于明朝,现在的天后宫是在原址上重建的,妈祖坐像达5.3米高,是广东省最大的妈祖坐像。围绕着天后宫,在街区里的4个方位分布有四海龙王的浮雕,寓意四海龙王朝圣母,四海升平,风调雨顺。不到天后宫祈福,不算到过巽寮湾。
后前往游览【惠州西湖】、西湖位于市区内并誉为“苎萝西子”,以山水风光、人文景观为主体的国家重点风景名胜区, 也是国家“AAAA 级旅游区”。漫步苏堤(西湖八景之一,平堤相思水,两岸杨柳舞风,宛若一条绿色丝带飘于湖中)于西新桥欣赏西湖平湖景色抵达孤山广场,观苏东坡“不辞长作岭南人”的著名诗句及塑像。【参观泗洲塔、苏东坡塑像、九曲桥、点翠洲】.


随后根据航班时间,送往惠州机场,乘机返回上海浦东机场,结束愉快旅程。


时光不老
我们不散
费用 · 包含
1、【交通】 上海-福州/惠州-上海往返经济舱(不含机建燃油税140元/人);(航班时刻以出团前通知为准,如遇时刻调整、延误、晚点等意外事件,造成行程延期或取消等,由客人自行承担,持有效期内身份证(不带有效证件以及未能在规定时间内到达造成无法上飞机的,损失由客人自行负责)
2、【用车】旅游空调车(确保每人一正座)
3、【导服】优秀导游服务(分段安排导游)
4、【餐饮】用餐共5早7正。(餐餐有特色,平均餐标50元)
泉州·姜母鸭、潮汕·牛肉火锅、南澳岛·海鲜餐
潮汕·香卤鹅、巽寮湾·海鲜大盆菜、闽南风味餐
巽寮湾·海鲜烧烤+篝火晚会
5、【住宿】全程入住4-5钻酒店,升级一晚巽寮湾(海景房),升级3晚潮汕5钻酒店连住;
6、【保险】含旅游意外险(解释权归保险公司所有)。
7、【景点】全程包含行程内所列景点第一道大门票;(已按团队门票核算价格,老人不再退门票差价)
8、赠送项目如遇因人力不可抗力因素,以至于不能赠送的,不退任何费用!所有景区门票为旅行社统一采购优惠套票,所有优惠证件不退任何费用!
费用 · 不含
1旅游意外险;(出游有风险,建议游客购买个人意外)
2 自由活动期间的餐食费和交通费;
3 因交通延误、取消等意外事件或战争、罢工、自然灾害等不可抗拒力导致的额外费用;
4 因旅游者违约、自身过错、自身疾病导致的人身财产损失而额外支付的费用;
5“旅游费用包含”内容以外的所有费用;其它自费以及加点项目费用;
6 所在城市到机场的往返交通费用;航空意外险;
7、单房差680元/人;
8、机建燃油税140元/人;
9、景区小交通:古城电瓶车往返20元/人;
10、必消套餐:498元/人 (请报名时随团费一起交清)
南澳岛渔排体验+听潮剧、看英歌舞、品功夫茶
篝火晚会+升级7大特色餐+升级3晚5钻1晚海景房
特别告知:如不认可上面费用,则不能参加此次行程,此套餐不能拆分,不用不退费,敬请谅解。
备 · 注
1、 通知客人携带有效二代身份证原件。入住酒店!
2、 有关法规:因人力不可抗拒的因素(如天气变化、自然灾害、航班、火车、轮船延误取消交通工具及航空管制等)造成行程延误或费用增加及损失由游客自行承担,我社只负责协助办理相关事宜;未产生的费用我社按照实际成本退还。因道路交通事故造成甲方人身伤害及财物损失,意外险赔偿按《中华人民共和国交通事故处理办法》进行赔偿。
3、 行程中途经的休息站,加油站,公共卫生间等地停留仅供休息和方便之用,不建议游客购物,游客因购物产生的纠纷与本社无关。
4、 旅客在旅行过程中,如有意见请及时与我社负责人联系协商解决,如未打电话联系的散团后有任何异议我社恕不受理。团友投诉以在当地填写的意见反馈表及签字证明为准,请各位团友认真填写。恕不受理团友因虚填或不填意见书而产生的后续争议。
5、 因游客个人原因,中途离团视为游客单方取消合同,费用不退,离团后所有的安全责任由游客本人负责,并向导游出具书面形式的离团证明书(证明书内容需包含:离团原因,离团起讫时间、不退费用及责任自负等)。赠送项目发生优惠、免票、自愿放弃、或因航班时间、天气等人力不可抗拒原因导致不能赠送的,我社不退任何费用。
6、 景区参观游览期间禁止去景区明示不能进入的区域活动,否则后果自负。
7、 旅行社对游客不承担监护权;游客须自行保管自己贵重物品,如游客因自身原因遗失物品,由本人负责。旅行社及导游有义务协助寻找或报案,但不负责赔偿。
温馨 · 提示
1. 请客人自备港澳通行证及有效签注;
2. 如遇人力不可抗拒因素(塌方、堵车、自然灾害)或非旅行社原因造成的意外情形导致景点无法正常游览,我社只负责退门票成本价(非挂牌价)若游客无法正常游览,由于此价格为打包价,我社负责退回实际不产生的费用(如:用餐,住宿,门票);行程中如遇不可抗力因素发生团队滞留而产生的费用由客人自理。我社协调解决。
3. 出团前,请游客再三检查证件是否齐全,成人凭有效身份证或护照,儿童凭户口簿原件登机;
4. 出游有风险,建议游客购买个人人身意外险。当地发生意外事故,游客须第一时间告知我社或地接相关工作人员,以便备案,方便日后处理理赔!
5. 在处理投诉方面问题,以游客旅游结束时自愿填写的旅游意见单为主要依据.
游客参团必须认真阅读本行程,确认本人身体健康状况适合此次旅游活动,承诺如本人疾病突发出现健康方面意外导游仅有组织抢救、送医责任,其它责任与旅行社无关、请考虑自身身体状况再报名参团前往目的地旅游。
特
别
提
示
1. 此团最低成团人数20人,不足出团人数我社将提前通知,客人可选择退团或更改我社其他团期(无损失无赔偿)。
2. 违约损失:如旅游者一旦预订本次行程因个人原因临时取消,根据取消时间需向乙方承担如下损失:出团前15天以上取消的,承担机票或火车票损失费+合同违约金;出团前15天内取消的,承担机票或火车票损失费+车位预订损失费800元+合同违约金;出团前24小时内取消的,承担机票或火车票损失费+车位预订损失费800元+酒店预订损失费300元+合同违约金;
3. 火车票预售期为30天,进出广东火车票资源紧张,我社不接受指定中下铺、同张订单客人必需在同一个车厢的要求,但我社会尽量协调出票,敬请见谅;散客机票不指定航班,机票一经出票不得签转、更改、退票,航班时间以票面为准。游客自身原因造成名字或者身份证号码错误、或者隐瞒其为国家登记的失信人身份,造成不能登机或另外产生费用,我社不承担责任!
参团者需身心健康,若有病史(例如心脏病、哮喘、腰椎病等不适合长途旅行者)应该在参团前告知旅行社。有过心脏搭桥,严重高血压之类的疾病不建议报名;年满70岁以上老年游客需签署健康申明及家属担保签署。
微信扫描下方的二维码阅读本文

