

▼
如果说
有哪个国家值得你一去再去
那斯里兰卡一定是你的最佳选择!
这里是马克·吐温称赞的
“世界上最美丽的岛屿”
惊艳了《孤独星球》的微笑国度

雨露阳光、沙滩山川、季节洋流
这里拥有迷人的海滩和神秘的雨林
比东亚便宜,比马尔代夫浪漫
除了雪,这里拥有一切!

远看狮子岩
不用去泰国
就可以体验千年佛教的传承
欣赏世界文化遗产的壮丽景色

走进米内日亚国家公园
不用去非洲
就可以看到庞大的象群
绿草茵茵的湖畔寻找水源和嫩草

古老的寺庙、特色的舞蹈、悠久的历史
你可以在悠闲的海岛时光中
拓宽视野,增长知识

此外
我们还特意安排马来西亚之旅
一起打卡现代且极具包容的南亚国度
去领略双峰塔的魔幻雄伟
为你的旅行增添别样的风味

斯里兰卡&马来西亚双国8日游
5999元/人起,升级网评5钻酒店
从印度洋的碧波荡漾,到山间的云雾缭绕
漫步在金色的沙滩上,感受海风轻拂
与锡兰象来一场亲密接触合影
又或是体验《千与千寻》同款的海滨火车
……
踏上这片神奇的土地,留下珍贵的回忆
纵享梦幻海岛的欢乐时光!







行程详情
D1:
上海-吉隆坡
食:-丨宿:4钻酒店
乘坐当天航班飞往斯里兰卡首都科伦坡,抵达后入住酒店休息。
D2:
吉隆坡-科伦坡
食:早中丨宿:5钻酒店
国家皇宫
早餐后,前往国家皇宫。它是马来西亚最高元首(Yang Di-Pertuan Agong)的官邸。这座占地241.5英亩(97.65公顷)的国家皇宫坐落于吉隆坡大使路,其雄伟的外观显现了君主立宪制在马来西亚具有崇高的地位。
独立广场
独立广场坐落在苏丹阿都沙末大厦对面,因1957年8月31日马来西亚国旗在此第一次升起,象征独立而得名。广场南端竖立着一支高100英尺的旗杆,以纪念这个历史时刻。广场的草坪十分柔软,可以随意进入。
双峰塔
吉隆坡石油双塔曾经是世界最高的摩天大楼,目前仍是世界最高的双塔楼,也是世界第十六高的大楼。
晚乘机飞往斯里兰卡首都科伦坡,抵达后入住酒店休息



D3:
科伦坡-西格利亚
食:早中晚丨宿:5钻酒店
圣玛丽教堂
早餐后前往圣玛丽教堂参观,这是尼甘布最豪华的教堂。1874 年开始修建,精雕细刻,总共修了 50 年。 教堂装饰庄严典雅,十分讲究。走进这座巨大的教堂内,立即感受到西方天主教的气势宏大和内涵丰富。巨大的壁画,缤纷的雕塑,高大的空间,肃静的氛围,华丽的装饰, 虔诚的信徒。所见所闻感受到的是一种宗教信仰的力量和气场。
丹布勒
后驱车前往丹布勒。丹布拉位于斯里兰卡的中心位置,是一座宁静的古城。
丹布勒石窟(外观)
丹布勒最名的就是丹布勒石窟,已被列入世界文化遗产。
狮子岩(外观)
随后乘车前往狮子岩,它是斯里兰卡的“最不可错过”,见过它的人都为之惊叹,它与已经消失的古巴比伦空中花园有点异曲同工之妙,被共同称为“世界第八大奇迹”!狮子岩古城坐落在距离地面200米的狮子岩上,以斯基里亚壁画闻名于世,斯基里亚壁画是斯里兰卡历史上唯一流传下来的非宗教题材壁画。古城是堡垒式的城池,体现了当时成熟的城市间规划。古城建于5世纪达都舍那王朝时期,据说是达都舍那王朝斯里兰卡王朝王子卡西雅伯轼父篡位,其兄莫加兰逃往印度。为防莫加兰复仇,卡西雅伯遂于“狮子岩”修建该城,与同为世界自然和文化遗产的印度尼西亚婆罗浮屠、柬埔寨吴哥窟和印度阿旃陀石窟齐名。这座狮子岩上的古城是世界第八大奇迹,它不仅是斯里兰卡最让人印象深刻的地标,还是具有考古意义的文化遗产。去斯里兰卡,别忘了一睹这座雄伟别致古城的芳容!



D4:
西格利亚-康提
食:早中晚丨宿:5钻酒店
米内日亚国家公园
早餐后前往米内日亚国家公园。斯里兰卡全国拥有多达九个国家公园,其中米内日亚国家公园虽属面积较细小的一个,但占地也有九十平方公里,而园内那个玛哈辛国王在三世纪修建的巨大蓄水湖,面积更是该国数一数二的。蓄水湖区在旱季时露出青草,吸引附近生物到来栖息,包括来自马塔拉、波隆纳鲁瓦和亭可马里等地区的象群,也会在这时,来到绿草茵茵的湖畔寻找水源和嫩草,有时会多达2-300头。所以米内日亚国家公园是该国其中一个最重要的大象栖息地。为保护区内生态及蓄水池的水质,当地政府在 1938 年已划之为野生动物庇护区,1997 年 8 月 12 日正式成为国家公园。
后驱车前往康提。
佛牙寺
下午游览著名的佛牙寺。这里是供奉佛祖、佛牙和舍利子的圣殿 ,供桌上堆满紫色睡莲和白色鸡蛋 花 ,白衣白群的男女老少席地而坐 ,双手合十 ,虔诚地诵读着经文 ,静静的献上属于你的莲花 ,感受一个被佛法浸润的国度 ,她会让你心生喜欢 ,向往不已 ,这里供奉着世界上仅有两颗的佛祖释迦牟尼的佛牙舍利之一 ,就连总统就职也要先来这里进行朝拜 ,佛牙寺在这个国家的地位和意义也就不言而喻了。
康提湖
从佛牙寺出来就是康提湖,金色的湖面映衬着旁边的金顶佛牙寺 ,沿着康提湖畔漫步 ,一切都是那样的宁静和谐 !
康提舞
赠送欣赏:斯里兰卡特色文化表演康提舞 (注:此为赠送项目 ,若无时间游览费用不退)



D5:
康提-南部海滨
食:早中晚丨宿:5钻酒店
锡兰茶场
早餐后前往锡兰茶场免费品尝锡兰红茶,斯里兰卡中部地区气候凉爽,是锡兰红茶的诞生地,1893年后锡兰红茶得到了在芝加哥世博会上得到了世界的肯定,从此中国作为世界茶叶最主要供应国被斯里兰卡所取代。(茶厂有售卖茶叶行为,非我社安排购物店)
高跷渔夫
观赏斯里兰卡独特的钓鱼方式高跷渔夫,斯里兰卡最有名的立钓,是全世界海洋民族中最为特殊的一种捕猎方式,渔民们将木杆插入海水中,涨潮时就立或坐在木杆上垂钓,退潮时整铺休息,技术高超,随著潮来潮去,但并不受其影响,令人叹为观止,难得一见。
加勒古城
午餐后前往随后前往南部海滨度假区,游览加勒古城。加勒最初是由葡萄牙人所建,但之后被荷兰人所夺下,荷兰人占据该城后,便把原来的城墙修得更加坚固,且在城墙内兴建带有欧洲风情的建筑,这让这座古城成为当时南亚地区少数拥有已过风情并融入当地传统的城市。充满异国风情,徜徉在仿若荷兰小镇般的巷陌,路过每一座张扬着鲜艳花草的院落,时而有人站在窗口挥手微笑,惬意悠长。返回酒店。



D6:
南部海滨
食:早晚丨宿:5钻酒店
酒店自由活动 ,享受休闲度假的美好时光 …
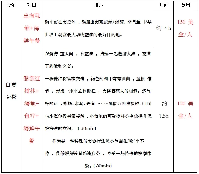
推荐自费:
1、船游红树林+海龟+鱼疗+海鲜午餐
2、出海观鲸+海鲜午餐
D7:
南部海滨-科伦坡-送机
食:早中晚丨宿:飞机上
海上小火车
于指定时间集合返回到首都科伦坡,驱车前往科伦坡,途中乘海滨火车抵达科伦坡市区,追寻《千与千寻》的足迹,体验风景最美的海滨火车线路。
科伦坡市内观光
抵达后科伦坡市内观光:独立广场和市政厅大楼(外观),shiva寺庙(入内参观),国家博物馆(外观), 班达拉奈克国际会议中心(外观);
之后前往机场,飞回中国,结束斯里兰卡愉快行程。



D8:
科伦坡-吉隆坡-上海-温暖的家
食:-丨宿:-
抵达上海结束斯里兰卡之旅 ,回到温暖的家。
~【完】~
• 费用包含 •
大交通:上海-吉隆坡-科伦坡往返机票经济舱含税,团队机票不签不改不退;
住宿:行程中注明酒店为双人间住宿 ,不提供自然单间; 斯里兰卡为英式酒店 ,与国内标准不同 ,多数为两张床合并一起的双人间 ,不能全部保证标间或大床 房 (酒店对由此产生的投诉不会有任何赔偿);
用餐:行程内所注明的餐 ,其中酒水、饮料客人自付(飞机上餐食由航空公司提供); 全程空调旅游车 (斯里兰卡段) ;
门票:行程所列景点门票 (斯里兰卡段) ,(导游有权在不减少景点的情况下调整 行程景点顺序);
用车:当地旅游大巴,保证一人一正座;
领队、导游:满10人安排随团领队;当地中文导游或英文导游+中文翻译
保险:出境旅游意外险;
参考酒店:尼甘布:Amora Lagoon / Regenta Arie Lagoon / 或同级;
锡吉里亚:Tropical Life Resort and Spa/Nivadoo Resort Sigiriya或同级;
康提 :Victoria Golf Resort / Serendib Signature Resort /或同级;
南部:Jiejie beach hotel /Citrus Waskaduwa/ Turyaa Kalutara或同级;
• 费用不含 •
1、如产生单人需补单房差 2000 元/人;
2、非日程安排所引起的费用;
3、疾病医疗及意外伤亡事故发生的费用;
4、酒店内电话、传真、洗熨 、收费电视 、饮料等费用;
5、理发 ,电话 ,烟酒 ,行李搬运等私人费用;
6、当地部分景点收取照相机和摄像机的费用: 约 100 卢比/台;
7、出入境的行李海关课税 ,超重行李的托运费、管理费等;
8、境外个人违规违法所产生的费用;
9、因个人疏忽、违章或者违法引起的顺势赔偿费用;
10、旅游费用不包括旅游者因违约、自身过错、自由活动期间内行为或自身疾病引起的人身和财产损失;
11、因不可抗力的客观原因和非我公司原因 , (如天灾 ,战争 ,罢工等) 或航空 公司航班延误或取消 ,领馆签证延误等特殊情况而产生的额外的费用。
12、服务项目未提到的其他一切费用。
13、旅游意外险 (强烈建议自行购买旅游意外险);
14、斯里兰卡为小费制国家 , 需要完团时另行支付小费给英导、 旅游车司机及助 理 ,请理解。在酒店如要行李员帮忙拿行李 ,通常要付小费。
• 儿童费用 •
儿童不占床成人价格而基础上-700元
• 特别注意 •
1.游客不得参观或者参与违反我国法律、法规、社会公德和旅游目的地的相关法 律、风俗习惯、宗教,禁忌的项目或者活动。
2.请游客在报名时自行检查护照有效期是否有6个月以上,以免造成不必要的损失。
3.万一遭遇强盗时,最好不要强力抵抗,以保护自身安全为要,镇静记住歹徒外 形,以利警方破案。遭窃盗或意外事故后,请立即通知导游,并在导游协助下,前往当地警察局或驻外使领馆,并申领遗失或被窃证明文件。客人境外东西由于 自己不小心不慎遗失,报案过程中所产生的一切费用客人自理。
4.紧急时,如果语言不通,就用表情或肢体语言表达,不要一味忍耐或保持沉默,而失去先机。
5.旅行途中身体若有不适,马上告知导游或同行人员,尽速送医治疗,途中如有诊疗、住院或购买药品,应索取诊断书及治疗证明单。
6. 如果携带信用卡,请在国内提前向发卡银行确认激活,开通信用卡境外使用服务 。
7.下车时请记住车号、车型。如迷路请站在曾经走过的地方等候、切不可到处乱 跑,最稳当是随身携带酒店卡,在迷路时打车回酒店。
8.斯里兰卡禁止携带香烟入境,一旦发现将被罚款。
• 游客须知 •
航班与行李携带
1. 航班起飞前落地后 ,请务必反复确认登机口和登机时间 ,并请提前 45 分钟 抵达登机口。航班登机口可能临时变更 ,请留心机场广播或导游提示 , 以免误机。
2 . 一般航空公司免费托运行李额度为每人 1 件 ,每件不超过 20 公斤 , 超过则 需收费; 手提行李以不超过 2 件 ,合计不超过 18 公斤 ,超过限制者 , 以托运 为准。 超过 100 毫升的液体行李(包括饮料、 洗浴用品、 化妆品等)、打火机、 指甲钳、各式刀械等 ,不得手提上机 ,需以托运方式处理,具体规定可能根据安 全形势发生变化 ,详情请事先向航空公司查询。
3. 请将贵重物品或易碎物品或随时要取用物品放在手提行李箱内。例如:自备 药品、摄象机、照相机等。护照、机票、现金等贵重物品请务必随身携带 , 以免丢失。
4. 领取行李时如发生行李遗失或损坏的情况 ,请及时告知导游 ,由导游协助向航空公司办理相关手续或申请相关索赔。
海关与出入境
1. 入境时 ,请谨慎确实回答当地移民官的询问及检查 ,携带之现金、支票或其 它外币亦应确实申报 ,如被发现不实或不符 ,可能遭到拒绝入境 , 甚至被罚款或 拘禁。
2 . 是否给予签证、是否准予出、入境 ,为有关机关的行政权利。如因游客自身 原因或因提供材料存在问题不能及时办理签证而影响行程的 , 以及被有关机关拒 发签证或不准出入境的 ,相关责任和费用由游客自行承担。
3. 当您离境时 ,一定检查海关是否给您的护照盖了清晰的离境章 , 它是您已经 回到中国的唯一凭证如果没有盖章或者章不清晰无法辨认 , 由此造成不必要的损 失 ,非常抱歉只能由本人承担!请您谅解的同时也请您自己务必仔细留意!
气候与穿着
1. 带好应季衣物 ,以免天气变化较大容易着凉、感冒。
2. 请尽量准备好防日晒、防雨、游泳时所必备的遮阳伞、太阳镜防晒霜、泳装等等。
3. 鞋子以平底轻便的运动鞋为宜 ,女士请尽量不要穿高跟鞋。
旅游保险
1. 本公司要求组团社必须为旅客购买旅游意外保险 , 以更全面保障旅客利益。
2. 外出长途旅游 ,可能会因水土不服而令身体感到不适。故应准备些常备药物, 以备不时之需。携带常备药物时 ,应避免是粉剂 , 以免被误为违禁品。孕妇及年 长者或健康状况不良者 ,宜有家人随行。
3. 患有心脏病、糖尿病等慢性疾病者应随身携带药物 ,并听从医生指示服用 , 不随便吃别人的药。且应提前到医院索取附有英文说明的诊断书备用。 以确保在 国外发病时 ,可获得妥善治疗。
旅游责任
1 . 本公司所不能控制之特殊情况下 ,如战争、 政治动荡、 天灾、 恶劣天气、交 通工具发生技术问题、 罢工及工业行动等 ,本公司有权在启程前或出发后取消或 替换任何一个旅游项目 ,亦有权缩短或延长旅程。而所引发之额外支出或损失, 概与本公司无关 ,团员不得借故反对或退出。
2. 行程中所安排之机票/船票/车票/酒店或观光项目 ,均属团体位 ,一经出发 前确认及订购后 ,不论任何情况下而未能使用者 ,概不退回任何款项。
3 . 请严格遵守团队出发当日的集中时间 、 境外行程安排中及返回的各个集合时间。 为保证大部分游客的利益 ,避免极小部分游客因迟到而影响全团游客行程安 排 。如有小部分游客未按照指定抵达集合地 ,经该团其他全部游客签名 ,导游将 根据事先约定时间准时出发。 因此产生的该部分游客的损失(如出租车前往下一 目的地的费用或前往目的地的机票等一切相关费用)由迟到的游客自行承担。 如 团员故意不遵守规则或妨碍全团游客正常活动及利益时 ,本公司工作人员有权取消其参团资格。所缴费用恕不退还 ,而该团员离团后一切行动与本公司无关。
4. 团员须遵守各国政府之条例 ,严禁携带违禁品 ,违例者须自行负责。
行程须知
1. 公司保留对上述行程的最终解释权 ,请以出发前确认行程为准 ,本公司有权 对上述行程次序、 景点、航班及住宿地点作临时修改、变动或更换 , 景点不会减 少 ,敬请谅解。
2. 全团必须同进同出 ,不允许中途脱团。
3. 由于团队行程中所有住宿、用车、景点门票等均为旅行社打包整体销售 ,因此若游客因自身原因未能游览参观的则视为自动放弃 ,旅行社将无法退费用。
4 . 本社有权根据景点节假日休息 (关门) 调整行程游览先后顺序 ,但游览内容不会减少 ,标准不会降低。
5. 旅游期间 ,尽量避免到偏僻的地方。出行时尽量结伴而行 ,以便相互照顾。 留意下榻饭店的名称和地址 ,最好向前台索取一张饭店名片 ,随身携带 ,以便外 出后能够顺利回到酒店。请您在境外期间遵守当地的法律法规 ,以及注意自己的 人身安全。
6. 行程中如遇客观原因导致团队无法用餐 ,领队会在抵达前提前告知您 ,并按 标准进行整团退餐 ,请您谅解。
7. 观光时 大件行李可放在旅游车上 ,贵重物品一定随身携带 ,以免丢失。
8. 行车过程中严禁在车中行走、起身去取、捡物品 ,以防受伤。
酒店须知
1. 斯里兰卡酒店为绿色环保酒店 , 酒店内不提供牙膏、 牙刷、 拖鞋、 洗发水、沐浴乳等洗漱用品 ,请客人自备。酒店房间中迷你吧和冰箱中的食品以及饮料是 需要客人付费的 ,请客人注意。房间内打电话都会由电脑记入帐户 ,等办理离店 手续时 ,前台会通知客人交费 (客人自付) 。
2. 饭店一般有收费电视及免费电视两种 ,使用前请问清服务员或导游收费标准、 操作方法及注意事项 ,以避免不必要的损失。
3. 如遇展会等特殊情况导致团队酒店房间紧张 ,有些酒店会距离市中心较远, 并可能临时调整住宿城市 ,望您谅解。
4. 酒店早餐都比较一般 ,相对其他国家来说 ,显得量少而且简单 ,通常只有面包、咖啡、茶、果汁等 ,入乡随俗请游客理解。
5. 根据有关行业规定 ,旅行社有权根据旅行团团员情况 ,自行调配房间住宿情 况 ,如需单间 ,单差费用自行负责 (包括加床和夫妻分开住宿) 。
• 购物补充协议 •
全程无购物店,茶厂有售卖行为、及导游车售行为均非我社安排购物店。
• 自费项目补充协议 •
经旅游者与旅行社双方充分协商 ,就本次旅游的自费项目达成一致 ,旅游者自愿 签署本补充协议。
1.斯里兰卡旅游期间本人除了参加常规行程以外 ,还自愿参加以下的自费项目 ,自费项目完全属于个人自愿的情况下所参加的。
2. 自费项目预定交款后途中由于自身原因参加不了或不参加 ,请恕本公司不给予 任何退款。
3.旅客需遵守导游告知的集合时间 ,以免延误行程或影响其他客人按时活动。
4.斯里兰卡属于热带雨林海岛景点 ,关系到吉普车、船只和出海情况等因素 ,同时旅行团人员偏多 ,请预先跟导游预订所需要参加景点内容。自费活动 (自愿 参加 ,无强迫 ,价格仅供参考 ,具体以当地确认为准) 自费活动满 6 人起安排。

• 违约条款 •
旅游者违约:
在行程前解除合同的 ,必要的费用扣除标准为:
行程前违约金
行程前 29- 15 日 5%
行程前 14-7 日 20%
行程前 6-4 日 50%
行程前 3- 1 日 60%
行程开始当日 70%
如按上述约定比例扣除的必要的费用低于实际发生的费用 ,旅游者按照实际发生 的费用支付 ,但最高额不应当超过旅游费用总额。
因部分旅游资源需提前预订的特殊性 ,本产品线路在旅行社成团后至出行前 29 天外取消的 ,也将产生实际损失 ,具体损失包括但不限于机票、酒店等 ,如旅游 者需要取消订单 ,应及时联系旅行社 ,旅行社除协助旅游者减损并退还未实际发 生的损失费用外不再承担其他赔偿责任。
旅行社违约:
旅行社向旅游者退还已收取的全部旅游费用 ,并按下列标准向旅游者支付违约金:
行程前违约金
行程前 29- 15 日 5%
行程前 14-7 日 20%
行程前 6-4 日 50%
行程前 3- 1 日 60%
行程开始当日 70%
如按上述比例支付的违约金不足以赔偿旅游者的实际损失 ,旅行社应当按实
际损失对旅游者予以赔偿。
微信扫描下方的二维码阅读本文

