


想沉浸式触摸苏联记忆
除了俄罗斯
还有这个欧亚十字路口的“小巨人”
「格鲁吉亚」

这里曾是苏联加盟共和国
随处可见的苏联式建筑和城市规划
尽显两国交融的深刻印记
这里更是前苏联领导人斯大林的故乡
苏联时期建造的斯大林纪念馆
陈列着的专列与旧物的展厅
无不凝固着格鲁吉亚与苏联交织的命运

当苏联往事沉淀为高加索山脉的剪影
格鲁吉亚正低语着一段激荡时代的故事
这条专为历史追寻者设计的线路
将带您穿透时光
走进苏维埃记忆最深刻的腹地

从遍布苏联遗韵的第比利斯
到斯大林出生地戈里
再到军事腹地古多里
每日景点不重样
用7天时间,带你走进历史现场
沉浸式感受20世纪的宏伟篇章

专业中文领队24小时陪同
带你了解苏联时期的格鲁吉亚
近距离看伟人生活痕迹
全程串联苏式记忆与格鲁吉亚风情
圆你一场全网无代餐的苏联情怀之旅!

01
纯玩无购·精品跟团
团型&品质双提升!
全新升级精品团
享专属管家服务
24小时中文领队全程陪同
7天真纯玩真体验
0套路无购物
品质看得见!

02
五星航司·全国联运
产品经理亲选
五星航空中国国航
乌鲁木齐直飞
全国免费联运
家门口就能出发!

03
全程4钻·精品住宿
摈弃脏乱差的偏远小旅馆
全程网评4钻酒店
甄选欧标正规酒店
整洁舒适,卫生符合当地标准






04
精华全含·美景深览
全新线路,全新体验
避开人从众,探秘更小众的景点
一次行程多重体验,深度环游!
斯大林博物馆


斯大林专列
旱桥市场

木偶剧院钟楼
俄格纪念碑


《孤独星球》封面
阿纳努日要塞
斯提潘茨明达圣三一教堂

圣三一大教堂

和平大桥

格鲁吉亚母亲雕像

行程详情
D1:
(全国联运)-乌鲁木齐-第比利斯
食:-丨宿:网评四钻酒店
全国各地乘机飞往乌鲁木齐转机飞往格鲁吉亚首都第比利斯,抵达后入住酒店休息。
D2:
第比利斯-古多里-戈里
食:早中丨宿:网评四钻酒店
早餐后,乘车前往古多里。
阿纳努里城堡(外观)
途中游览阿纳努里城堡,是公元13世纪由格鲁吉亚皇室的一名公爵所建造,后来在17世纪时加建了修道院,成为了今天的模样。城堡坐落在一片美丽的湖泊旁边,远处山脉延绵,晴天的时候非常美,众多旅游者认为这里是格鲁吉亚颜值最高的地方之一,目前是一处准世界文化遗产。
俄格纪念碑(外观)
随后出发去卡兹别克沿途游览俄格纪念碑,这里可以欣赏到格鲁吉亚军事大道的宏伟和高加索雪山的壮丽。
卡兹贝吉
之后沿前苏联时代开拓的世界最美高速公路-军功大道前往高加索山区的卡兹贝吉。欣赏卡兹贝吉雪山风光,天气晴朗时,可以清楚眺望海拔5047米的卡兹贝吉山和覆满白雪的高加索山脉。它是格 鲁吉亚第三高峰,这里有很多古希腊神话和历史宗教的遗迹。
斯特潘茨明达圣三一教堂(外观 )
游览位于陡峭山崖上的斯特潘茨明达圣三一教堂,这是世界上距离天空最近的教堂,耸立在悬崖之上, 见证着格鲁吉亚的历史和风雨变迁,教堂 海拔2170米,是格鲁吉亚的名片景观,上海世博会的格鲁吉亚展厅背景图就是这里。
备注:
如遇下雪封山俄格纪念碑和圣三一教堂则更改为季瓦利教堂(入内)+“生命之柱”大教堂外观
入住酒店
游览结束后前往哥里住酒店休息。



D3:
戈里 — 第比利斯
食:早中晚丨宿:网评四钻酒店
酒店早餐后, 前苏联统治者斯大林的故乡--戈里。
斯大林博物馆以及斯大林专列(入内)
酒店早餐后,前苏联统治者斯大林的故乡--戈里,抵达后参观斯大林博物馆以及斯大林 专列,纪念馆内陈列着有关斯大林生平的各种珍贵图片、史料 和物品,包括斯大林的办公桌、铜制坦克模型、各国领导人赠送的礼品和一节装甲防弹的列车车厢,斯大林生前总是乘它出行视察。如今,来斯大林故居博物馆参观多少有点儿朝圣的意味。斯大林故居,在这里度过了他的童年和少年时光。
哥里堡垒
哥里堡垒,也被称为Goris Tsikhe,是格鲁吉亚哥里市的一座历史悠久的堡垒。它位于市中心的一座高山上,享有城市和周围乡村的美景。
哥里堡的历史可以追溯到 7 世纪,但目前的大部分建筑可以追溯到 13 世纪和 18 世纪。要塞曾经是保护哥里市及周边地区的重要军事要塞。随着时间的推移,这座堡垒多次遭到袭击和破坏,包括 13 世纪的蒙古人和 16 世纪的奥斯曼帝国。它也受到几次地震的影响。
第比利斯
下午返回第比利斯。


D4:
第比利斯
食:早中丨宿:网评四钻酒店
圣三一大教堂(入内)
早餐后游览圣三一大教堂,位于第比利斯市Mtkvari河左岸伊利亚山上,建于1995-2004年间,是格鲁吉亚自 苏联解体以后,也是有史以来,修建的最大教堂,现在是格鲁吉亚东正教母堂。大教堂建筑群包括院墙、钟楼,若干小礼拜堂等。主建筑高近100米,是格鲁吉亚最高的教堂,从第比利斯各个角度几乎都能看到。
和平大桥(外观)
和平大桥是第比利斯市区的库拉河上横跨着一座时代感超强、很酷的现代建筑。现在是第 比利斯的现代建筑地标之一。
西昂尼大教堂
西昂尼大教堂是格鲁吉亚东正教的建筑典范,保存了4世纪将基督教引入格鲁吉亚的圣女尼诺的十字架。
斯大林地下印刷厂
该地下印刷厂是苏联革命史上的关键遗产。1903 年在第比利斯设立,以合法石印厂为掩护,秘密印刷革命刊物。其精巧的隐蔽设计和卓越的组织能力,使之成为地下斗争的典范。
木偶剧院钟楼(外观)
一座老城里面久负盛名的木偶戏院,有些人称之为“钟楼”,但实际上这座出名的钟楼只是雷佐加布里兹木偶戏院的一部分而已,钟楼的底部是戏院的售票处。钟楼每小时会撞钟报时,上面的小窗口会打开并出现木偶人。
旱桥市场
旱桥市场被称为“记忆市场”的干桥市场以其苏联时代的怀旧物品而闻名。在这里,您会发现古董、二战勋章、华丽的剑、复古收音机、搪瓷雕刻和银饰等各种独特的物品。跳蚤市场是寻找独一无二纪念品的旅行者的理想目的地。



D5:
第比利斯
食:早丨宿:网评四钻酒店
全天自由活动,不含车导餐。
D6:
第比利斯 — 乌鲁木齐
食:早中丨宿:飞机上
梅特西教堂(入内)
酒店内早餐,乘车出发前往郊区开启一天的旅程。梅特西教堂最早创建于五世纪,坐落于Mtkvari河上方的山丘岩壁之上。这个区域也是第比利斯古城创建之初最早的几个居住地之一。据悉,国王Vakhtang I Gorgasali在此建立了一座教堂和一个堡垒作为国王的宅邸。据说,19世纪这里曾经作为监狱使用,高尔基就曾被关押在这里。
第比利斯之父(外观)
教堂一旁是第比利斯之父的高大骑马铸像。
纳里卡拉要塞山顶观景平台+观光缆车
(往返)(外观)
这处在峭壁顶端修筑起围墙的要塞,是公元4世纪为防守里海周边的游牧民族而建的,是包围第比利斯城的最后一道防线。纳里卡拉要塞是观看第比利斯老城的极佳去处。
十七世纪圆顶古硫磺浴池(外观)
古老的第比利斯温泉是利用塔博尔山地流出含硫磺矿物质的天然温泉水来沐浴,是当地人们交流情感的根据地。
格鲁吉亚母亲雕像(远观)
格鲁吉亚母亲雕像是第比利斯守护神,右手利剑,左手酒碗,寓意着朋友来了有好酒,敌人来了就用宝剑战斗!
第比利斯自由广场(远观)
位于第比利斯市中心的第比利斯自由广场,始建于19世纪沙俄统治的时期,原本这里叫埃里温广场,在苏联时代,这里改名列宁广场,1991年格鲁吉亚独立后,改名第比利斯自由广场,如今广场上的列宁像已经换成了圣乔治屠龙圆柱。
第比利斯地铁(入内)
它始建于前苏联,从 1952 年开始动工到 1966 年完工距今已有 50 历史。
【享用下午茶】




D7:
乌鲁木齐 — 全国
食:-丨宿:-
抵达乌鲁木齐飞回全国各地。
~【完】~
以上行程均为参考行程,实际以出团为准!
对入境后的游客请遵守当地相关法律法规、文明旅游、树立爱国形象;
(我们旅行社有提醒、告知义务)
• 关于签证(重要) •
1.签证材料:有效期6月以上空白页两页以上护照;
• 温馨提示 •
1.此旅游行程及游览内容仅供报名时参考之用,具体安排以出发前发放的出因通知书中最终确认行程为准!我社保留因政府因素、航空公司、天气等不可抗力因素调整行程或取消行程和重新报价的权利;
2.关于行程中不含门票景点的观光时间安排,我公司将秉承顾容为上的宗旨,根据各位贵宾对景点文化的喜好,结合当天的天气情况,合理安排大家观光时间,而不在行程中作出时间限制。
3.特别提示:行程所列酒店、用餐、车辆、航班、均以当地标准和航司航班为准,(行程所列航班仅供参考,以实际出票时间为准)如有特殊需求者请提前报备、否则视为默认;
5.机场集合时间至少提前三个小时;
6.请告知出行客人最终发团旅行社名称;
7.我社所提供的中转酒店均为经济型酒店,无星级标准,如需要更好的酒店请在报名时提出,否则视为默认;
8.如团内有心脏病、高血压及其他恶性疾病客人,请在报名时提出,如有隐瞒,在行程中发生的任何问题,我社不承担任何责任;
9.游客旅行时应遵守当地法律法规,如有违反情况,责任自行承担;
11.遵守“团进团出”原则,游客不允许中途脱团,如发生类似情况,我社将会立即报备有关部门;
12.出团前请自备常用药品,以应不时之需;
13.客人在游览景点过程中务必跟好导游,避免分散活动,如因个人原因遗漏行程景点,我社不承担任何责任;
14.出境前如需继续使用国内的手机卡进行通话或者上网,请自行拨打运营商客服电话,提前开通国际漫游服务;
15.行程中烦请客人一定听从导游及领队的安排,按照规定的时间和地点集合,以免浪费其他团员的时间;
• 费用包含 •
1.机票标准:国内起止全程团队经济舱机票及机场税,团队机票不允许改名、退票、改票、改期;不得跳段使用。(不含航空公司临时新增的燃油附加费);
2.用餐标准:行程中所列餐食,皆为当地特色餐食,如有中餐厅可为大家安排中餐(以行程为准)。如果不用餐或因个人原因超出用餐时间到达餐厅的,不再另补且费用不退。(用餐时间在机场候机或飞机上的餐食由客人自理);
3.景点标准:行程中所列景点的首道门票(不含景区内的二道门票及个人消费)。行程表中标明的景点游览顺序和停留时间仅供参考,我公司有权根据当地天气、交通等情况调整景点顺序,实际停留时间以具体行程游览时间为准;
4.酒店标准:标准为二人一房标准间,如需入住单间则另付单间差费用或我社有权利提前说明情况并调整夫妻及亲属住宿安排,若出现单男单女,领队有权拆分夫妻或安排三人间,若客人坚持占用单间需交付单房差费用,若客人拒绝交单房差,需住三人间或拼住,如遇地方性活动无法正常入住,旅行社有权调整入住酒店和城市,如遇特殊情况,将调整为同级别酒店,敬请谅解;
5.用车标准:空调旅游巴士(保证一人一座);
6.导游司机标准:全程专业中文领队/全陪、行程开始到结束,提供24小时跟踪服务;8.保险标准:旅行社责任险;
7.行程内赠送的景点及项目,如遇关闭或未举办,费用不予退还;
8.请认真阅读行程安排,以及航班,酒店,用餐,车辆,导游,领队等标准,如有异议请在报名时提出,旅行社重新报价,否则视为默认;
9.当地小费
• 儿童政策 •
6岁以下不占床减800元,6岁以上必须占床。
• 费用不含 •
1. 护照费用;
2. 不含杂费1500/人
2.全程单房差:2500元/人;
3.行程表以外行程费用;
4.行李物品的搬运费、保管费及超重费;
5.一切个人消费(如:电话、传真、电视付费频道、洗衣、饮料等);
6.旅游者因违约、自身过错或自身疾病引起的人身和财产损失;
7.非我社所能控制因素下引起的额外费用,如:自然灾害、罢工、境外当地政策或民俗禁忌、景点维修等;
8.客人往返各地起止机场的一切费用(如交通费、住宿费);
9.境外旅游意外伤害险(建议个人自行购买);
• 服务标准 •
1.景点说明:入内参观景点均含首道门票;景区内区间车自理。
2.行程说明:本社有权根据景点节假日休息(关门)调整行程游览先后顺序,但游览景点数量不会减少,标准不会降低;行程景点实际游览时间,以境外实际状况为准;
3.根据国际航班团队搭乘要求,团队通常须提前3-3.5小时到达机场办理登机手续,故国际段航班在当地下午15点前(含15点),晚间21点前(含21点)起飞的,行程均不含午餐或晚餐;
4.酒店住宿用餐标准:行程中所列酒店星级标准为当地酒店评定标准;当地习惯吃简单的早餐,酒店提供的早餐通常只有面包、咖啡、茶、果汁等;当地三、四星级酒店大堂都比较小,无商场,电梯每次只能乘坐两个人和行李,大部分酒店没有电梯;当地有些酒店的双人标准房会设置一大一小两张床,方便有小孩的家庭游客;还有些酒店双人房只设置一张大的双人大床,放置双份床上用品,有时是二张单人床拼在一起,用时可拉开;由于各种原因如环保、如历史悠久、如气候较温和等,较多酒店无空调设备;按照酒店惯例,每标间可接待两大人带一个1.2米以下儿童(不占床),具体费用根据所报团队情况而定;若一个大人带一个1.2米以下儿童参团,建议住一标间,以免给其他游客休息;
5.退税说明:游客未在旅游团指定商店购物造成未能退税及质量问题,旅行社不承担任何责任;
6.退费说明:如遇天气、战争、罢工、地震等人力不可抗力因素无法游览,我社将按照旅行社协议,退还未游览景点门票费用,但赠送项目费用不退;游客因个人原因临时自愿放弃游览,酒店住宿、餐、车等费用均不退还;
7.补费说明:如遇航空公司政策性调整机票价格,请按规定补交差价。机票价格为团队机票,不得改签换人退票;
8.如果旅游目的地国家政策性调整门票或其他相关价格,请按规定补交差价;
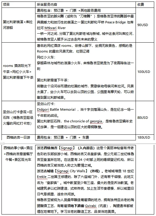
自费项目表 (高加索)
以下所列项目均是建议性项目, 客人本着“ 自愿自费”的原则选择参加, 部分项目 参加人数不足或资源不足时, 可能无法成行, 请知悉。

报名后因游客自身原因
取消参团的损失条款
1.定金留位;(4000元/人;取消定金不退)
2.团队出发前30天-15天取消,游客需支付50%团款损失(机位定金+酒店损失);
3.团队出发前14天-8天取消,游客需支付80%团款损失(机位定金+酒店损失+地接车、导、境外机票等费用);
4.团队出发前7天-0天取消,全款损失;
• 特别约定 •
1.由于不可抗力(如拒签无法入境、护照无名无姓等)不可归责于旅行社的客观原因或旅游者个人原因,造成旅游者经济损失的,旅行社不承担赔偿责任。如恶劣天气,自然灾害,火车延误,汽车塞车等不可抗力原因如造成团队行程更改,延误,滞留或提前结束时,旅行社不承担责任。
2.旅行社的全陪或导游人员及其他工作人员无法为游客提供一对一的服务,旅行社工作人员在接待游客报名时已经充分告知本行程中的注意事项和对游客身体健康的要求,旅游活动中游客必须注意自身安全和随行未成年人的安全,保管好个人财务,贵重物品随身携带。因旅游者疏于保管,自身财物丢失,被盗等导致的财产损失及不听从导游或全陪安排,私自行动引起的人身财产损失,旅行社不承担责任;
3.车辆行驶过程中严禁离开座位,以防受伤。第一排座位为全陪导游工作位,严禁他人入座;
4.未成年人必须有成年人陪伴方可参团,一起报名参团的成人即为其参团过程中的监护人,有责任和义务;
5.游客因退团或自愿放弃游览,景点门票费用、酒店住宿费用、餐费、车费等均不退还;
6.行程表中所列餐食,“X”表示该餐食不包含在行程中;机场候机时间段的餐食自理;飞机或邮轮等公共交通上的餐食以该公共交通公司安排为准;
7.航空公司规定,出票后,行程内所涉及的机票均不允许退票、改名、改线路、改期;
8.境外团队餐都是提前订好的,客人临时退团或自愿放弃、不退餐费;
9.境外景点门票需提前购买,如因自身原因放弃参观,景点门票费用不退,敬请谅解,实际停留时间以具体行程游览时间为准;
10.游客在享受旅游时光时,除依法享有权利外还需遵守中国及旅游当地的法规、政策、风俗等并需按照与旅行社订立的合同的约定履行相应义务,否则由游客承担相应法律及责任;
11.贵重物品不能办理托运,需随身携带妥善保管。现金携带不得超过6000美金,请勿携带海关违禁物品出入境。请勿携带动物毛皮,动物蹄骨类等海关违禁物品出入境;
12、如因客人自身原因而导致拒绝出入境,客人须承担由此产生的业务损失费包括机票及税金费用、境内外地接费用、签证费用等,另团款100%损失,恕无法退还,旅行社不承担任何责任;
13、甲方应和游客签署正规的旅游合同、附加协议、补充协议、免责协议、行程及注意事项的签字,同时就行程真实标准安排告知游客不夸大、不欺骗,否则因此产生的任何投诉均由甲方承担;
• 格鲁吉亚注意事项 •
>货币:1格鲁吉亚拉里≈人民币2.67元。出发前可在当地中国银行或者可在国际机场外汇窗口兑换。
>时差:中国和格鲁吉亚时差为(比北京时间慢4个小时),从国内的乌鲁木齐直飞格鲁吉亚,大概5个小时到第比利斯国际机场。
>交通:格鲁吉亚的公共交通系统不够发达,但是租车或者雇佣司机是很常见的选择。
>语言:格鲁吉亚的官方语言是格鲁吉亚语,但是许多人也能说英语或俄语。
>食物:格鲁吉亚的美食非常出名,建议尝试Khachapuri(奶酪面包)和Khin kali(肉馅饺子)。
>名胜古迹:格鲁吉亚有许多古迹和自然风光,包括Svaneti地区的古老塔楼、Georgian Military Road上的Gergeti Trinity Church和Vardzia岩石城。
>穿着:格鲁吉亚是一个相对保守的国家,建议尽量避免穿着暴露的衣服。
>购物:格鲁吉亚有许多独特的手工艺品,包括纺织品、瓷器、木制品和珠宝等。
>礼仪:格鲁吉亚人非常热情好客,建议在和当地人交流时保持礼貌和尊重。
>安全:格鲁吉亚是一个相对安全的国家,但是游客应该小心财物,尤其是在人多的地方。
>不参与任何集会游行活动,不接受传单、手册、旗帜等宣传品以及带有政党或政治组织标志的帽子、T恤等物品。
遇到集会游行等活动不围观,不跟随,未经同意不拍照或摄像。提高警惕,保管好重要财物。
注意交通安全,遵守交通规则;不横穿斜穿马路;如遇交通管制,听从警方引导。3.遇到失窃或意外伤害事件等紧急情况不要惊慌,立即报案并与中国驻格使馆联系。
微信扫描下方的二维码阅读本文

