

【单房差】
1200 元
【参考航班】
去程
上海浦东✈成都天府
3U6982 1510-1820
南京禄口✈成都天府
3U6914 1945-2225
常州奔牛✈成都天府
3U6986 1535-1810
合肥新桥✈成都天府
3U6924 1135-1350
芜湖宣州✈成都天府
3U6950 1035-1305
宁波栎社✈成都天府
3U6968 1200-1500
徐州观音✈成都天府
3U6974 1330-1600
长沙黄花✈成都天府
3U8768 2005-2155
杭州萧山✈成都天府
3U3177 0805-1150
杭州萧山✈成都双流
3U8912 1055-1350
(双流机场-天府机场,单程70公里,车程约1小时30分)
无锡硕放✈成都双流
3U8989 1040-1330
(双流机场-天府机场,单程70公里,车程约1小时30分)
成都✈开罗
3U3865 0130-0650
回程
开罗✈成都
3U3866 1445-0510+1
成都天府✈上海浦东
3U6981 1100-1350
成都天府✈南京禄口
3U6913 1555-1830
成都天府✈常州奔牛
3U6985 1225-1450
成都天府✈合肥新桥
3U6923 0825-1035
成都天府✈芜湖宣州
3U6949 0730-0945
成都天府✈宁波栎社
3U6967 0815-1105
成都天府✈徐州观音
3U6971 0740-0950
成都天府✈长沙黄花
3U8765 0800-0955
成都天府✈杭州萧山
3U3178 1800-2205
成都双流✈杭州萧山
3U8915 1535-1815
(双流机场-天府机场,单程70公里,车程约1小时30分)
成都双流✈无锡硕放
3U8983 1445-1715
(双流机场-天府机场,单程70公里,车程约1小时30分)







详细行程
D1
各地联运机场-成都
交通:飞机
餐食:X/X/X
住宿:机上住宿
自行前往各地联运机场,乘联运航班前往成都,后公司专业领队协助您办理登机手续,搭乘国际航班直飞前往埃及开罗。
行程说明:因出境手续杂,为确保您的顺利登机,请务必于出发前3小时准时到达指定地点统一集合!

D2
成都-开罗
交通:飞机/巴士
早餐:机上早餐
午餐:金字塔观景餐
晚餐:鸽子餐
住宿:开罗五星住宿
抵达埃及开罗后,领队协助办理入境手续,领取行李前往抵达大厅,由导游接机前往酒店,寄存行李并进行简单洗漱后前往游览【吉萨金字塔群】★入内(含首道门票,总游览约120分钟)位于吉萨平原上的吉萨金字塔是一个金字塔群的总称,而不是一座单独的金字塔,它们分别建造于公元前2600年至2500年,是古埃及文明的代名词,也是世界七大奇迹之一。【胡夫金字塔】它是迄今为止保存较完好的一座金字塔。胡夫金字塔的墓室入口在离地面18米的高度。进入内部不准照相,内部的甬道有灯照明。内部可以参观法老密室,密室是一个花岗岩砌成的小房间。【海夫拉金字塔】内部构造和胡夫金字塔一样,也可以参观法老墓室,墓室内依旧空空如也,唯有一个四方的空石棺,靠壁而放。好奇的话可以站在垫脚石上,往石棺内望一眼,里面同样空空如也。【孟卡拉金字塔】三座金字塔中较小的一座孟卡拉金字塔,可以欣赏它的外观,拍拍照。也同样可以进入参观。孟卡拉金字塔的入口要比胡夫和卡夫卡小的多,通过几级石阶便进入梯型通道。【卡夫拉河谷神庙】位于吉萨金字塔群中,就坐落在狮身人面像旁。该神庙由坚硬的花岗岩打造,虽然如今没有了顶,只残存着墙壁和石柱,却依然能感受到 其非凡的气势,精美的石柱雕刻值得欣赏。河谷神庙布局严谨,使用的石块巨大,做工精细。庙内有许多殿堂,是为法老举行葬礼和祭礼的地方。神庙的墙壁和屋顶之间原本有23座精美的卡夫拉雕像,但历经沧桑后只剩一座保留完好,如今被展示在埃及博物馆中。

【狮身人面像】提起埃及的金字塔,便会想到狮身人面像,与金字塔同为古埃及文明具有代表性的遗迹,作为埃及的代名词,距今已有约4000年历史。狮身人面像是一座人脸狮身的雕像,前爪向前卧在沙漠上,整个雕像高约22米,长约57米,除了前爪外,原来的狮身人面像头戴皇冠,身上还有圣蛇浮雕,并留有长须,脖子围有项圈。但经过几千年来风吹雨打和沙土掩埋,皇冠、项圈不见踪影。【大埃及博物馆】★入内(含首道门票,游览时间约120分钟)筹备20年,耗资70亿的大埃及博物馆官宣7月3日开馆!!!金字塔脚下,占地50万平方米,堪称“地球级文物仓库”!!!这里收藏者10万件古埃及珍宝,其中3万余件首次曝光,图坦卡蒙5000+件陪葬品全公开,纯金人形棺,黄金人字拖......法老的“土豪金套餐”闪瞎眼!!!如果您也是博物馆爱好者,大埃及博物馆此生必看!!!【汗·哈利利集市】(游览时间约60分钟)汗·哈利利市场是一个伊斯兰风格的古市场,由分布在几十条小街巷里的几千家个体小店组成,据说是阿拉伯世界最大的集市,来开罗必逛。迷宫般的街道两旁店铺一家挨一家,大都出售金银首饰、铜盘、石雕、皮货、地毯及其它埃及传统手工艺品,也有经营服饰、食品、土特产的小店。许多店主都会几句简单中文,市场中热情揽客的商贩与嘈杂的杀价声、四处弥漫的香料味与琳琅满目的小玩意,定会让您流连忘返。即使不买东西,这里也是感受当地风情和拍照的好地方。


独家赠送【悬挂教堂】(入内,游览时间约30分钟,若遇闭馆则改为外观)无论你是否信仰基督教,悬挂教堂都值得一去。《圣经》记载,耶稣一家曾来此栖身避难。始建于3世纪的教堂曾位于巴比伦城堡南门之上,教堂的中庭看似悬吊在走道上,因此得名。悬挂教堂是长方形会堂的造型。通过内庭进入圣堂,两排列柱支撑着拱券木造屋顶,将圣坛一分为三,镶嵌象牙的圣坛屏幕和大理石造的讲坛都是精品。在圣堂前端右侧,有一处非常特别的玻璃地板,你可以观看自己脚底的景象,感觉十分古怪。教堂内部的支撑石柱,以大理石制成,这些柱子象征着耶稣与他的12个门徒。其中一个以黑色玄武岩制成,代表后来背叛耶稣的犹大。教堂内的墙壁上有许多壁画,多是受难基督徒的肖像画。很多可追溯到8世纪的珍贵的历史遗物,包括画像和手工艺品等,现在都存放在科普特博物馆。此外,设计精巧的内庭内摆有小摊,出售圣乐及教皇讲道的录像带。
【阿米尔清真寺】(游览时间约30分钟)埃及人有90%信仰伊斯兰教,10%信奉基督教,据说在800年前的古埃及就有超过1000座清真寺,埃及人信奉伊斯兰教是刻在骨子里的,每天五次固定礼拜,开罗最著名之一的清真寺当属阿米尔。
今日行程结束,返回酒店休息。
温馨提示:如需进入胡夫金字塔内看石棺需自行购票入大塔或小塔,每天有名额限制进入;悬挂教堂为赠送景点,如遇闭馆则调整为外观,无费用可退,敬请理解;大埃及博物馆如遇政策性关闭则替换为埃及博物馆入内,无费用可退,敬请理解~

D3
开罗-463KM-赫尔戈达(红海)
交通:巴士
早餐:酒店自助早餐
午餐:度假村午餐
晚餐:度假村晚餐
住宿:赫尔戈达五星度假村
早餐后,驱车前往撒哈拉沙漠的尽头——【红海赫尔戈达】位于亚洲和非洲之间,是地球上最年轻的海域之一,红海的名字源于希伯来语“YAM SUPH”表示“末路之海”。据说在埃及,到了沙漠的尽头,便是海洋开始的地方,作为地球上阳光最充足的地区之一,这里拥有令人惊叹的能见度和叹为观止的软珊瑚,浮游生物和小型海洋生物在这里繁衍生息。
抵达后酒店自由活动。


D4
赫尔戈达-卢克索
交通:巴士
早餐:度假村早餐
午餐:尼罗河景观餐
晚餐:中式团餐8菜1汤
住宿:卢克索五星住宿
早餐后,驱车前往卢克索——本地人常说“没到过卢克索,就不算来过埃及”。卢克索因埃及古都底比斯遗址而著名,是古底比斯文物集中地,被誉为地球上“最大的露天博物馆”曾是古埃及首都,也是法老王国的中心。抵达前往游览【卡尔纳克神庙】★入内(游览时间约90分钟)卡纳克神庙位于尼罗河东岸的卢克索镇北4千米处,因其浩大的规模而扬名世界,是底比斯最为古老的庙宇,也是地球上最大的以柱子支撑的庙宇。形象地说,卡纳克神庙的体量可以装下一个巴黎圣母院,占地超过半个曼哈顿城区。卡纳克神殿的大柱厅,约5000多平方米,厅内树有134棵石柱,犹如原始森林,分16行排列,中央两排特别粗大,每根高达21米,直径5.4米,可容纳100个人在上面站立。仅以中部与两旁屋面高差形成的高侧窗采光,被横梁和柱头分去一半后,光线渐次阴暗,形成了法老所需要的“王权神化”的神秘压抑的气氛。这些巨大的形象震撼人心,精神在物质的重量下感到压抑,而这些压抑之感正是崇拜的起始点,这也就是卡纳克阿蒙神庙艺术构思的基点。特别安排:【马车夜游卢克索+卢克索神庙外观】(游览时间约20分钟)搭乘马车巡游古城,2-4人一辆马车,可以欣赏到各式各样的建筑物和标志,尼罗河岸旁的海滨大道干净又漂亮,外观古埃及拉美西斯二世和阿蒙霍特普三世修建的【卢克索神庙】。(温馨提示:体验结束后按照当地惯例须支付1美金的马车车夫服务小费)。
今日行程结束,前往酒店休息。



D5
卢克索-316KM-赫尔戈达
交通:巴士
早餐:酒店自助早餐
午餐:度假村午餐
晚餐:度假村晚餐
住宿:赫尔戈达五星度假村
早餐后,驱车返回红海赫尔戈达,途径游览【丹达拉神庙】★入内(游览时间约40分钟)埃及最美神庙,供奉象征爱情,富裕,美丽,舞蹈之神哈索尔的神庙,由于壁画损毁率较低,因此圆柱屋顶内室的象形文字保存较为完好,是埃及非常重要的标志性建筑。丹达拉的蓝色令其在众多橙黄色调的神庙中脱颖而出,是埃及必去的小众神庙。后继续前往红海赫尔戈达,抵达后酒店自由活动。


D6
赫尔戈达-466KM-开罗
交通:巴士
早餐:度假村早餐
午餐:度假村午餐
晚餐:中式团餐8菜1汤
住宿:开罗五星住宿
早餐后,上午自由活动~让您充分享受悠闲时光及红海特有的碧海蓝天。午餐后乘车返回开罗,抵达入住酒店休息。
温馨提示:自由活动期间不含车导服务,请您保管好贵重物品,注意人身安全~

D7
开罗-成都
交通:巴士/飞机
餐食:酒店早餐/X/X
住宿:机上住宿
早餐后,根据航班时间送机,返回成都。注意携带好您的个人物品及证件~

D8
成都-华东各地联运机场
交通:飞机
餐食:X/X/X
住宿:温馨的家
抵达成都,后搭乘联运航班返回华东各地。
注意事项:
1.游览时请务必遵守时间,导游可以根据当地的实际情况,适当调整景点游览顺序,但不得减少游览时间;
2.行程中城市间的公里数为直线距离,仅作为参考;
3.行程中的景点游览时间,包括步行、游船、观光排队等候等时间总和;
4.本产品为我公司包价产品,所有牵涉到的机票、酒店、用餐、景点门票等除特别说明的价格外均为一体价格,不得拆分,若遇境外景点、火车等对青少年、老人优惠或者免费,均不在此列,无法退费,请谅解!
*注:以上图片来源网络,如有侵权请告知,我社立刻调整处理!
*注:以上所有图片仅供参考,具体请以实际为准!
旅游费用说明
报价包含:
● 机票:行程中所列航班团队机票经济舱含税;
● 酒店:全程五星级以两人一房为标准(特色酒店不挂星),含酒店早餐,部分酒店含晚餐;
● 门票:行程中所列景点标*符号含门票(吉萨金字塔群、大埃及博物馆、丹达拉神庙、卡尔纳克神庙),其余景点未标注“入内”均为外观;
● 用车:全程游览巴士(车行按人数而定)及外籍专业司机;
● 全陪:中文导游服务;
● 用餐:行程中所列餐食,中式团餐8菜1汤,特色餐:鸽子餐,尼罗河景观餐,金字塔景观餐,酒店包含餐食不用费用不退敬请理解(若“X”标识为不含餐需自理);
● 境外期间每人每天1瓶矿泉水;
● 赠送30万人民币保额境外旅游人身伤害意外险;
报价未含
● 境外司导服费及杂费,合计3000元/人,随团款支付;
● 埃及落地签费用,25美金/人,入境时支付;
● 客人因私护照费用及签证相关费用如未成年人认证、公证费用;
● 出入境个人物品海关征税,超重行李的托运费、保管费;
● 因交通延阻、战争、罢工、天气、飞机机器故障、航班取消或更改时间等不可抗力原因及个人原因所引致的额外费用;
● 酒店内洗衣、电话、收费电视、饮品、烟酒等个人消费;
● 其他自愿小费支付(如酒店服务生、行李搬运员等)
● 行程中未提到的其它费用:如特殊门票、游船(轮)、缆车、地铁票等费用;
● 旅游费用不包括游客因违约、自身过错、自由活动期间内个人行为或自身疾病引起的人身和财产损失;
● 单人间房差:1200元;
● 除所含费用之外的任何费用 ;
儿童价格
2 周岁以下不占床的儿童报名,在成人价上直接扣减 1200 元/人结算(注:不占床儿童无早)。
老年人
1、70岁以上老人参团,必须自己买保险+出示健康证明+签署免责协议书;
2、75岁以上老人参团,必须自己买保险+出示健康证明+签署免责协议书+20至65岁成年亲属陪同;
游客报名注意事项
1、以上行程时间表仅供您参考,包括步行、观光排队、等候等时间总和。最终行程以出团通知书为准!如遇特殊情况(如堵车、恶劣天气、景点关门、重大节日、突发事件等),领队将予以顺序调整,请以境外最终安排为准,敬请理解与配合;
2、本产品为我公司包价产品,所有牵涉到的机票、酒店、用餐、景点门票等(除特别说明的价格外)均为整体价格,不得拆分。若遇境外景点、火车等对青少年、儿童、老人优惠或者免费,均不在此列,无法退费,敬请谅解!行程中安排之机票、船票、车票、酒店或观光项目等,均属团体订位,一经出发前确认及订购后,不论任何情况下未能使用者,概不退回任何款项;
3、团队机票:联运上所有航段(包括国内、国际段航班)必须按顺序依次使用,不能放弃其中一程,否则航空公司有权拒绝使用其剩余航段(如第一段没有使用,相当于后面的全程机票作废,不能办理登机手续);
4、请您在行程结束时配合领队填写《游客意见书》,以便我们工作的改进,旅行社在处理投诉时,意见书是我们重要的依据,您在填写时请务必秉承公证、客观、真实的原则,空白意见单我们将视做您对此次旅行无异议;
5、本公司所不能控制之特殊情况下,如战争、政治动荡、天灾、恶劣天气、交通工具发生技术问题、罢工及工业行动等,本公司有权在启程前或出发后取消或替换任何一个旅游项目,亦有权取消、缩短或延长旅程。而所引发之额外支出或损失按《旅游法》规定执行;
6、穆斯林国家特殊节日较多,如行程当天遇到特殊活动或者重大节日,可能会出现不能入内参观的情形。在此情况下,行程将作最大合理化调整,如改为外观或替换其他景点,敬请谅解。
食宿行游注意事项
1、埃及境内,使用埃及镑1美元=48埃及镑,客人请在国内准备好足够的美金,携往出国后,由导游协助前往当地银行或指定点兑换,汇率会一直上下波动变化,请以兑换时刻的汇率为准;
2、夏令时埃及时间比北京时间晚5小时,如北京时间现在下午16:00 ,则埃及时间为上午11:00;
3、气候方面,一般来说,地中海沿岸为地中海型气候,温和宜人。埃及则因早晚温差较大,因此需尽量穿长袖长裤,不将皮肤暴露在日光下,以免被晒伤,手边还要准备一件外套,沙漠的晚上是很冷的,2-3月份期间出游,仍需要自备一件毛衣,以备不时之需。客人在酒店或有安排红海景点,有机会游泳娱乐,宜自带上泳衣,泳裤;
4、离开酒店外出时,请通知领队或陪同,并携带印有酒店地址和电话的名片,以备迷路时使用。最好能结伴同行(其中最好有懂外语的),以策安全;
5、埃及电压为AC 220伏特。电插头为两个圆柱状。使用扁插头的随身电器,请在国内购买好转换插头;
6、在埃及只能饮用矿泉水。行程中,我们为客人在埃及,每人每日会赠送一瓶矿泉水。请注意,在埃及的酒店内不设有免费的热水供应。如需要泡热茶喝的客人,请自带电热水器;
7、在行程中埃及的酒店水平没有中国的高,不设有牙刷、牙膏、拖鞋、电热水器等物品,故请客人自备。整个酒店装修等也没有中国同等的酒店豪华。普遍房间要比中国酒店的小。酒店内酒水很贵,如不饮用请别移动,以免电脑自动记账。酒店内电话费很贵,可请导游协助购买电话卡,在公用电话亭打电话;
8、您的早餐是在酒店内享用。埃及以当地餐为主,开罗卢克索有中餐馆。国外的中餐没有国内的正宗,请谅解。但在有些地区没有中餐馆的情况下我们为您安排了当地风味餐。客人可以根据自己的口味,自备携带一些用餐的佐料。比如,湖南/四川/贵州的客人喜辣,宜自带些:炸菜,辣椒酱等;
9、当您的游览项目包括一些宗教场所时,您的穿着打扮要适宜,您的导游到时候会提醒您。某些地点禁止摄影,请注意警示标记;
10、埃及是一个穆斯林国家,游客需遵守穆斯林国家的风俗。尽量不接触女性身体,对蒙面女士不要盯看,女性团员不要穿超短裙,征求意见后再拍照,伊斯兰国家禁酒,建议客人不要在公开场合饮酒,如逢穆斯林斋月,白天进水进食尽量避开人群;
11、托运行李里不能包含如下物品:打火机、锂电池、锂电板、移动电源、充电宝等易燃、 易爆且带有腐蚀性的物品,随身行李中不能携带容积超过100毫升的液体,护照、机票、现金等贵重物品,请切勿托运,须随身携带;
12、出发之前请务必携带防晒霜、太阳镜、转换插头(土耳其电流的电压是220伏特、50赫兹,适用欧式转换插头);
出外可能会因水土不服变化而令身体感到不适,故应准备些惯用的药物,以备不时之需。若需长期服用某类药品,如血压高、心脏病、胃病或糖尿病等,必须带足够药物及医生的处方,以防万一。有高血压、心脏病患者的来宾请事先预备好药品并通知领队应急办法。
游客取消规则
旅游者报名确认后,收取订金3000元/人以保证出游团队的名额预留;
1、团队出发前30日外取消,退还订金;
2、出发前30日(含30日)至出发前取消,收取订金3000元/人;
3、旅游者取消行程,将收取机票损失、签证费、车辆、酒店、内陆机票、火车票、门票损失;
4、因客人个人原因取消行程,除以上定金外,还需要根据以下标准支付已经产生的费用;
1)出发前30日至15日,团费总额的10%
2)出发前14日至7日,团费总额的20%
3)出发前6日至4日,团费总额的70%
4)出发前4日至1日,团费总额的85%
5)出发当天取消,收取100%团费
★如按上述约定比例扣除的必要费用低于实际发生的费用,旅游者按照实际发生的费用支付,但最高额不应当超过旅游费用总额。
★因部分旅游资源需提前预订的特殊性,本产品线路在出行前30天外取消的,也将产生实际损失,具体损失包括但不限于机票、酒店等也将按实际损失收取。
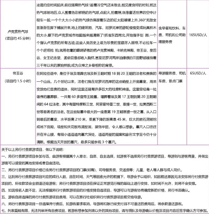
关于另行付费旅游项目的说明
说明:游客已与其报名旅行社签订《出境旅游合同》,为了丰富游客的境外行程,在行程中地接旅行社和导游将和游客充分协商后,选择性推荐另行付费的旅游项目,游客自愿选择的另行付费旅游项目。
注:该列表为格式列表,若行程中有已包含进的项目请忽略;根据每个行程的不同的可行性,导游将会做选择性推荐!


关于以上另行付费旅游项目,做以下说明:
一、另行付费旅游项目参加与否,由游客根据其个人意志,自愿、自主选择,如游客不选择另行付费旅游项目,导游则与游客商量,并做出游客可以接受的其他安排或者自由活动。
二、另行付费旅游项目价格已含另行付费旅游项目的门票(如有)、司导服务费、交通费等;儿童、老人等人群与成人同价。
三、达到另行付费旅游项目对应的成行人数,且在时间、天气等因素允许的前提下,导游会予以组织,如因前述原因无法安排另行付费旅游项目的,所收款项会全额退还给游客;另行付费旅游项目须在保证正常游览行程的基础上进行安排,如时间不允许,则将不会安排。
四、如因报名人数不足,无法根据另行付费旅游项目的价格安排自选项目,导游可以与游客协商确定新的价格,另行书面确认。
五、游客自愿选择的另行付费旅游项目费用,可以在旅行社组织另行付费旅游项目前交给导游。
六、另行付费旅游项目一旦选择并付费后,如游客要求取消,导游将扣除已经支付且不可退还的费用后,将余款退还游客。
七、列表篇幅有限,无法列举所有自费项目,若游客想参加列表以外的其他项目,请与领队及导游确认价格及项目内容后签字确认方可参加
微信扫描下方的二维码阅读本文

