

升级高铁/飞机14日游+价格另外核算哦 !!


第七天备注:有A/B线选择(需出团前一周确认)
A
A线:玉龙雪山/云杉坪-蓝月谷-泸沽湖-观景台-情人沙滩-晚餐(摩梭族走婚宴)
B
B线:东巴秘境-泸沽湖-观景台-情人沙滩-晚餐(摩梭族走婚宴)
18日游详细行程
D1
上海⇢昆明(火车)
上海火车赴昆明,火车上自由活动!

参考车次:或其他车次
★K79 (上海松江15:08 ---昆明05:19+2)
★K739 (上海松江15:48 ---昆明05:25+2)
住宿:火车上
餐饮标准:早餐:自理 午餐:自理 晚餐:自理
交通工具:火车
【温馨提示】
1、此行程为各地自组团,存在火车与飞机的不同选择,入住酒店后要注意休息,做好体力储备,尤其是初上高原的贵宾,请注意不要剧烈运动和饮酒,今天没有安排团体膳食,各位贵宾可自行品尝云南小吃。
2、报名时请留下您在旅游期间使用的有效手机号码,方便导游用短信与您联络,力争在机场出站口第一时间能接到您。
D2
火车上
火车上自由活动!

宿:火车上(卧铺)
早餐:自理 午餐:自理 晚餐:自理
交通工具:火车
D3
接车⇢自由活动
接到客人后送至酒店,后自由活动。
宿:昆明
早餐:自理 午餐:自理 晚餐:自理
交通工具:火车

D4
昆明⇢大理⇢中餐(砂锅鱼)⇢洱海⇢崇圣寺三塔⇢大理古城
用餐:早中 住宿:大理
早餐后,乘车前往“五朵金花”的故乡——
【大理】,中餐品尝大理特色【砂锅鱼】,前往欣赏【洱海】风光。双廊古镇位于大理市东北端,西眺十九峰,临洱海万倾碧波,东靠“佛教胜地”鸡足山,南接“蓬莱仙岛”小普陀,是云南省省级历史文化名镇,也是国家4A级旅游景区“南诏风情岛”的所在地。洱海有三岛、四洲、五湖、九曲之胜景,双廊处在“萝莳曲”、“莲花曲”两曲交界,居沙洲之上,沙洲又有南诏风情岛、玉几岛分列其左右,且“双曲”环抱“双岛”故而得名“双廊”。双廊自然资源丰富,名山胜水及人文景物丰厚,自古就是名人学者滞留的地方。得天独厚的区位优势和地理环境以及丰富多彩的民族民俗风情,被誉为“苍洱风光第一镇”。


后乘车前往大理前往 AAAAA 级风景区
【崇圣三塔】崇圣三塔,大理崇圣寺三塔·千年古塔 祥云缭绕。“南中梵刹之胜在苍山洱水,苍山洱水之胜在崇圣寺”。“胜地标三塔,浮图秘鬼工”。作为大理的标志性建筑,始建于南诏时期的崇圣寺三塔在苍山洱海之间屹立千年,浸润风花雪月,见证兴衰沉浮,向世人述说古老的南诏故事。

随后前往【大理古城、洋人街】,大理古城位于风光秀丽的苍山脚下,是古代南诏国和大理国的都城。风花雪月之城,空灵而宁静,苍山洱海古城一切和谐的融为一体。这里是个适合生活的地方,当地人日出而作日落而息,闲时养花草晒太阳,加之阳光明媚温度适宜,吸引游客无数。

逛逛【复兴路】,复兴路是古城的一条步行街,聚集在【洋人街】和【人民路】一带,这里有超多的特色酒吧和小咖啡馆,有些店里还有驻场歌手或者游人的即兴演出,热闹非凡。后前往酒店入住酒店。

D5
大理-虎跳峡-普达措国家森林公园-晚餐(藏族土司宴)
用餐:早中晚 住宿:香格里拉
早餐后乘车前往“离天堂最近的地方”
【香格里拉】。

沿滇藏公路一直前行,到达“世界峡谷之最”
【虎跳峡】,虎跳峡以“险”名天下。游客身入谷中,看天一条缝,看江一条龙;头顶绝壁,脚临激流,心惊胆颤。由于山岩的断层塌陷,造成无数石梁跌坎,形成江中礁石林立, 犬牙交错,险滩密布,飞瀑荟萃。是中国最深的峡谷之一!


前往游览 AAAAA 级【普达措国家森林公园】风景区,这里是一个无任何污染的童话世界,湖清清,天湛蓝,林涛载水声,鸟语伴花香,一年四季景色各不相同,观赏茂密原始森林、高原湖泊属都湖。普达措国家公园内的碧塔海、属都湖两个美丽的淡水湖泊素有高原明珠之称。每年夏季,这里满山的杜鹃花竞相开放;秋冬季节大量的黄鸭等飞禽在湖边嬉戏,天然成趣。



晚餐品尝香格里拉特色【藏族土司宴】,藏民为游客献哈达,拍照等仪式感满满,藏族美食应有尽有。吃饭的同时,可以欣赏民族舞蹈,民族音乐,载歌载舞,太平盛世。


宴会结束后可以参加室外的【篝火晚会】,可以尽情跳舞、唱歌,感受到藏民的豪迈和美丽,扎西德勒。

D6
时轮坛城(或藏文化中心)-独克宗古城-中餐(高原药膳宴)-丽江-束河古镇-丽江古城
用餐:早中 住宿:丽江
早餐后,前往【香巴拉时轮坛城】(或者松赞林寺藏文化中心),时轮坛城是人们了解藏文化的解码地和时空隧道,“香巴拉”梵文音译为“极乐世界”,藏语译为香格里拉。时轮坛城结合了天时地利人和的优势,里面的千幅藏传文化的唐卡至今已有1300多年历史,是广大游客的必游之地,有着千年历史的《四部医典》展示了藏族群众远古时代治疗病痛的神奇秘方。




前往香格里拉【独克宗古城】,中国保存得最好、最大的藏民居群,而且是茶马古道的枢纽。独克宗古城是一座具有1300多年历史的古城,曾是雪域藏乡和滇域民族文化交流的窗口,川藏滇地区经济贸易的纽带。

中餐品尝特色【高原药膳餐】,后乘车前往丽江。前往【束河古镇】(被CCTV评为中国魅力古镇之一),束河古镇是纳西先民在丽江坝子中最早的聚居地之一,是茶马古道上保存完好的重要集镇,也是纳西先民从农耕文明向商业文明过渡的活标本,是对外开放和马帮活动形成的集镇建设典范。



入住酒店之后,自行前往闲逛 AAAAA 级风景区【丽江古城.四方街】 古城为开放式,青石地面悠悠放光,当年马锅头的马蹄印仍在青石地面上。雪山依傍之下,小桥流水又在诉说着曾是江南的风光。在古城中寻味民族的纯朴文化,体验小桥流水闲适,感受丽江的酒吧文化。
D7
A线-玉龙雪山-云杉坪-蓝月谷-泸沽湖-观景台-情人沙滩-晚餐(摩梭族走婚宴)
B线-东巴秘境-泸沽湖-观景台-情人沙滩-晚餐(摩梭族走婚宴)
用餐:早中晚 住宿:泸沽湖
A线:前往游览【玉龙雪山风景区】,这里更有芳草连天,花木掩映的高山牧场甘海子,像白色河流的白水河。
从锦绣谷乘【云杉坪小索道】上至云杉坪,沿途可以欣赏这片高山原始森林的风光,苔藓爬在树间林地,参天云杉的青枝延伸到尽头,美不胜收。



之后前往“仙人遗田”之称的【蓝月谷】,其前身为人们所熟知的“白水河”,蓝月谷又名白水河,在晴天时,水的颜色是蓝色的,而且山谷呈月牙形,远看就象一轮蓝色的月亮镶嵌在玉龙雪山脚下,所以命名为蓝月谷。

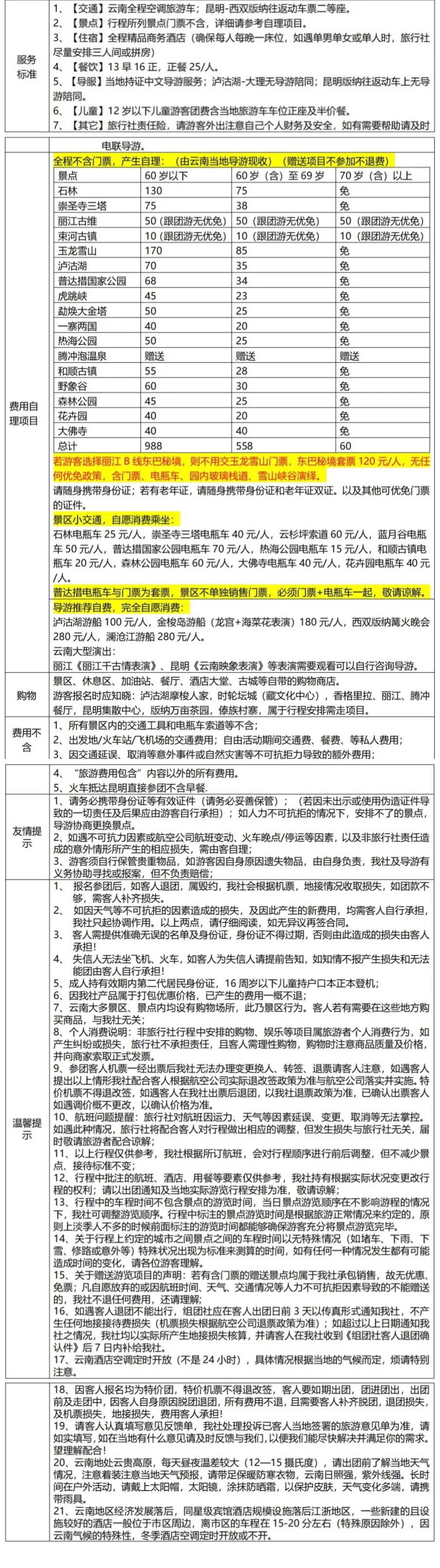
B线:前往游览【东巴秘境】:东巴秘境位于丽江市玉龙县白沙镇裸美乐大峡谷,景区就在玉龙雪山脚下,是一个自然生态大峡谷,也是去玉龙雪山景区的必经之地。感受高原牧场、秘境花谷、森林沐歌和纳西传统村落木村村集,是一个集自然景色观光,尽享民族风情体验。套票价格含门票、电瓶车、园内玻璃栈道、雪山峡谷演绎。

A线或B线结束后,出发前往女儿国—【泸沽湖】(驴友们评价云南最受欢迎的景点),沿途观赏金沙江河谷风光及小凉山风光,原始的纳西村庄与彝族村寨,

到达【泸沽湖观景台】,欣赏风景如画的泸沽湖全景,您即将看到中国最美的湖泊,它已经等您几亿年了,终于等到您啦,在这里您不用拍照技术都能拍出最美的照片,游览【情人沙滩】,参观完泸沽湖风景后,我们热情的摩梭人民,



拿出招待贵宾用的【摩梭走婚宴】,用它来招待远方来的贵客们,酒足饭饱后,您可以参加摩梭人民举行的盛大的【篝火晚会】,和我们的帅哥美女一起欢呼吧!


D8
草海-走婚桥-摩梭人家-大理
用餐:早中 住宿:大理
早餐后,抵达摩梭人家【体验摩梭文化】,摩梭家庭是泸沽湖一个重要的体验摩梭文化方式,摩梭人是现存的最后一个母系氏族,家里所有贵重物品以及事情都由祖母掌管和决定,摩梭人实行男不娶,女不嫁的走婚方式,走婚后男方要送女方猪膘肉,银饰品等作为礼品送到女方家,有小孩后由舅舅抚养,所以舅舅为大。


前往泸沽湖标志景点——【草海】,【走婚桥】自由活动,走婚桥位于泸沽湖东南水域的草海区域,是泸沽湖上唯一的座桥它是摩梭少男少女走婚的永恒记亿,参观完泸沽湖风景后,乘车返回大理,入住酒店。




D9
芒市-中餐(孔雀宴)-勐焕大金塔-瑞丽-中缅国门-界碑
用餐:早中 住宿:瑞丽
早餐后,乘车前往【芒市】,中餐品尝特色【孔雀宴】。乘车前往游览【勐焕大金塔】,勐焕大金塔是芒市标志性的建筑,也是生活在这里的傣族人民的圣地。勐焕大金塔是中国第一金佛塔,亚洲第一空心佛塔。远远的就可以看到金光灿灿的大金塔,与傣族村落和亚热带的大自然景色构成和谐统一的优美风光,传奇而迷离,站在山顶还可以看到芒市的全景。

乘车前往【瑞丽】,参观【中缅姐告口岸】,“姐告”,系傣语“旧城”之意。相传,明代思南王将麓川都城由姐兰迁此,故而得名。姐告口岸在距离瑞丽市区东南4公里,瑞丽江的东岸,面积1.92平方公里,与缅甸木姐镇紧紧相连,是瑞丽市跨江唯一的村镇,陆路直接与缅甸相连,历史上称为“飞地”。过去渡江仅靠竹筏、木舟摆渡,1989年修建跨江的姐告大桥,连通两岸。这里是中国对缅甸贸易最大的陆地口岸,共有国门、货场、中缅街三条通道。在因新冠疫情关闭1012天后,瑞丽姐告口岸于1月8日恢复通关。

游览【国门】,它是 320 国道的终点。参观位于滇缅公路和史迪文公路交汇处的【天涯地角】。


D10
腾冲-热海公园-中餐(雪鸡宴)-和顺古镇-腾冲温泉
用餐:早中晚 住宿:腾冲
早餐后,乘车前往极边之城——【腾冲】,乘车赴三大地热公园之一的【热海公园】,整个景区青山环抱,有澡塘河沿山势燃蜒而过,形成了景点错落分布,立体结构的特色。热海的地效显示特征为喷气孔、冒气地面、热沸泉、喷泉、热水泉、热水喷爆和毒气孔 7 种景观,其中具较高观赏价值的有大滚锅、热龙抱珠、鼓鸣泉、珍珠泉、眼镜泉、怀胎并、仙人澡塘、热辐地、狮子头、蛤蟆嘴、澡塘河瀑布和醉鸟井等。这些景点千姿百态,妙趣横生,尤以大滚锅、之壮美最为罕见。中餐品尝特色【腾冲雪鸡宴】。

游览【和顺古镇】,和顺镇位于云南省腾冲县城西南四公里处,四面火山环绕,山上名木古树郁郁葱葱,涛声阵阵;蜿蜒的大盈江水白练般镶嵌在广袤的稻浪、黄花之间,静谧而又耀眼;一泓绕村碧水,鱼翔浅底,河畔古柳如烟;湿地、龙潭、峡谷,鹭鸶、野鸭、老牛,梅花、茶花、稻花,活现了恬静的世外桃源。六百余年来,中原文化为主流的和顺,兼收并蓄,成为了中华文明与南亚、西方交融的窗口。



特别安排【腾冲温泉】,到了腾冲,泡一把温泉,除了感受暖暖的泉水,还能体会到夏日的热情。腾冲有大大小小的地热温泉无数个,而且腾冲的温泉是实打实的天然温泉。泡温泉,是腾冲人最爱的养生项目。【自带泳衣】。结束后入住酒店。

D11
滇西抗战纪念馆-中餐(土锅子宴)-龙江特大桥-楚雄-彝人古镇
用餐:早中晚 住宿:楚雄
早餐后,前往参观瞻仰【国殇墓园】、【滇西抗战纪念馆】(若遇周一闭馆时改调整景点顺序安排),在气势雄浑的叠水河边,长眠着中国远征军二十集团军的八英灵,在中国远征军收复滇西、策应密支那抗日作战取得胜利之后,为纪念攻克腾冲的第二十集团军阵亡将士而修建的烈士陵园,今天我们走进国殇墓园,打开尘封的记忆,见证缅怀历史。

中餐品尝特色【腾冲土锅子宴】,后由腾冲返回楚雄,沿途可欣赏两边高黎贡山壮阔风光,途径亚洲山区较大的钢箱梁悬索桥【龙江大桥】(在停车区观景拍照20分钟),大桥总长2470.58米,一头连着魏魏高黎贡山,一头连着极边腾冲,这座与美国金门大桥一样设计,号称云南醉美路桥。


到达后安排入住酒店。晚上前往【彝人古镇】,在彝人古镇,每天晚上彝族人民会穿着盛装,唱响彝家调,跳起左脚舞,迎接客人的到来。六祖广场上,民间艺人喷雷火、耍火把,特技展示;葫芦长廊里,感受彝族月琴、三弦的旋律,聆听彝家情歌对唱。


D12
楚雄-昆明集散中心-中餐(云南过桥米线)-石林
用餐:早中 住宿:昆明
早餐后前往昆明,游览【游客集散中心】,您可以挑选中意的云南鲜花、干花、植物精油云各种土特产,作为伴手礼回家馈赠亲友,分享旅程的快乐。中餐品尝特色【过桥米线】。

中餐后,乘车赴“天下第一奇观”国家级重点 AAAAA 级风景区【石林】,石林风景区已经被联合国文教科评为“世界地质公园,世界自然遗产”,远古时代这里是一片汪洋泽国,经过漫长的地质演变,终于形成了极为珍贵的地质遗迹,涵盖了地球上众多的喀斯特地貌类型。


主要景点:石林胜境、剑锋池、小石林、阿诗玛化身石等景点。之后返回昆明,入住酒店。

D13
动车前往西双版纳-原始森林公园-中餐(手抓饭)
用餐:早中 住宿:西双版纳
早餐后,乘动车前往西双版纳,接动车后乘车前往游览【西双版纳原始森林公园】,西双版纳原始森林公园以“原始森林、野生动物、民族风情”为三大主题特色,融汇了独特的原始热带雨林自然风光和迷人的民族风情。景区内融汇了独特的原始森林自然风光和迷人的民族风情。观看野生动物表演,孔雀繁殖基地观看【孔雀放飞】活动。
欣赏西双版纳多民族乐器展览,观赏民族歌舞表演。观赏亚热带雨林中植物风光,漫步热带沟谷雨林,感受神秘的原始森林气氛。中餐品尝西双版纳特色餐【手抓饭】。


D14
野象谷-万亩茶园-花卉园-告庄西双景-星光夜市
用餐:早中 住宿:西双版纳
早餐后,前往【野象谷】观这里是野生亚洲象保护地 ,能近距离安全观测到亚 洲野象的地方 ,这里有壮观的高空观象走廊、亚洲象博物馆、亚洲象种源繁育及救助中心 , 以及亚洲象学校。你可以走进神秘的高空观象走廊 ,呼吸着清新的空气 ,俯瞰谷内热带雨林 全貌 ,穿越在热带雨林寻找亚洲象的踪迹。




乘车前往【万亩茶园】,万亩茶园景观是全国乃至世界大规模的茶园奇观之一,一排排整齐的茶树像梯田一样,在连绵的山岗上绵延。目前,万亩茶园正积极打造集茶园观光、休闲度假、制茶体验、娱乐康体为一体的普洱茶旅游产业。

前往【花卉园景区】,热带花卉园收集保存有热带特种经济林木,热带花卉,热带水果等热带种植资源近1000种,是集科研科普和旅游观光为一体的主题植物园。漫步园中,你不仅可以与奇花异木亲密接触,认识神奇的热带植物世界,见识热带水果大观园,更能尽情领略绮丽的热带作物微观世界,体现人与自然和谐相处的魅力。







游览最美夜市【告庄星光夜市】,星光夜市是一个让人来了就不想离开的地方,每个角落都充满了“激情”和“诱惑”,每一处都显露出了告庄西双景繁华和人气的旺盛。这里更是湄公河畔最美丽的夜市,也是大金三角最具有规模、最具有特色的夜市。打卡网红地【湄公河六国水上集市】,感受在水上逛集市的新鲜与惬意,欣赏告庄星光夜市美丽的夜景。游览结束后到西双版纳入住酒店。

D15
傣家村寨-勐泐大佛寺-动车返回昆明
用餐:早中 住宿:昆明
早餐后前往【傣家自然村寨】体验傣家民风民俗,手工艺等,了解傣家生活习惯,逛傣家水果市场。

乘车前往游览古代傣王朝皇家寺院,东南亚最大的南传佛学院【勐泐大佛寺】,攀登南莲山山顶,版纳州府景洪市全景一目望穿,仰赏吉祥大佛,参观大雄宝殿,开光诵经,佩带平安环,满足现代游客对历史、佛教文化、地域文化等进行观赏体验的需求、观看孔雀放飞、感受浴佛活动泼水节狂欢等
后送往版纳高铁站,乘坐动车前往昆明,入住酒店。

D16-18天 送站返回温馨的家
用餐:早 住宿:温馨的家
从美好的梦里醒来,(酒店叫早服务)。带着愉悦的心情在酒店餐厅享用养生早餐。我们的商务车将送你至各站,结束愉快的福满云南之旅!针对我们的精心安排和导游服务工作中的不足,请留下您的宝贵意见。感谢各位贵宾对我们工作的支持和理解,我们希望有机会再次为您服务,如果您对这次云南之行感到满意,请不要吝啬介绍给您的亲朋好友,谢谢!

微信扫描下方的二维码阅读本文

